长安大学802结构设计原理2004年真题及答案B卷
标签: #真题
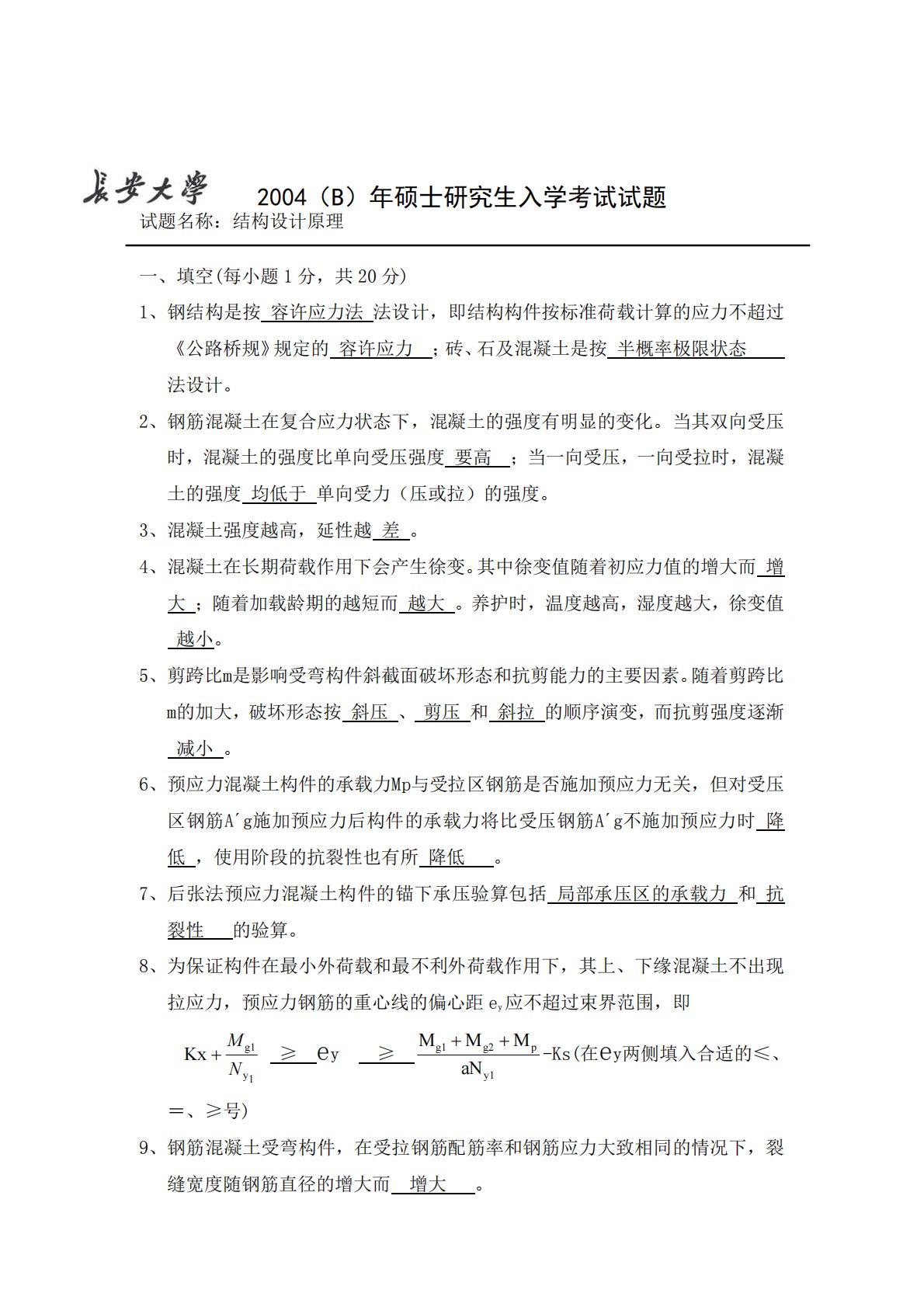
2004(B)年硕士研究生入学考试试题试题名称:结构设计原理一、填空(每小题1分,共20分)1、钢结构是按容许应力法法设计,即结构构件按标准荷载计算的应力不超过《公路桥规》规定的容许应力;砖、石及混凝土是按半概率极限状态法设计。2、钢筋混凝土在复合应力状态下,混凝土的强度有明显的变化。当其双向受压时,混凝土的强度比单向受压强度要高;当一向受压,一向受拉时,混凝土的强度均低于单向受力(压或拉)的强度。3、混凝土强度越高,延性越差。4、混凝土在长期荷载作用下会产生徐变。其中徐变值随着初应力值的增大而增大;随着加载龄期的越短而越大。养护时,温度越高,湿度越大,徐变值越小。5、剪跨比m是影响受弯构件斜...
相关推荐
-
北京工业大学812材料力学2021年真题VIP专享
2025-12-29 999+ -
北京工业大学812材料力学2022年真题VIP专享
2025-12-29 999+ -
北京工业大学822信息与系统2021年真题答案VIP专享
2025-12-29 999+ -
北京工业大学822信息与系统2022年真题VIP专享
2025-12-29 999+ -
兰州大学803半导体物理(含晶体管原理)大学2017年真题VIP免费
2025-12-31 999+ -
兰州大学803半导体物理(含晶体管原理)大学2018年真题VIP免费
2025-12-31 999+ -
兰州大学803半导体物理(含晶体管原理)大学2019年真题VIP免费
2025-12-31 999+ -
清华大学827电路原理2008年真题答案
2026-02-26 999+ -
清华大学827电路原理2009年真题
2026-02-26 999+ -
清华大学827电路原理2009年真题答案
2026-02-26 999+
相关内容
-
厦门大学334新闻与传播专业综合能力2023年真题
分类:考研考博类
时间:2026-02-26
标签:真题
格式:PDF
价格:4.9 知币
-
厦门大学334新闻与传播专业综合能力2024年真题
分类:考研考博类
时间:2026-02-26
标签:真题
格式:PDF
价格:4.9 知币
-
厦门大学334新闻与传播专业综合能力2025年真题
分类:考研考博类
时间:2026-02-26
标签:真题
格式:PDF
价格:4.9 知币
-
厦门大学440新闻与传播专业基础2023年真题
分类:考研考博类
时间:2026-02-26
标签:真题
格式:PDF
价格:4.9 知币
-
厦门大学440新闻与传播专业基础2024年真题
分类:考研考博类
时间:2026-02-26
标签:真题
格式:PDF
价格:4.9 知币

