长安大学802结构设计原理2008年真题
标签: #真题
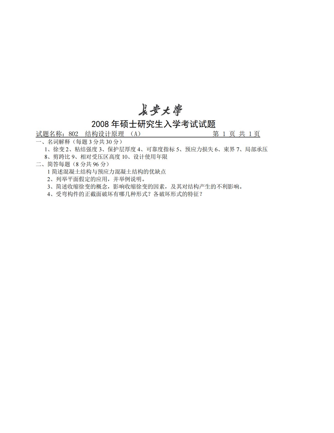
2008年硕士研究生入学考试试题试题名称:802结构设计原理(A)第1页共1页一、名词解释(每题3分共30分)1、徐变2、粘结强度3、保护层厚度4、可靠度指标5、预应力损失6、束界7、局部承压8、剪跨比9、相对受压区高度10、设计使用年限二、简答每题(8分共96分)1简述混凝土结构与预应力混凝土结构的优缺点2、列举平面假定的应用,并举例说明。3、简述收缩徐变的概念,影响收缩徐变的因素,及其对结构产生的不利影响。4、受弯构件的正截面破坏有哪几种形式?各破坏形式的特征?2008年硕士研究生入学考试试题试题名称:802结构设计原理(A)第1页共1页一、名词解释(每题3分共30分)1、徐变2、粘结强度...
相关推荐
-
北京工业大学812材料力学2021年真题VIP专享
2025-12-29 999+ -
北京工业大学812材料力学2022年真题VIP专享
2025-12-29 999+ -
北京工业大学822信息与系统2021年真题答案VIP专享
2025-12-29 999+ -
北京工业大学822信息与系统2022年真题VIP专享
2025-12-29 999+ -
兰州大学803半导体物理(含晶体管原理)大学2017年真题VIP免费
2025-12-31 999+ -
兰州大学803半导体物理(含晶体管原理)大学2018年真题VIP免费
2025-12-31 999+ -
兰州大学803半导体物理(含晶体管原理)大学2019年真题VIP免费
2025-12-31 999+ -
清华大学827电路原理2008年真题答案
2026-02-26 999+ -
清华大学827电路原理2009年真题
2026-02-26 999+ -
清华大学827电路原理2009年真题答案
2026-02-26 999+
相关内容
-
厦门大学334新闻与传播专业综合能力2023年真题
分类:考研考博类
时间:2026-02-26
标签:真题
格式:PDF
价格:4.9 知币
-
厦门大学334新闻与传播专业综合能力2024年真题
分类:考研考博类
时间:2026-02-26
标签:真题
格式:PDF
价格:4.9 知币
-
厦门大学334新闻与传播专业综合能力2025年真题
分类:考研考博类
时间:2026-02-26
标签:真题
格式:PDF
价格:4.9 知币
-
厦门大学440新闻与传播专业基础2023年真题
分类:考研考博类
时间:2026-02-26
标签:真题
格式:PDF
价格:4.9 知币
-
厦门大学440新闻与传播专业基础2024年真题
分类:考研考博类
时间:2026-02-26
标签:真题
格式:PDF
价格:4.9 知币

