长安大学804运筹学2000年真题
标签: #真题
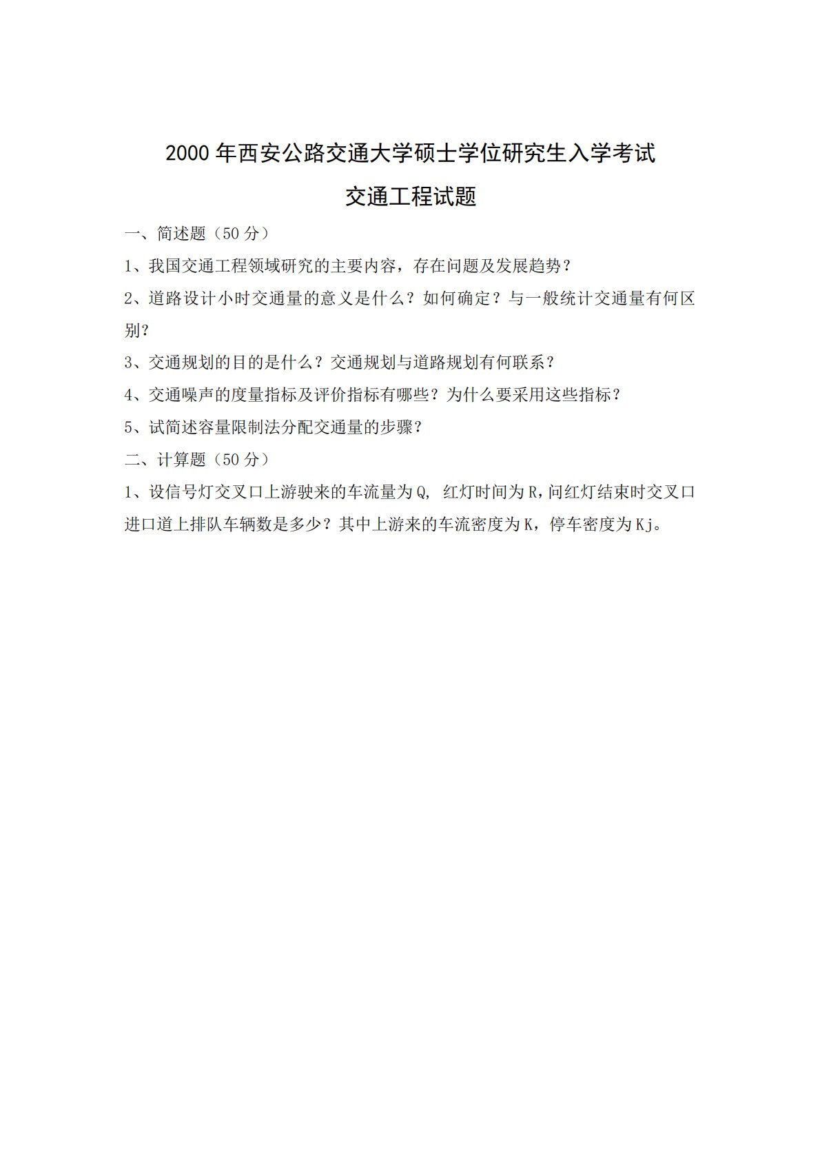
一、简述题(50分)1、我国交通工程领域研究的主要内容,存在问题及发展趋势?2、道路设计小时交通量的意义是什么?如何确定?与一般统计交通量有何区别?3、交通规划的目的是什么?交通规划与道路规划有何联系?4、交通噪声的度量指标及评价指标有哪些?为什么要采用这些指标?5、试简述容量限制法分配交通量的步骤?二、计算题(50分)1、设信号灯交叉口上游驶来的车流量为Q,红灯时间为R,问红灯结束时交叉口进口道上排队车辆数是多少?其中上游来的车流密度为K,停车密度为Kj。2000年西安公路交通大学硕士学位研究生入学考试交通工程试题一、简述题(50分)1、我国交通工程领域研究的主要内容,存在问题及发展趋势?2...
相关推荐
-
北京工业大学812材料力学2021年真题VIP专享
2025-12-29 999+ -
北京工业大学812材料力学2022年真题VIP专享
2025-12-29 999+ -
北京工业大学822信息与系统2021年真题答案VIP专享
2025-12-29 999+ -
北京工业大学822信息与系统2022年真题VIP专享
2025-12-29 999+ -
兰州大学803半导体物理(含晶体管原理)大学2017年真题VIP免费
2025-12-31 999+ -
兰州大学803半导体物理(含晶体管原理)大学2018年真题VIP免费
2025-12-31 999+ -
兰州大学803半导体物理(含晶体管原理)大学2019年真题VIP免费
2025-12-31 999+ -
清华大学827电路原理2008年真题答案
2026-02-26 999+ -
清华大学827电路原理2009年真题
2026-02-26 999+ -
清华大学827电路原理2009年真题答案
2026-02-26 999+
相关内容
-
厦门大学334新闻与传播专业综合能力2023年真题
分类:考研考博类
时间:2026-02-26
标签:真题
格式:PDF
价格:4.9 知币
-
厦门大学334新闻与传播专业综合能力2024年真题
分类:考研考博类
时间:2026-02-26
标签:真题
格式:PDF
价格:4.9 知币
-
厦门大学334新闻与传播专业综合能力2025年真题
分类:考研考博类
时间:2026-02-26
标签:真题
格式:PDF
价格:4.9 知币
-
厦门大学440新闻与传播专业基础2023年真题
分类:考研考博类
时间:2026-02-26
标签:真题
格式:PDF
价格:4.9 知币
-
厦门大学440新闻与传播专业基础2024年真题
分类:考研考博类
时间:2026-02-26
标签:真题
格式:PDF
价格:4.9 知币

