长安大学804运筹学2001年真题
标签: #真题
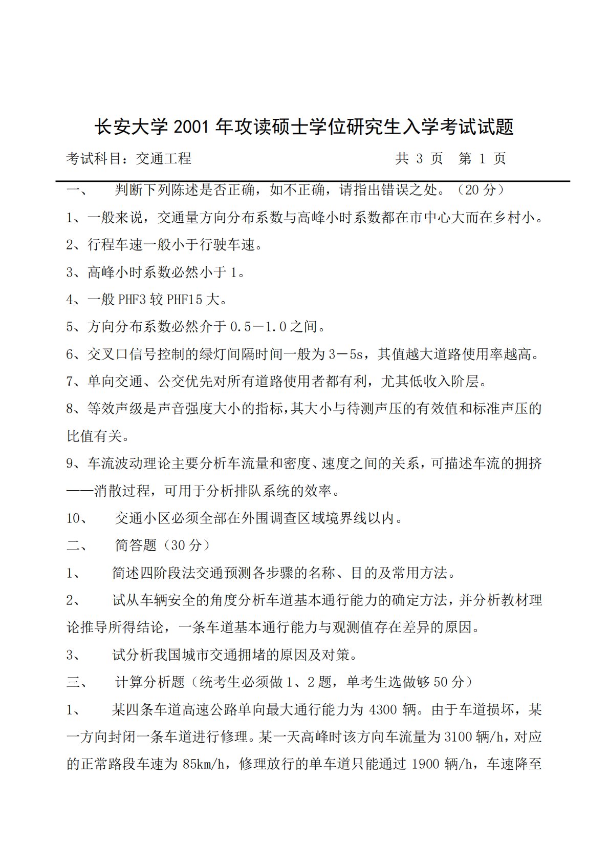
长安大学2001年攻读硕士学位研究生入学考试试题考试科目:交通工程共3页第1页一、判断下列陈述是否正确,如不正确,请指出错误之处。(20分)1、一般来说,交通量方向分布系数与高峰小时系数都在市中心大而在乡村小。2、行程车速一般小于行驶车速。3、高峰小时系数必然小于1。4、一般PHF3较PHF15大。5、方向分布系数必然介于0.5-1.0之间。6、交叉口信号控制的绿灯间隔时间一般为3-5s,其值越大道路使用率越高。7、单向交通、公交优先对所有道路使用者都有利,尤其低收入阶层。8、等效声级是声音强度大小的指标,其大小与待测声压的有效值和标准声压的比值有关。9、车流波动理论主要分析车流量和密度、速度...
相关推荐
-
北京工业大学812材料力学2021年真题VIP专享
2025-12-29 999+ -
北京工业大学812材料力学2022年真题VIP专享
2025-12-29 999+ -
北京工业大学822信息与系统2021年真题答案VIP专享
2025-12-29 999+ -
北京工业大学822信息与系统2022年真题VIP专享
2025-12-29 999+ -
兰州大学803半导体物理(含晶体管原理)大学2017年真题VIP免费
2025-12-31 999+ -
兰州大学803半导体物理(含晶体管原理)大学2018年真题VIP免费
2025-12-31 999+ -
兰州大学803半导体物理(含晶体管原理)大学2019年真题VIP免费
2025-12-31 999+ -
清华大学827电路原理2008年真题答案
2026-02-26 999+ -
清华大学827电路原理2009年真题
2026-02-26 999+ -
清华大学827电路原理2009年真题答案
2026-02-26 999+
相关内容
-
厦门大学334新闻与传播专业综合能力2023年真题
分类:考研考博类
时间:2026-02-26
标签:真题
格式:PDF
价格:4.9 知币
-
厦门大学334新闻与传播专业综合能力2024年真题
分类:考研考博类
时间:2026-02-26
标签:真题
格式:PDF
价格:4.9 知币
-
厦门大学334新闻与传播专业综合能力2025年真题
分类:考研考博类
时间:2026-02-26
标签:真题
格式:PDF
价格:4.9 知币
-
厦门大学440新闻与传播专业基础2023年真题
分类:考研考博类
时间:2026-02-26
标签:真题
格式:PDF
价格:4.9 知币
-
厦门大学440新闻与传播专业基础2024年真题
分类:考研考博类
时间:2026-02-26
标签:真题
格式:PDF
价格:4.9 知币

