长沙理工大学810交通工程2009年真题
标签: #真题
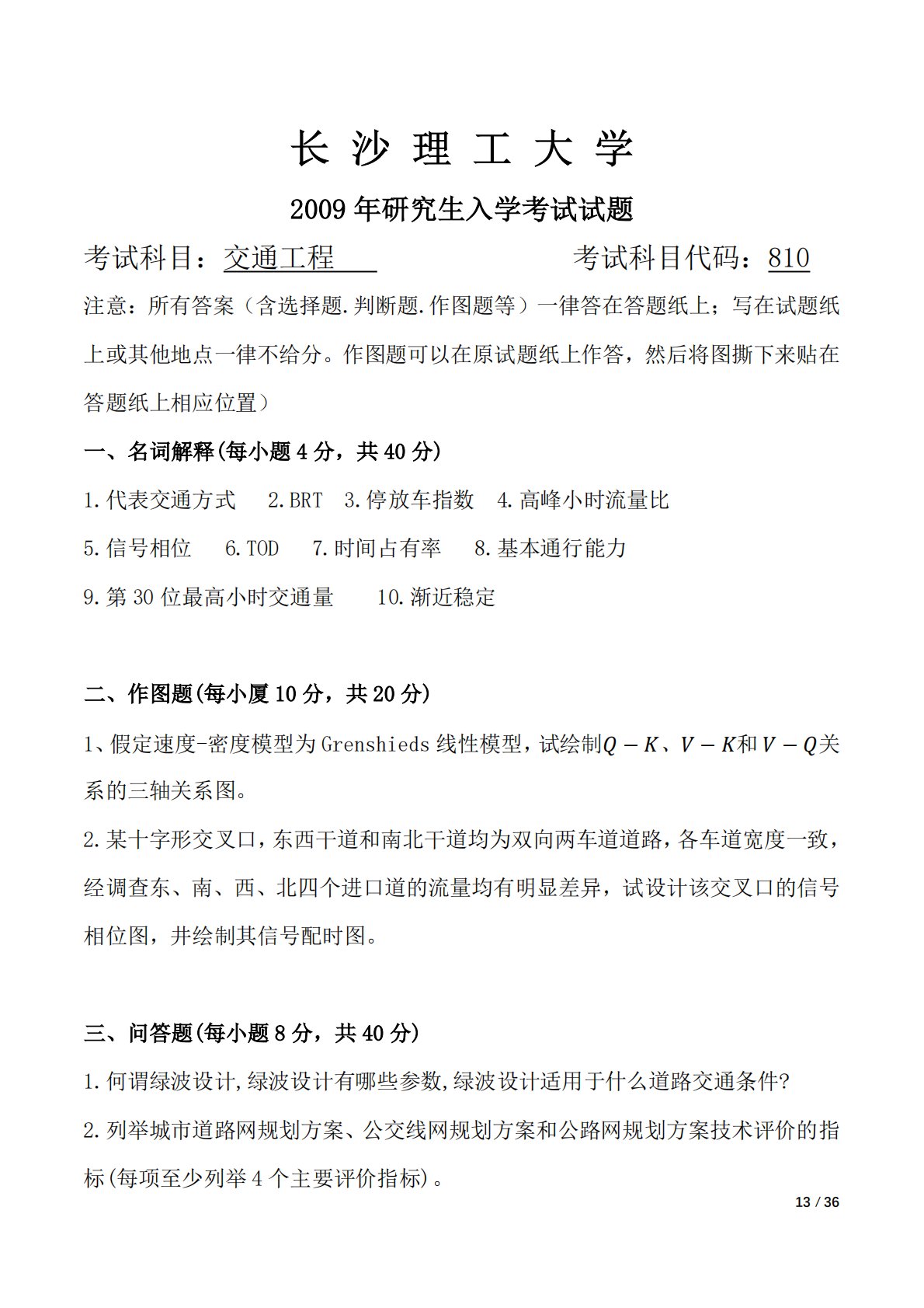
13/36长沙理工大学2009年研究生入学考试试题考试科目:交通工程考试科目代码:810注意:所有答案(含选择题.判断题.作图题等)一律答在答题纸上;写在试题纸上或其他地点一律不给分。作图题可以在原试题纸上作答,然后将图撕下来贴在答题纸上相应位置)一、名词解释(每小题4分,共40分)1.代表交通方式2.BRT3.停放车指数4.高峰小时流量比5.信号相位6.TOD7.时间占有率8.基本通行能力9.第30位最高小时交通量10.渐近稳定二、作图题(每小厦10分,共20分)1、假定速度-密度模型为Grenshieds线性模型,试绘制−、−和−关系的三轴关系图。2.某十字形交叉口...
相关推荐
-
北京工业大学812材料力学2021年真题VIP专享
2025-12-29 999+ -
北京工业大学812材料力学2022年真题VIP专享
2025-12-29 999+ -
北京工业大学822信息与系统2021年真题答案VIP专享
2025-12-29 999+ -
北京工业大学822信息与系统2022年真题VIP专享
2025-12-29 999+ -
兰州大学803半导体物理(含晶体管原理)大学2017年真题VIP免费
2025-12-31 999+ -
兰州大学803半导体物理(含晶体管原理)大学2018年真题VIP免费
2025-12-31 999+ -
兰州大学803半导体物理(含晶体管原理)大学2019年真题VIP免费
2025-12-31 999+ -
清华大学827电路原理2008年真题答案
2026-02-26 999+ -
清华大学827电路原理2009年真题
2026-02-26 999+ -
清华大学827电路原理2009年真题答案
2026-02-26 999+
相关内容
-
厦门大学334新闻与传播专业综合能力2023年真题
分类:考研考博类
时间:2026-02-26
标签:真题
格式:PDF
价格:4.9 知币
-
厦门大学334新闻与传播专业综合能力2024年真题
分类:考研考博类
时间:2026-02-26
标签:真题
格式:PDF
价格:4.9 知币
-
厦门大学334新闻与传播专业综合能力2025年真题
分类:考研考博类
时间:2026-02-26
标签:真题
格式:PDF
价格:4.9 知币
-
厦门大学440新闻与传播专业基础2023年真题
分类:考研考博类
时间:2026-02-26
标签:真题
格式:PDF
价格:4.9 知币
-
厦门大学440新闻与传播专业基础2024年真题
分类:考研考博类
时间:2026-02-26
标签:真题
格式:PDF
价格:4.9 知币

