河南大学630无机化学2008年真题
标签: #真题
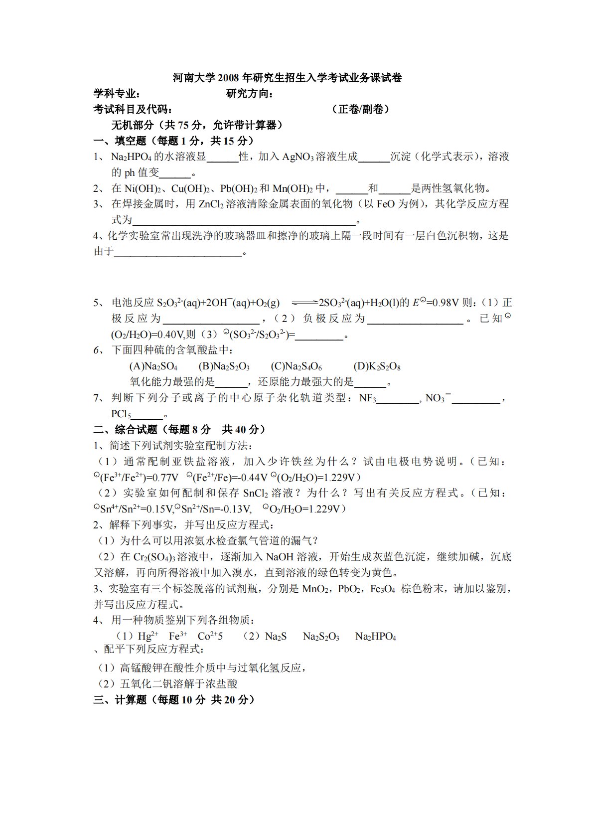
5、电池反应S2O32-(aq)+2OH—(aq)+O2(g)河南大学2008年研究生招生入学考试业务课试卷学科专业:研究方向:考试科目及代码:(正卷/副卷)无机部分(共75分,允许带计算器)一、填空题(每题1分,共15分)1、Na2HPO4的水溶液显______性,加入AgNO3溶液生成______沉淀(化学式表示),溶液的ph值变______。2、在Ni(OH)2、Cu(OH)2、Pb(OH)2和Mn(OH)2中,______和______是两性氢氧化物。3、在焊接金属时,用ZnCl2溶液清除金属表面的氧化物(以FeO为例),其化学反应方程式为_______________________...
相关推荐
-
北京工业大学812材料力学2021年真题VIP专享
2025-12-29 999+ -
北京工业大学812材料力学2022年真题VIP专享
2025-12-29 999+ -
北京工业大学822信息与系统2021年真题答案VIP专享
2025-12-29 999+ -
北京工业大学822信息与系统2022年真题VIP专享
2025-12-29 999+ -
兰州大学803半导体物理(含晶体管原理)大学2017年真题VIP免费
2025-12-31 999+ -
兰州大学803半导体物理(含晶体管原理)大学2018年真题VIP免费
2025-12-31 999+ -
兰州大学803半导体物理(含晶体管原理)大学2019年真题VIP免费
2025-12-31 999+ -
清华大学827电路原理2008年真题答案
2026-02-26 999+ -
清华大学827电路原理2009年真题
2026-02-26 999+ -
清华大学827电路原理2009年真题答案
2026-02-26 999+
相关内容
-
厦门大学334新闻与传播专业综合能力2023年真题
分类:考研考博类
时间:2026-02-26
标签:真题
格式:PDF
价格:4.9 知币
-
厦门大学334新闻与传播专业综合能力2024年真题
分类:考研考博类
时间:2026-02-26
标签:真题
格式:PDF
价格:4.9 知币
-
厦门大学334新闻与传播专业综合能力2025年真题
分类:考研考博类
时间:2026-02-26
标签:真题
格式:PDF
价格:4.9 知币
-
厦门大学440新闻与传播专业基础2023年真题
分类:考研考博类
时间:2026-02-26
标签:真题
格式:PDF
价格:4.9 知币
-
厦门大学440新闻与传播专业基础2024年真题
分类:考研考博类
时间:2026-02-26
标签:真题
格式:PDF
价格:4.9 知币

