河南大学630无机化学2009年真题
标签: #真题
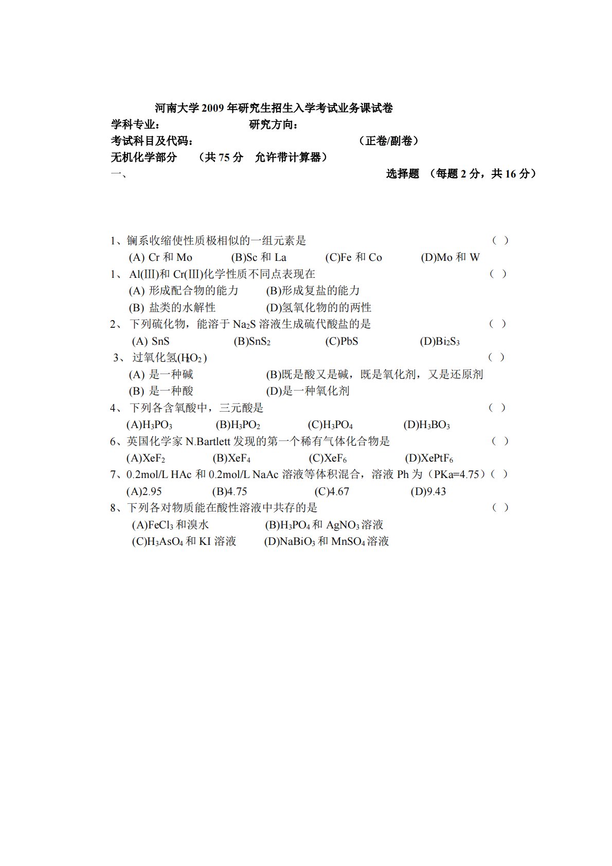
河南大学2009年研究生招生入学考试业务课试卷研究方向:(正卷/副卷)(共75分允许带计算器)学科专业:考试科目及代码:无机化学部分一、选择题(每题2分,共16分)1、镧系收缩使性质极相似的一组元素是()(A)Cr和Mo(B)Sc和La(C)Fe和Co(D)Mo和W1、Al(Ⅲ)和Cr(Ⅲ)化学性质不同点表现在()(A)形成配合物的能力(B)盐类的水解性2、下列硫化物,能溶于Na2(B)形成复盐的能力(D)氢氧化物的的两性S溶液生成硫代酸盐的是()(B)SnS2(C)PbS(D)Bi2S3(A)SnS3、过氧化氢(H2O2)()(B)既是酸又是碱,既是氧化剂,又是还原剂(D)是一种氧化剂(A)...
相关推荐
-
北京工业大学812材料力学2021年真题VIP专享
2025-12-29 999+ -
北京工业大学812材料力学2022年真题VIP专享
2025-12-29 999+ -
北京工业大学822信息与系统2021年真题答案VIP专享
2025-12-29 999+ -
北京工业大学822信息与系统2022年真题VIP专享
2025-12-29 999+ -
兰州大学803半导体物理(含晶体管原理)大学2017年真题VIP免费
2025-12-31 999+ -
兰州大学803半导体物理(含晶体管原理)大学2018年真题VIP免费
2025-12-31 999+ -
兰州大学803半导体物理(含晶体管原理)大学2019年真题VIP免费
2025-12-31 999+ -
长安大学838材料科学基础课后习题答案VIP免费
2026-01-13 999+ -
清华大学827电路原理2009年真题免费
2026-02-26 999+ -
清华大学827电路原理2009年真题答案免费
2026-02-26 999+
相关内容
-
宁夏大学电路手写版答案
分类:考研考博类
时间:2026-02-26
标签:无
格式:PDF
价格:免费
-
清华大学827电路原理2008年真题
分类:考研考博类
时间:2026-02-26
标签:清华大学
格式:PDF
价格:免费
-
清华大学827电路原理2008年真题答案
分类:考研考博类
时间:2026-02-26
标签:清华大学
格式:PDF
价格:免费
-
清华大学827电路原理2009年真题
分类:考研考博类
时间:2026-02-26
标签:清华大学
格式:PDF
价格:免费
-
清华大学827电路原理2009年真题答案
分类:考研考博类
时间:2026-02-26
标签:清华大学
格式:PDF
价格:免费

