河南大学630无机化学2013年真题
标签: #真题
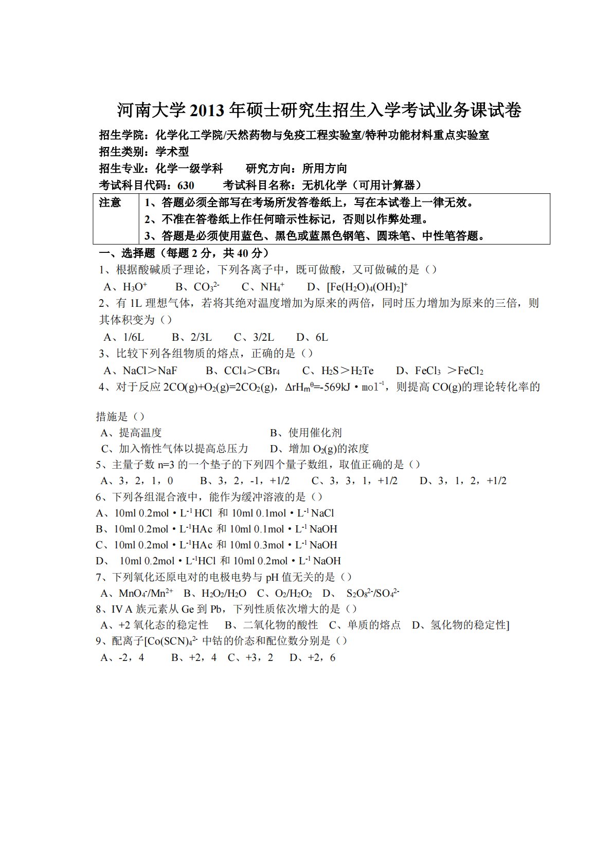
河南大学2013年硕士研究生招生入学考试业务课试卷招生学院:化学化工学院/天然药物与免疫工程实验室/特种功能材料重点实验室招生类别:学术型招生专业:化学一级学科考试科目代码:630研究方向:所用方向考试科目名称:无机化学(可用计算器)注意1、答题必须全部写在考场所发答卷纸上,写在本试卷上一律无效。2、不准在答卷纸上作任何暗示性标记,否则以作弊处理。3、答题是必须使用蓝色、黑色或蓝黑色钢笔、圆珠笔、中性笔答题。一、选择题(每题2分,共40分)1、根据酸碱质子理论,下列各离子中,既可做酸,又可做碱的是()A、H3O+B、CO32-C、NH4+D、[Fe(H2O)4(OH)2]+2、有1L理想气体,...
相关推荐
-
黑龙江大学735考古学专业基础名词解释(考古学、博物馆、文物学)大杂烩VIP免费
2026-02-25 999+ -
黑龙江大学735考古学专业基础中国南方崖葬 的类型学考察VIP免费
2026-02-25 999+ -
黑龙江大学735考古学专业基础文化遗产VIP免费
2026-02-25 999+ -
黑龙江大学735考古学专业基础福建武夷山市葫芦山遗址2014年发掘简报VIP免费
2026-02-25 999+ -
黑龙江大学735考古学专业基础冲刺笔记VIP免费
2026-02-25 999+ -
黑龙江大学735考古学专业基础厦大冲刺笔记VIP免费
2026-02-25 999+ -
黑龙江大学735考古学专业基础郑州二VIP免费
2026-02-25 999+ -
黑龙江大学735考古学专业基础中国文物古迹保护准则VIP免费
2026-02-25 999+ -
黑龙江大学735考古学专业基础考古学十八讲题目总结VIP专享
2026-02-25 999+ -
黑龙江大学735考古学专业基础文化遗产整理VIP专享
2026-02-25 999+
相关内容
-
黑龙江大学735考古学专业基础厦大冲刺笔记
分类:考研考博类
时间:2026-02-25
标签:无
格式:PDF
价格:1 知币
-
黑龙江大学735考古学专业基础郑州二
分类:考研考博类
时间:2026-02-25
标签:无
格式:PDF
价格:1 知币
-
黑龙江大学735考古学专业基础中国文物古迹保护准则
分类:考研考博类
时间:2026-02-25
标签:无
格式:PDF
价格:1 知币
-
黑龙江大学735考古学专业基础考古学十八讲题目总结
分类:考研考博类
时间:2026-02-25
标签:无
格式:PDF
价格:3 知币
-
黑龙江大学735考古学专业基础文化遗产整理
分类:考研考博类
时间:2026-02-25
标签:无
格式:PDF
价格:3 知币

