哈尔滨工业大学2020年828物理化学考研真题
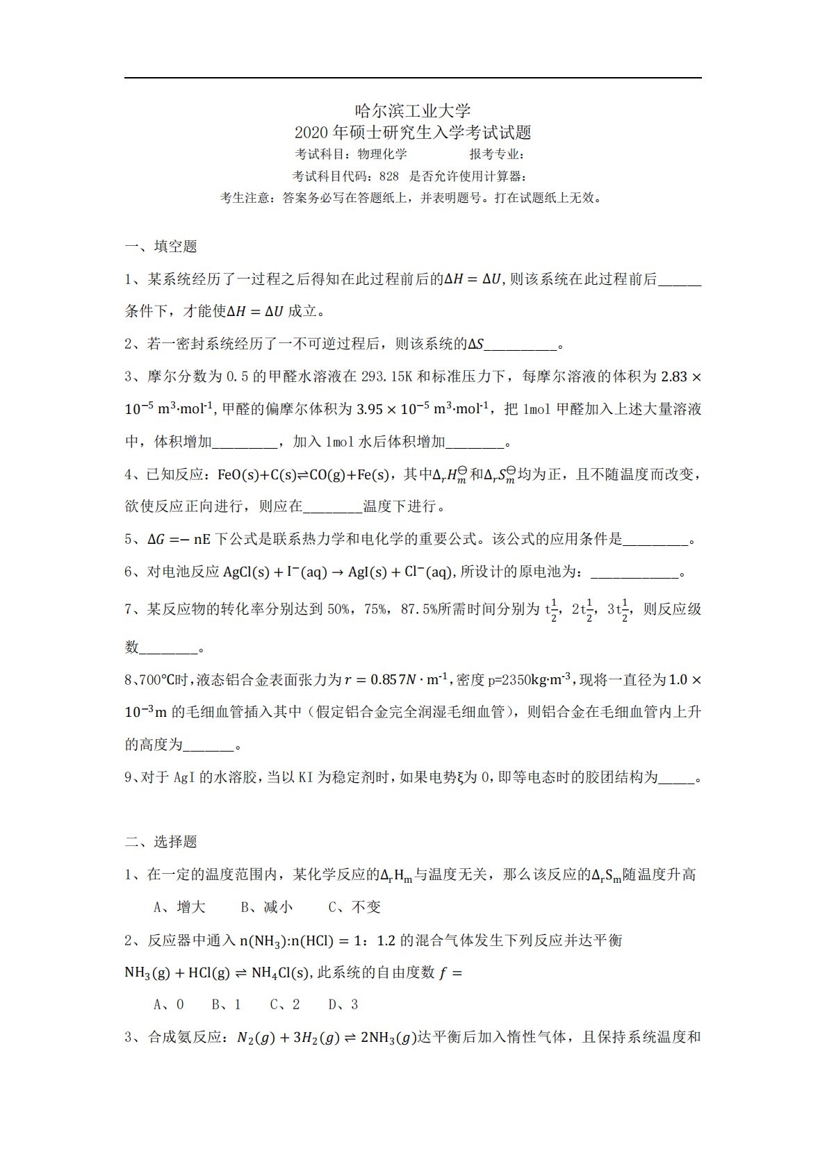
哈尔滨工业大学2020年硕士研究生入学考试试题考试科目:物理化学报考专业:考试科目代码:828是否允许使用计算器:考生注意:答案务必写在答题纸上,并表明题号。打在试题纸上无效。一、填空题1、某系统经历了一过程之后得知在此过程前后的,则该系统在此过程前后______条件下,才能使成立。2、若一密封系统经历了一不可逆过程后,则该系统的__________。3、摩尔分数为0.5的甲醛水溶液在293.15K和标准压力下,每摩尔溶液的体积为tm∙mol-,甲醛的偏摩尔体积为ttm∙mol-,把1mol甲醛加入上述大量溶液中,体积增加_________,加入1mol水后体积增加________。4、已知反...
相关推荐
-
北京工业大学812材料力学2021年真题VIP专享
2025-12-29 999+ -
北京工业大学812材料力学2022年真题VIP专享
2025-12-29 999+ -
北京工业大学822信息与系统2021年真题答案VIP专享
2025-12-29 999+ -
北京工业大学822信息与系统2022年真题VIP专享
2025-12-29 999+ -
兰州大学803半导体物理(含晶体管原理)大学2017年真题VIP免费
2025-12-31 999+ -
兰州大学803半导体物理(含晶体管原理)大学2018年真题VIP免费
2025-12-31 999+ -
兰州大学803半导体物理(含晶体管原理)大学2019年真题VIP免费
2025-12-31 999+ -
清华大学827电路原理2008年真题答案
2026-02-26 999+ -
清华大学827电路原理2009年真题
2026-02-26 999+ -
清华大学827电路原理2009年真题答案
2026-02-26 999+
相关内容
-
厦门大学334新闻与传播专业综合能力2023年真题
分类:考研考博类
时间:2026-02-26
标签:真题
格式:PDF
价格:4.9 知币
-
厦门大学334新闻与传播专业综合能力2024年真题
分类:考研考博类
时间:2026-02-26
标签:真题
格式:PDF
价格:4.9 知币
-
厦门大学334新闻与传播专业综合能力2025年真题
分类:考研考博类
时间:2026-02-26
标签:真题
格式:PDF
价格:4.9 知币
-
厦门大学440新闻与传播专业基础2023年真题
分类:考研考博类
时间:2026-02-26
标签:真题
格式:PDF
价格:4.9 知币
-
厦门大学440新闻与传播专业基础2024年真题
分类:考研考博类
时间:2026-02-26
标签:真题
格式:PDF
价格:4.9 知币

