河南理工大学822地理信息系统2022真题
标签: #真题
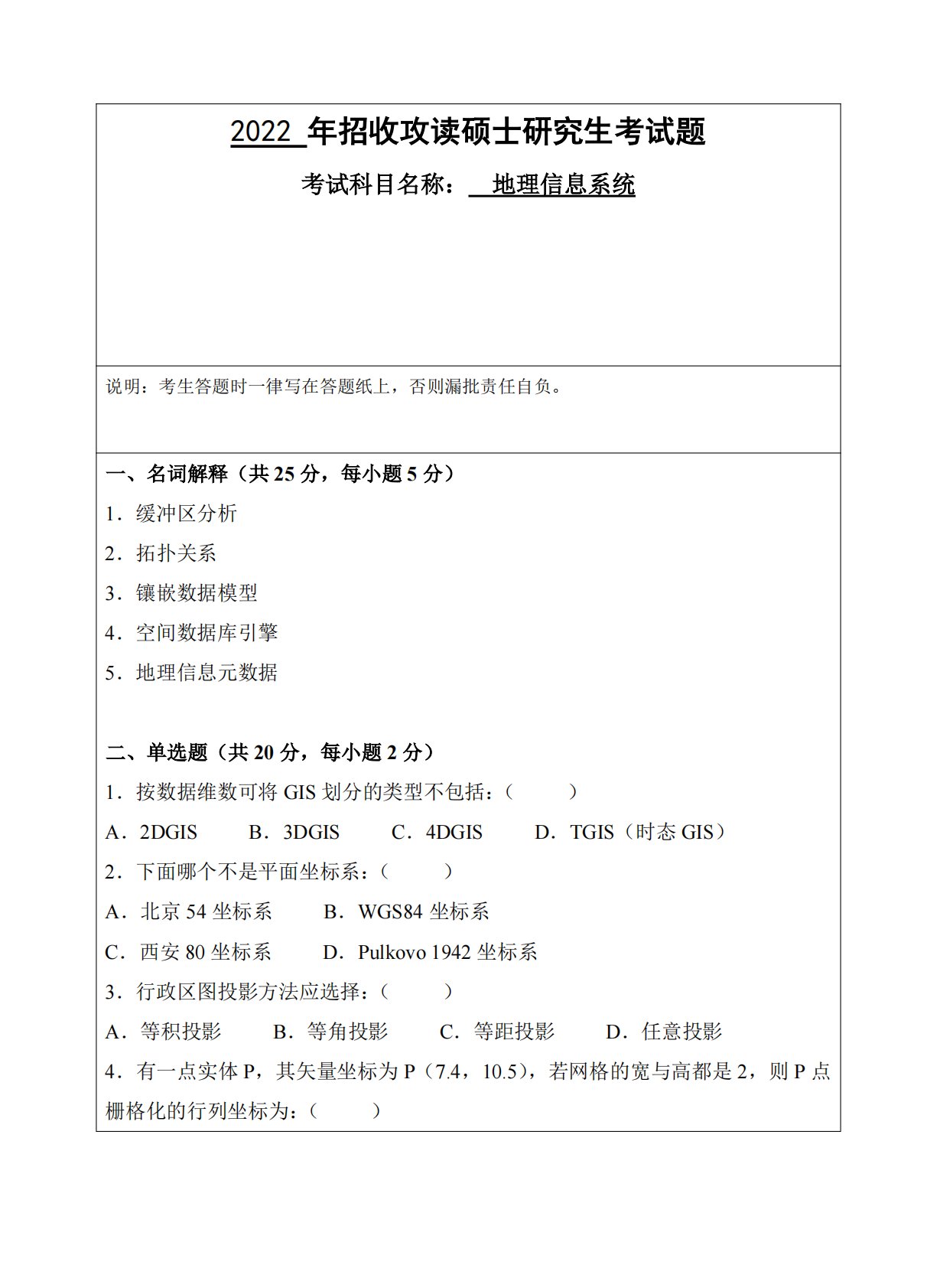
2022年招收攻读硕士研究生考试题考试科目名称:地理信息系统说明:考生答题时一律写在答题纸上,否则漏批责任自负。一、名词解释(共25分,每小题5分)1.缓冲区分析2.拓扑关系3.镶嵌数据模型4.空间数据库引擎5.地理信息元数据二、单选题(共20分,每小题2分)1.按数据维数可将GIS划分的类型不包括:()A.2DGISB.3DGISC.4DGISD.TGIS(时态GIS)2.下面哪个不是平面坐标系:()A.北京54坐标系B.WGS84坐标系C.西安80坐标系D.Pulkovo1942坐标系3.行政区图投影方法应选择:()A.等积投影B.等角投影C.等距投影D.任意投影4.有一点实体P,其矢量坐...
相关推荐
-
北京工业大学812材料力学2021年真题VIP专享
2025-12-29 999+ -
北京工业大学812材料力学2022年真题VIP专享
2025-12-29 999+ -
北京工业大学822信息与系统2021年真题答案VIP专享
2025-12-29 999+ -
北京工业大学822信息与系统2022年真题VIP专享
2025-12-29 999+ -
兰州大学803半导体物理(含晶体管原理)大学2017年真题VIP免费
2025-12-31 999+ -
兰州大学803半导体物理(含晶体管原理)大学2018年真题VIP免费
2025-12-31 999+ -
兰州大学803半导体物理(含晶体管原理)大学2019年真题VIP免费
2025-12-31 999+ -
长安大学838材料科学基础课后习题答案VIP免费
2026-01-13 999+ -
清华大学827电路原理2009年真题免费
2026-02-26 999+ -
清华大学827电路原理2009年真题答案免费
2026-02-26 999+
相关内容
-
宁夏大学电路手写版答案
分类:考研考博类
时间:2026-02-26
标签:无
格式:PDF
价格:免费
-
清华大学827电路原理2008年真题
分类:考研考博类
时间:2026-02-26
标签:清华大学
格式:PDF
价格:免费
-
清华大学827电路原理2008年真题答案
分类:考研考博类
时间:2026-02-26
标签:清华大学
格式:PDF
价格:免费
-
清华大学827电路原理2009年真题
分类:考研考博类
时间:2026-02-26
标签:清华大学
格式:PDF
价格:免费
-
清华大学827电路原理2009年真题答案
分类:考研考博类
时间:2026-02-26
标签:清华大学
格式:PDF
价格:免费

