合肥工业大学2010年815机械原理考研真题答案解析
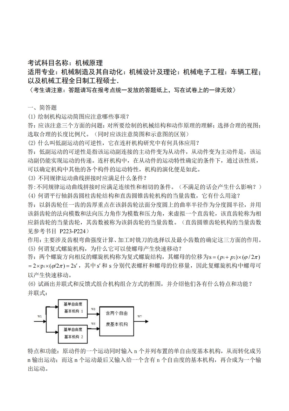
考试科目名称:机械原理适用专业:机械制造及其自动化:机械设计及理论:机械电子工程:车辆工程;以及机械工程全日制工程硕士.〈考生请注意:答题请写在报考点统一发放的答题纸上,写在试卷上的一律无效〉一、简答题(1)绘制机构运动简图应注意哪些事项?答:应该注意三个方面的问题:对所要绘制的机械结构和动作原理的理解;选择合理的视图;选取合理的长度比例尺。(同时应该注意简图和示意图的区别)(2)什么叫低副运动的可逆性,它在连杆机构研究中有何具体应用?答:低副运动的可逆性是指该运动副连接的主动件变为从动件,从动件变为主动件是,该运动副仍能实现运动的传递。连杆机构中,在从动件的运动特性确定的条件下,通过该性质,...
相关推荐
-
313历史学基础2020年真题免费
2026-02-05 999+ -
313历史学基础2020年真题答案免费
2026-02-05 999+ -
313历史学基础2021年题库免费
2026-02-05 999+ -
313历史学基础2021年真题免费
2026-02-05 999+ -
313历史学基础2021年真题答案免费
2026-02-05 999+ -
313历史学基础2022年题库免费
2026-02-05 999+ -
313历史学基础2022年真题及答案免费
2026-02-05 999+ -
313历史学基础2023-2024年大纲变化对照表免费
2026-02-05 999+ -
313历史学基础2023年统考真题及答案解析免费
2026-02-05 999+ -
313历史学基础2024年考试大纲免费
2026-02-05 999+
相关内容
-
313历史学基础2025年真题及答案解析
分类:考研考博类
时间:2026-02-06
标签:真题
格式:PDF
价格:免费
-
313历史学基础2024年真题及答案解析
分类:考研考博类
时间:2026-02-06
标签:真题
格式:PDF
价格:免费
-
313历史学基础2013年真题答案
分类:考研考博类
时间:2026-02-06
标签:真题
格式:PDF
价格:免费
-
313历史学基础2013年真题
分类:考研考博类
时间:2026-02-06
标签:真题
格式:PDF
价格:免费
-
313历史学基础2007年真题
分类:考研考博类
时间:2026-02-06
标签:真题
格式:PDF
价格:免费

