河北工业大学880材料科学基础2014年真题
标签: #真题
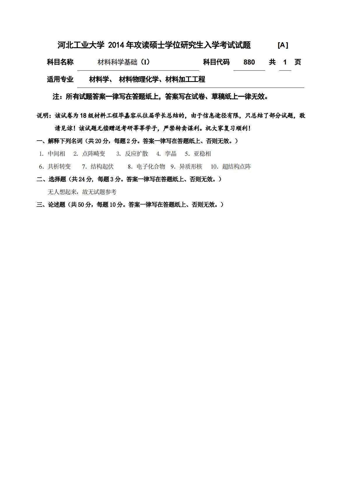
河北工业大学2014年攻读硕士学位研究生入学考试试题[A]科目名称材料科学基础(І)科目代码880共1页适用专业材料学、材料物理化学、材料加工工程注:所有试题答案一律写在答题纸上,答案写在试卷、草稿纸上一律无效。说明:该试卷为18级材料工程毕嘉容从往届学长总结的,由于信息途径有限,只总结了部分试题,敬请见谅!该试题无偿赠送考研莘莘学子,严禁转卖谋利。祝大家复习顺利!一、解释下列名词(共20分,每题2分。答案一律写在答题纸上、否则无效。)1.中间相2.点阵畸变3.反应扩散4.孪晶5.亚稳相6.共析转变7.结构起伏8.电子化合物9.异质形核10.超结构点阵二、选择题(共24分,每题3分。答案一律写...
相关推荐
-
313历史学基础2020年真题免费
2026-02-05 999+ -
313历史学基础2020年真题答案免费
2026-02-05 999+ -
313历史学基础2021年题库免费
2026-02-05 999+ -
313历史学基础2021年真题免费
2026-02-05 999+ -
313历史学基础2021年真题答案免费
2026-02-05 999+ -
313历史学基础2022年题库免费
2026-02-05 999+ -
313历史学基础2022年真题及答案免费
2026-02-05 999+ -
313历史学基础2023-2024年大纲变化对照表免费
2026-02-05 999+ -
313历史学基础2023年统考真题及答案解析免费
2026-02-05 999+ -
313历史学基础2024年考试大纲免费
2026-02-05 999+
相关内容
-
313历史学基础2025年真题及答案解析
分类:考研考博类
时间:2026-02-06
标签:真题
格式:PDF
价格:免费
-
313历史学基础2024年真题及答案解析
分类:考研考博类
时间:2026-02-06
标签:真题
格式:PDF
价格:免费
-
313历史学基础2013年真题答案
分类:考研考博类
时间:2026-02-06
标签:真题
格式:PDF
价格:免费
-
313历史学基础2013年真题
分类:考研考博类
时间:2026-02-06
标签:真题
格式:PDF
价格:免费
-
313历史学基础2007年真题
分类:考研考博类
时间:2026-02-06
标签:真题
格式:PDF
价格:免费

