河北科技大学822信号与系统2013年考研真题
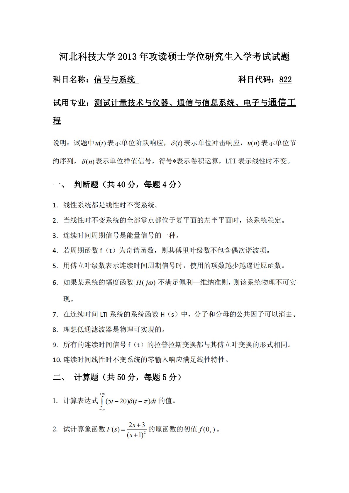
河北科技大学2013年攻读硕士学位研究生入学考试试题科目名称:信号与系统科目代码:822试用专业:测试计量技术与仪器、通信与信息系统、电子与通信工程说明:试题中()ut表示单位阶跃响应,()t表示单位冲击响应,()un表示单位节约序列,()n表示单位样值信号,符号*表示卷积运算,LTI表示线性时不变。一、判断题(共40分,每题4分)1.线性系统都是线性时不变系统。2.当线性时不变系统的全部零点都位于复平面的左半平面时,该系统稳定。3.连续时间周期信号是能量信号的一种。4.若周期函数f(t)为奇谐函数,则其傅里叶级数不包含偶次谐波项。5.用傅立叶级数表示连续时间周期信号时,使用的项数越少越逼...
相关推荐
-
313历史学基础2020年真题免费
2026-02-05 999+ -
313历史学基础2020年真题答案免费
2026-02-05 999+ -
313历史学基础2021年题库免费
2026-02-05 999+ -
313历史学基础2021年真题免费
2026-02-05 999+ -
313历史学基础2021年真题答案免费
2026-02-05 999+ -
313历史学基础2022年题库免费
2026-02-05 999+ -
313历史学基础2022年真题及答案免费
2026-02-05 999+ -
313历史学基础2023-2024年大纲变化对照表免费
2026-02-05 999+ -
313历史学基础2023年统考真题及答案解析免费
2026-02-05 999+ -
313历史学基础2024年考试大纲免费
2026-02-05 999+
相关内容
-
313历史学基础2025年真题及答案解析
分类:考研考博类
时间:2026-02-06
标签:真题
格式:PDF
价格:免费
-
313历史学基础2024年真题及答案解析
分类:考研考博类
时间:2026-02-06
标签:真题
格式:PDF
价格:免费
-
313历史学基础2013年真题答案
分类:考研考博类
时间:2026-02-06
标签:真题
格式:PDF
价格:免费
-
313历史学基础2013年真题
分类:考研考博类
时间:2026-02-06
标签:真题
格式:PDF
价格:免费
-
313历史学基础2007年真题
分类:考研考博类
时间:2026-02-06
标签:真题
格式:PDF
价格:免费

