河北科技大学822信号与系统2014年考研真题
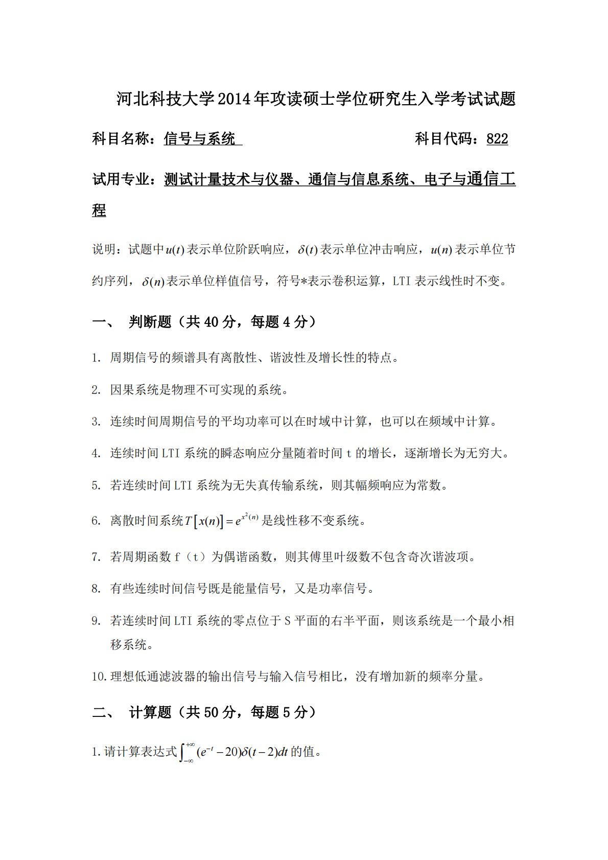
河北科技大学2014年攻读硕士学位研究生入学考试试题科目名称:信号与系统科目代码:822试用专业:测试计量技术与仪器、通信与信息系统、电子与通信工程说明:试题中()ut表示单位阶跃响应,()t表示单位冲击响应,()un表示单位节约序列,()n表示单位样值信号,符号*表示卷积运算,LTI表示线性时不变。一、判断题(共40分,每题4分)1.周期信号的频谱具有离散性、谐波性及增长性的特点。2.因果系统是物理不可实现的系统。3.连续时间周期信号的平均功率可以在时域中计算,也可以在频域中计算。4.连续时间LTI系统的瞬态响应分量随着时间t的增长,逐渐增长为无穷大。5.若连续时间LTI系统为无失真传输...
相关推荐
-
313历史学基础2020年真题免费
2026-02-05 999+ -
313历史学基础2020年真题答案免费
2026-02-05 999+ -
313历史学基础2021年题库免费
2026-02-05 999+ -
313历史学基础2021年真题免费
2026-02-05 999+ -
313历史学基础2021年真题答案免费
2026-02-05 999+ -
313历史学基础2022年题库免费
2026-02-05 999+ -
313历史学基础2022年真题及答案免费
2026-02-05 999+ -
313历史学基础2023-2024年大纲变化对照表免费
2026-02-05 999+ -
313历史学基础2023年统考真题及答案解析免费
2026-02-05 999+ -
313历史学基础2024年考试大纲免费
2026-02-05 999+
相关内容
-
313历史学基础2025年真题及答案解析
分类:考研考博类
时间:2026-02-06
标签:真题
格式:PDF
价格:免费
-
313历史学基础2024年真题及答案解析
分类:考研考博类
时间:2026-02-06
标签:真题
格式:PDF
价格:免费
-
313历史学基础2013年真题答案
分类:考研考博类
时间:2026-02-06
标签:真题
格式:PDF
价格:免费
-
313历史学基础2013年真题
分类:考研考博类
时间:2026-02-06
标签:真题
格式:PDF
价格:免费
-
313历史学基础2007年真题
分类:考研考博类
时间:2026-02-06
标签:真题
格式:PDF
价格:免费

