河海大学815机械设计2010年考研真题
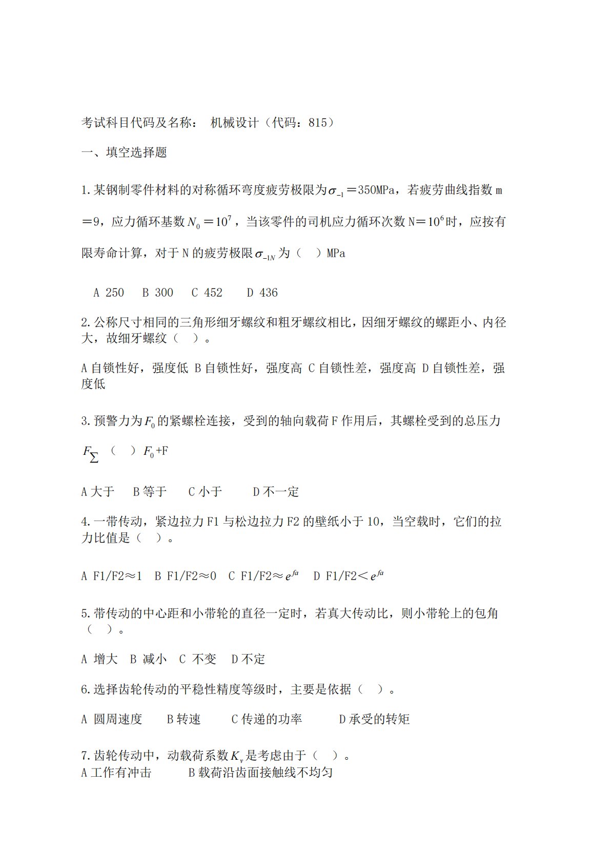
考试科目代码及名称:机械设计(代码:815)一、填空选择题1.某钢制零件材料的对称循环弯度疲劳极限为=350MPa,若疲劳曲线指数m=9,应力循环基数=,当该零件的司机应力循环次数N=时,应按有限寿命计算,对于N的疲劳极限为()MPaA250B300C452D4362.公称尺寸相同的三角形细牙螺纹和粗牙螺纹相比,因细牙螺纹的螺距小、内径大,故细牙螺纹()。A自锁性好,强度低B自锁性好,强度高C自锁性差,强度高D自锁性差,强度低3.预警力为的紧螺栓连接,受到的轴向载荷F作用后,其螺栓受到的总压力A大于B等于C小于D不一定4.一带传动,紧边拉力F1与松边拉力F2的壁纸小于10,当空载时,它们的拉...
相关推荐
-
313历史学基础2020年真题免费
2026-02-05 999+ -
313历史学基础2020年真题答案免费
2026-02-05 999+ -
313历史学基础2021年题库免费
2026-02-05 999+ -
313历史学基础2021年真题免费
2026-02-05 999+ -
313历史学基础2021年真题答案免费
2026-02-05 999+ -
313历史学基础2022年题库免费
2026-02-05 999+ -
313历史学基础2022年真题及答案免费
2026-02-05 999+ -
313历史学基础2023-2024年大纲变化对照表免费
2026-02-05 999+ -
313历史学基础2023年统考真题及答案解析免费
2026-02-05 999+ -
313历史学基础2024年考试大纲免费
2026-02-05 999+
相关内容
-
313历史学基础2025年真题及答案解析
分类:考研考博类
时间:2026-02-06
标签:真题
格式:PDF
价格:免费
-
313历史学基础2024年真题及答案解析
分类:考研考博类
时间:2026-02-06
标签:真题
格式:PDF
价格:免费
-
313历史学基础2013年真题答案
分类:考研考博类
时间:2026-02-06
标签:真题
格式:PDF
价格:免费
-
313历史学基础2013年真题
分类:考研考博类
时间:2026-02-06
标签:真题
格式:PDF
价格:免费
-
313历史学基础2007年真题
分类:考研考博类
时间:2026-02-06
标签:真题
格式:PDF
价格:免费

