河南理工大学801安全系统工程2007年真题
标签: #真题
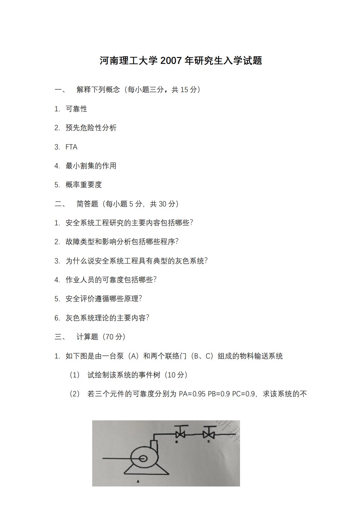
3/117河南理工大学2007年研究生入学试题一、解释下列概念(每小题三分,共15分)1.可靠性2.预先危险性分析3.FTA4.最小割集的作用5.概率重要度二、简答题(每小题5分,共30分)1.安全系统工程研究的主要内容包括哪些?2.故障类型和影响分析包括哪些程序?3.为什么说安全系统工程具有典型的灰色系统?4.作业人员的可靠度包括哪些?5.安全评价遵循哪些原理?6.灰色系统理论的主要内容?三、计算题(70分)1.如下图是由一台泵(A)和两个联络门(B、C)组成的物料输送系统(1)试绘制该系统的事件树(10分)(2)若三个元件的可靠度分别为PA=0.95PB=0.9PC=0.9,求该系统的不4...
相关推荐
-
北京工业大学812材料力学2021年真题VIP专享
2025-12-29 999+ -
北京工业大学812材料力学2022年真题VIP专享
2025-12-29 999+ -
北京工业大学822信息与系统2021年真题答案VIP专享
2025-12-29 999+ -
北京工业大学822信息与系统2022年真题VIP专享
2025-12-29 999+ -
兰州大学803半导体物理(含晶体管原理)大学2017年真题VIP免费
2025-12-31 999+ -
兰州大学803半导体物理(含晶体管原理)大学2018年真题VIP免费
2025-12-31 999+ -
兰州大学803半导体物理(含晶体管原理)大学2019年真题VIP免费
2025-12-31 999+ -
清华大学827电路原理2008年真题答案
2026-02-26 999+ -
清华大学827电路原理2009年真题
2026-02-26 999+ -
清华大学827电路原理2009年真题答案
2026-02-26 999+
相关内容
-
厦门大学334新闻与传播专业综合能力2023年真题
分类:考研考博类
时间:2026-02-26
标签:真题
格式:PDF
价格:4.9 知币
-
厦门大学334新闻与传播专业综合能力2024年真题
分类:考研考博类
时间:2026-02-26
标签:真题
格式:PDF
价格:4.9 知币
-
厦门大学334新闻与传播专业综合能力2025年真题
分类:考研考博类
时间:2026-02-26
标签:真题
格式:PDF
价格:4.9 知币
-
厦门大学440新闻与传播专业基础2023年真题
分类:考研考博类
时间:2026-02-26
标签:真题
格式:PDF
价格:4.9 知币
-
厦门大学440新闻与传播专业基础2024年真题
分类:考研考博类
时间:2026-02-26
标签:真题
格式:PDF
价格:4.9 知币

