河海大学032001工程材料与测试方法2011年复试真题
标签: #真题
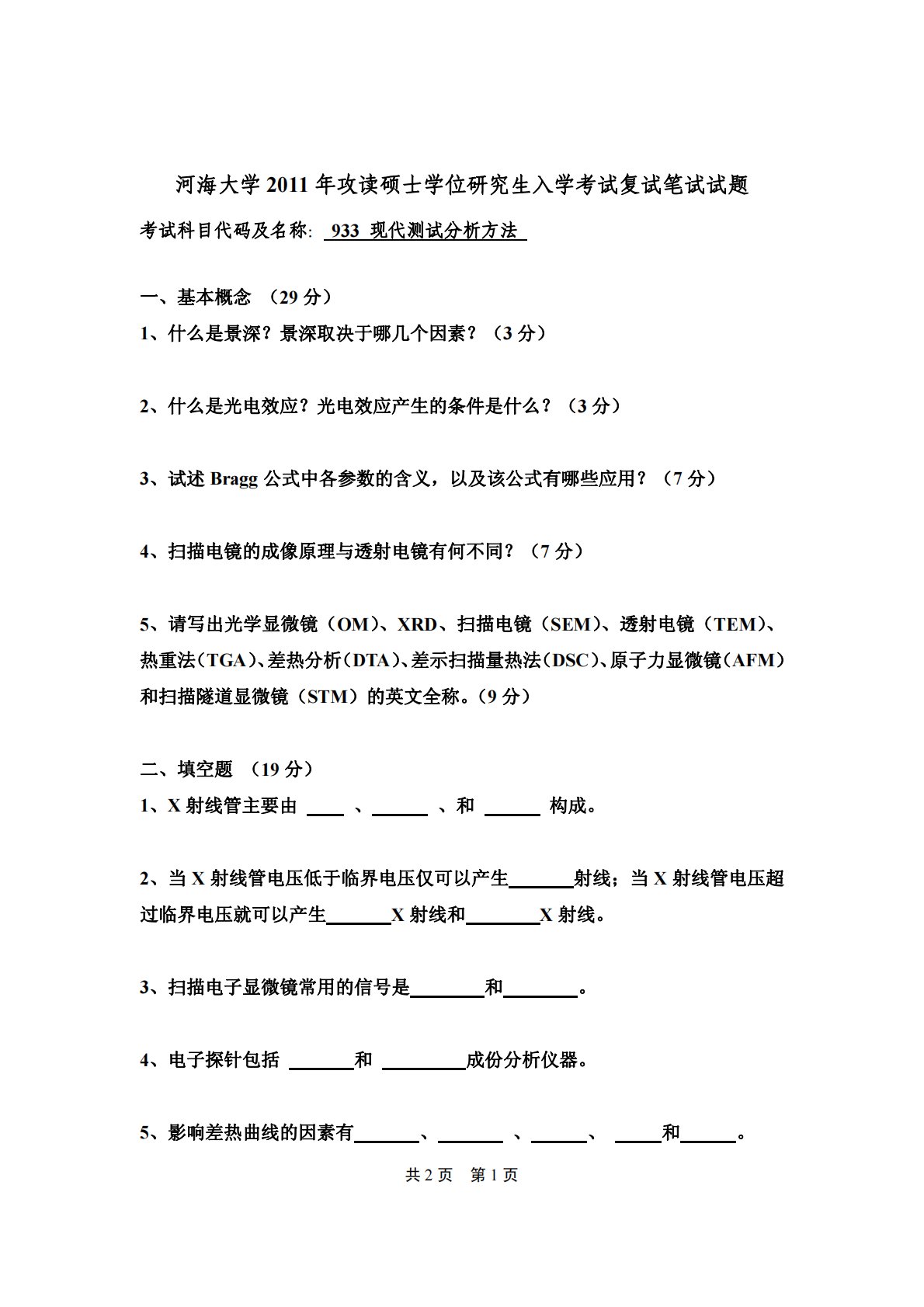
河海大学2011年攻读硕士学位研究生入学考试复试笔试试题考试科目代码及名称:933现代测试分析方法一、基本概念(29分)1、什么是景深?景深取决于哪几个因素?(3分)2、什么是光电效应?光电效应产生的条件是什么?(3分)3、试述Bragg公式中各参数的含义,以及该公式有哪些应用?(7分)4、扫描电镜的成像原理与透射电镜有何不同?(7分)5、请写出光学显微镜(OM)、XRD、扫描电镜(SEM)、透射电镜(TEM)、热重法(TGA)、差热分析(DTA)、差示扫描量热法(DSC)、原子力显微镜(AFM)和扫描隧道显微镜(STM)的英文全称。(9分)二、填空题(19分)1、X射线管主要由、、和构成。2...
相关推荐
-
313历史学基础2020年真题免费
2026-02-05 999+ -
313历史学基础2020年真题答案免费
2026-02-05 999+ -
313历史学基础2021年题库免费
2026-02-05 999+ -
313历史学基础2021年真题免费
2026-02-05 999+ -
313历史学基础2021年真题答案免费
2026-02-05 999+ -
313历史学基础2022年题库免费
2026-02-05 999+ -
313历史学基础2022年真题及答案免费
2026-02-05 999+ -
313历史学基础2023-2024年大纲变化对照表免费
2026-02-05 999+ -
313历史学基础2023年统考真题及答案解析免费
2026-02-05 999+ -
313历史学基础2024年考试大纲免费
2026-02-05 999+
相关内容
-
313历史学基础2025年真题及答案解析
分类:考研考博类
时间:2026-02-06
标签:真题
格式:PDF
价格:免费
-
313历史学基础2024年真题及答案解析
分类:考研考博类
时间:2026-02-06
标签:真题
格式:PDF
价格:免费
-
313历史学基础2013年真题答案
分类:考研考博类
时间:2026-02-06
标签:真题
格式:PDF
价格:免费
-
313历史学基础2013年真题
分类:考研考博类
时间:2026-02-06
标签:真题
格式:PDF
价格:免费
-
313历史学基础2007年真题
分类:考研考博类
时间:2026-02-06
标签:真题
格式:PDF
价格:免费

