河海大学032001工程材料与测试方法2013年-2014年第二学期考试试题
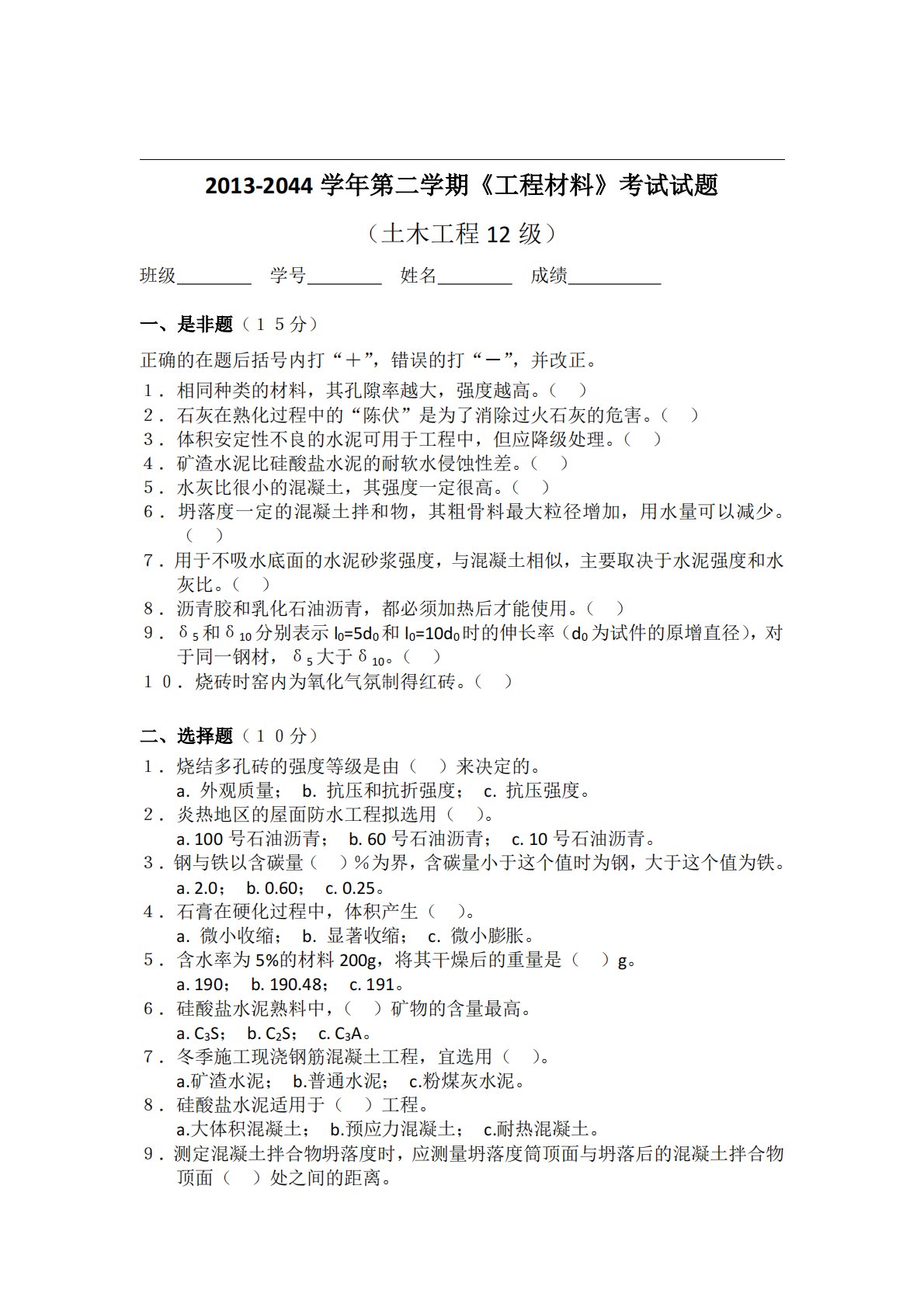
2013-2044学年第二学期《工程材料》考试试题(土木工程12级)班级学号姓名成绩一、是非题(15分)正确的在题后括号内打“+”,错误的打“-”,并改正。1.相同种类的材料,其孔隙率越大,强度越高。()2.石灰在熟化过程中的“陈伏”是为了消除过火石灰的危害。()3.体积安定性不良的水泥可用于工程中,但应降级处理。())4.矿渣水泥比硅酸盐水泥的耐软水侵蚀性差。(5.水灰比很小的混凝土,其强度一定很高。()6.坍落度一定的混凝土拌和物,其粗骨料最大粒径增加,用水量可以减少。()7.用于不吸水底面的水泥砂浆强度,与混凝土相似,主要取决于水泥强度和水灰比。()8.沥青胶和乳化石油沥青,都必须加热后...
相关推荐
-
313历史学基础2020年真题免费
2026-02-05 999+ -
313历史学基础2020年真题答案免费
2026-02-05 999+ -
313历史学基础2021年题库免费
2026-02-05 999+ -
313历史学基础2021年真题免费
2026-02-05 999+ -
313历史学基础2021年真题答案免费
2026-02-05 999+ -
313历史学基础2022年题库免费
2026-02-05 999+ -
313历史学基础2022年真题及答案免费
2026-02-05 999+ -
313历史学基础2023-2024年大纲变化对照表免费
2026-02-05 999+ -
313历史学基础2023年统考真题及答案解析免费
2026-02-05 999+ -
313历史学基础2024年考试大纲免费
2026-02-05 999+
相关内容
-
313历史学基础2025年真题及答案解析
分类:考研考博类
时间:2026-02-06
标签:真题
格式:PDF
价格:免费
-
313历史学基础2024年真题及答案解析
分类:考研考博类
时间:2026-02-06
标签:真题
格式:PDF
价格:免费
-
313历史学基础2013年真题答案
分类:考研考博类
时间:2026-02-06
标签:真题
格式:PDF
价格:免费
-
313历史学基础2013年真题
分类:考研考博类
时间:2026-02-06
标签:真题
格式:PDF
价格:免费
-
313历史学基础2007年真题
分类:考研考博类
时间:2026-02-06
标签:真题
格式:PDF
价格:免费

