河海大学032001工程材料与测试方法土木工程材料课后习题答案
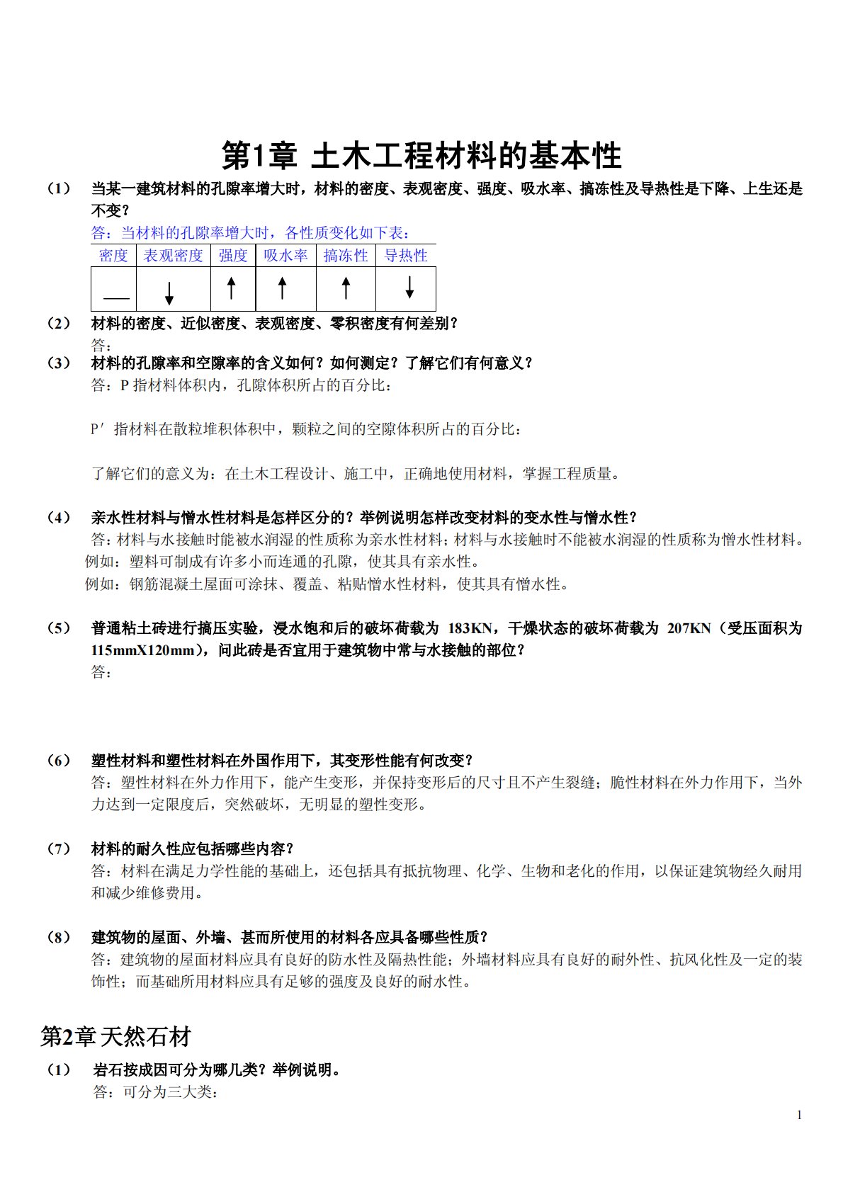
1第1章土木工程材料的基本性(1)当某一建筑材料的孔隙率增大时,材料的密度、表观密度、强度、吸水率、搞冻性及导热性是下降、上生还是不变?答:当材料的孔隙率增大时,各性质变化如下表:密度表观密度强度吸水率搞冻性导热性(3)(2)材料的密度、近似密度、表观密度、零积密度有何差别?答:材料的孔隙率和空隙率的含义如何?如何测定?了解它们有何意义?答:P指材料体积内,孔隙体积所占的百分比:P′指材料在散粒堆积体积中,颗粒之间的空隙体积所占的百分比:了解它们的意义为:在土木工程设计、施工中,正确地使用材料,掌握工程质量。(4)亲水性材料与憎水性材料是怎样区分的?举例说明怎样改变材料的变水性与憎水性?答:材...
相关推荐
-
北京工业大学812材料力学2021年真题VIP专享
2025-12-29 999+ -
北京工业大学812材料力学2022年真题VIP专享
2025-12-29 999+ -
北京工业大学822信息与系统2021年真题答案VIP专享
2025-12-29 999+ -
北京工业大学822信息与系统2022年真题VIP专享
2025-12-29 999+ -
兰州大学803半导体物理(含晶体管原理)大学2017年真题VIP免费
2025-12-31 999+ -
兰州大学803半导体物理(含晶体管原理)大学2018年真题VIP免费
2025-12-31 999+ -
兰州大学803半导体物理(含晶体管原理)大学2019年真题VIP免费
2025-12-31 999+ -
长安大学838材料科学基础课后习题答案VIP免费
2026-01-13 999+ -
清华大学827电路原理2009年真题免费
2026-02-26 999+ -
清华大学827电路原理2009年真题答案免费
2026-02-26 999+
相关内容
-
宁夏大学电路手写版答案
分类:考研考博类
时间:2026-02-26
标签:无
格式:PDF
价格:免费
-
清华大学827电路原理2008年真题
分类:考研考博类
时间:2026-02-26
标签:清华大学
格式:PDF
价格:免费
-
清华大学827电路原理2008年真题答案
分类:考研考博类
时间:2026-02-26
标签:清华大学
格式:PDF
价格:免费
-
清华大学827电路原理2009年真题
分类:考研考博类
时间:2026-02-26
标签:清华大学
格式:PDF
价格:免费
-
清华大学827电路原理2009年真题答案
分类:考研考博类
时间:2026-02-26
标签:清华大学
格式:PDF
价格:免费

