河海大学815机械设计2015年考研真题
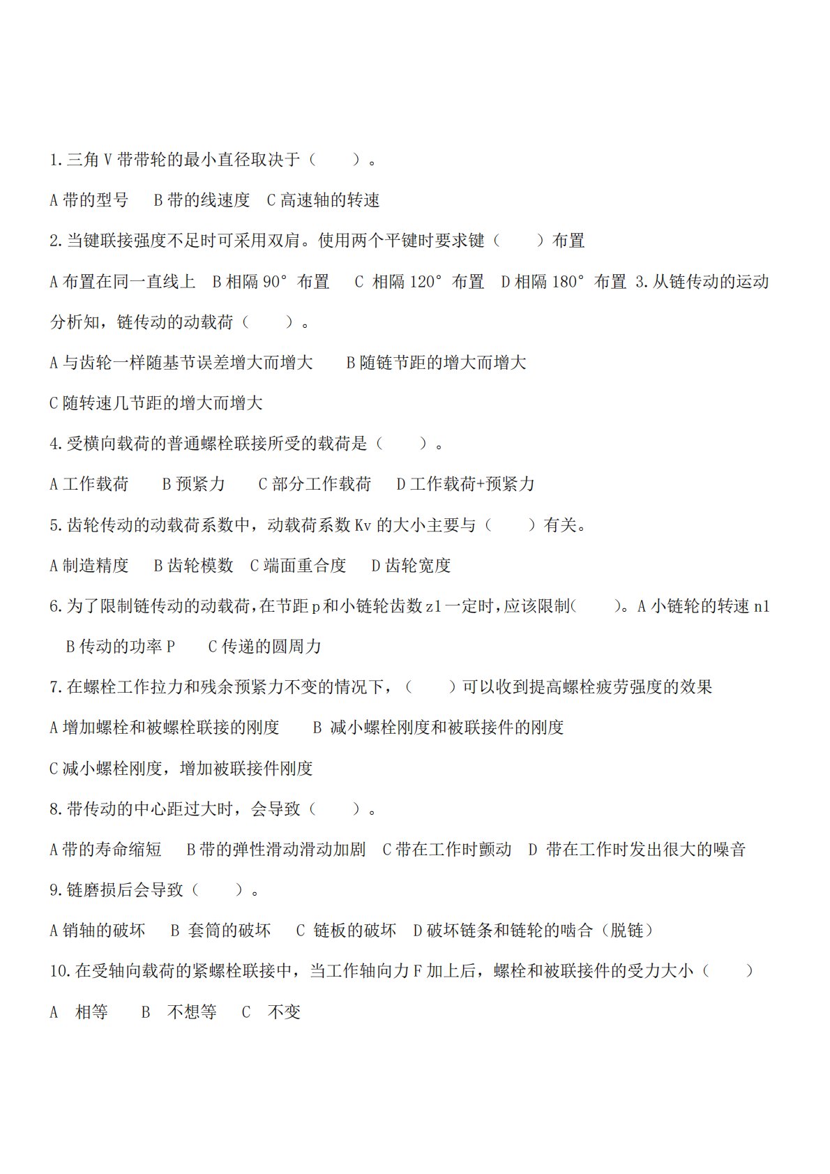
1.三角V带带轮的最小直径取决于()。A带的型号B带的线速度C高速轴的转速2.当键联接强度不足时可采用双肩。使用两个平键时要求键()布置A布置在同一直线上B相隔90°布置C相隔120°布置D相隔180°布置3.从链传动的运动分析知,链传动的动载荷()。A与齿轮一样随基节误差增大而增大B随链节距的增大而增大C随转速几节距的增大而增大4.受横向载荷的普通螺栓联接所受的载荷是()。A工作载荷B预紧力C部分工作载荷D工作载荷+预紧力5.齿轮传动的动载荷系数中,动载荷系数Kv的大小主要与()有关。A制造精度B齿轮模数C端面重合度D齿轮宽度6.为了限制链传动的动载荷,在节距p和小链轮齿数z1一定时,应该...
相关推荐
-
313历史学基础2020年真题免费
2026-02-05 999+ -
313历史学基础2020年真题答案免费
2026-02-05 999+ -
313历史学基础2021年题库免费
2026-02-05 999+ -
313历史学基础2021年真题免费
2026-02-05 999+ -
313历史学基础2021年真题答案免费
2026-02-05 999+ -
313历史学基础2022年题库免费
2026-02-05 999+ -
313历史学基础2022年真题及答案免费
2026-02-05 999+ -
313历史学基础2023-2024年大纲变化对照表免费
2026-02-05 999+ -
313历史学基础2023年统考真题及答案解析免费
2026-02-05 999+ -
313历史学基础2024年考试大纲免费
2026-02-05 999+
相关内容
-
313历史学基础2025年真题及答案解析
分类:考研考博类
时间:2026-02-06
标签:真题
格式:PDF
价格:免费
-
313历史学基础2024年真题及答案解析
分类:考研考博类
时间:2026-02-06
标签:真题
格式:PDF
价格:免费
-
313历史学基础2013年真题答案
分类:考研考博类
时间:2026-02-06
标签:真题
格式:PDF
价格:免费
-
313历史学基础2013年真题
分类:考研考博类
时间:2026-02-06
标签:真题
格式:PDF
价格:免费
-
313历史学基础2007年真题
分类:考研考博类
时间:2026-02-06
标签:真题
格式:PDF
价格:免费

