河南理工大学801安全系统工程2017年真题
标签: #真题
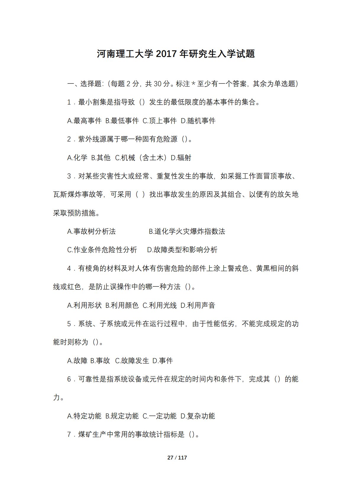
27/117河南理工大学2017年研究生入学试题一、选择题:(每题2分,共30分。标注*至少有一个答案,其余为单选题)1.最小割集是指导致()发生的最低限度的基本事件的集合。A.最高事件B.最低事件C.顶上事件D.随机事件2.紫外线源属于哪一种固有危险源()。A.化学B.其他C.机械(含土木)D.辐射3.对某些灾害性大或经常、重复性发生的事故,如采掘工作面冒顶事故、瓦斯煤炸事故等,可采用()找出事故发生的原因及其组合、以便有的放矢地采取预防措施。A.事故树分析法B.道化学火灾爆炸指数法C.作业条件危险性分析D.故障类型和影响分析4.有棱角的材料及对人体有伤害危险的部件上涂上警戒色、黄黑相间的斜...
相关推荐
-
313历史学基础2020年真题免费
2026-02-05 999+ -
313历史学基础2020年真题答案免费
2026-02-05 999+ -
313历史学基础2021年题库免费
2026-02-05 999+ -
313历史学基础2021年真题免费
2026-02-05 999+ -
313历史学基础2021年真题答案免费
2026-02-05 999+ -
313历史学基础2022年题库免费
2026-02-05 999+ -
313历史学基础2022年真题及答案免费
2026-02-05 999+ -
313历史学基础2023-2024年大纲变化对照表免费
2026-02-05 999+ -
313历史学基础2023年统考真题及答案解析免费
2026-02-05 999+ -
313历史学基础2024年考试大纲免费
2026-02-05 999+
相关内容
-
313历史学基础2025年真题及答案解析
分类:考研考博类
时间:2026-02-06
标签:真题
格式:PDF
价格:免费
-
313历史学基础2024年真题及答案解析
分类:考研考博类
时间:2026-02-06
标签:真题
格式:PDF
价格:免费
-
313历史学基础2013年真题答案
分类:考研考博类
时间:2026-02-06
标签:真题
格式:PDF
价格:免费
-
313历史学基础2013年真题
分类:考研考博类
时间:2026-02-06
标签:真题
格式:PDF
价格:免费
-
313历史学基础2007年真题
分类:考研考博类
时间:2026-02-06
标签:真题
格式:PDF
价格:免费

