河南理工大学801安全系统工程2020年真题
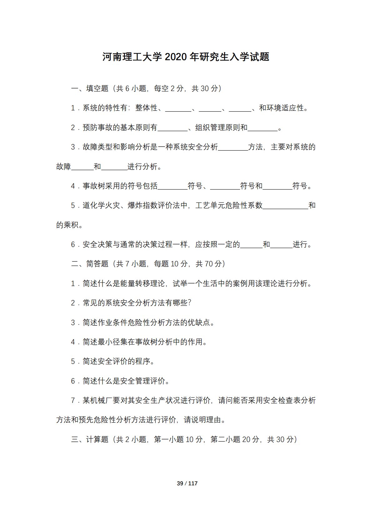
39/117河南理工大学2020年研究生入学试题一、填空题(共6小题,每空2分,共30分)1.系统的特性有:整体性、、、、和环境适应性。2.预防事故的基本原则有、组织管理原则和。3.故障类型和影响分析是一种系统安全分析方法,主要对系统的故障和进行分析。4.事故树采用的符号包括符号、符号和符号。5.道化学火灾、爆炸指数评价法中,工艺单元危险性系数和的乘积。6.安全决策与通常的决策过程一样,应按照一定的和进行。二、简答题(共7小题,每题10分,共70分)1.简述什么是能量转移理论,试举一个生活中的案例用该理论进行分析。2.常见的系统安全分析方法有哪些?3.简述作业条件危险性分析方法的优缺点。4.简...
相关推荐
-
313历史学基础2020年真题免费
2026-02-05 999+ -
313历史学基础2020年真题答案免费
2026-02-05 999+ -
313历史学基础2021年题库免费
2026-02-05 999+ -
313历史学基础2021年真题免费
2026-02-05 999+ -
313历史学基础2021年真题答案免费
2026-02-05 999+ -
313历史学基础2022年题库免费
2026-02-05 999+ -
313历史学基础2022年真题及答案免费
2026-02-05 999+ -
313历史学基础2023-2024年大纲变化对照表免费
2026-02-05 999+ -
313历史学基础2023年统考真题及答案解析免费
2026-02-05 999+ -
313历史学基础2024年考试大纲免费
2026-02-05 999+
相关内容
-
313历史学基础2025年真题及答案解析
分类:考研考博类
时间:2026-02-06
标签:真题
格式:PDF
价格:免费
-
313历史学基础2024年真题及答案解析
分类:考研考博类
时间:2026-02-06
标签:真题
格式:PDF
价格:免费
-
313历史学基础2013年真题答案
分类:考研考博类
时间:2026-02-06
标签:真题
格式:PDF
价格:免费
-
313历史学基础2013年真题
分类:考研考博类
时间:2026-02-06
标签:真题
格式:PDF
价格:免费
-
313历史学基础2007年真题
分类:考研考博类
时间:2026-02-06
标签:真题
格式:PDF
价格:免费

