西北民族大学706语言学概论与语言理论(语言理论)超级强化版背诵
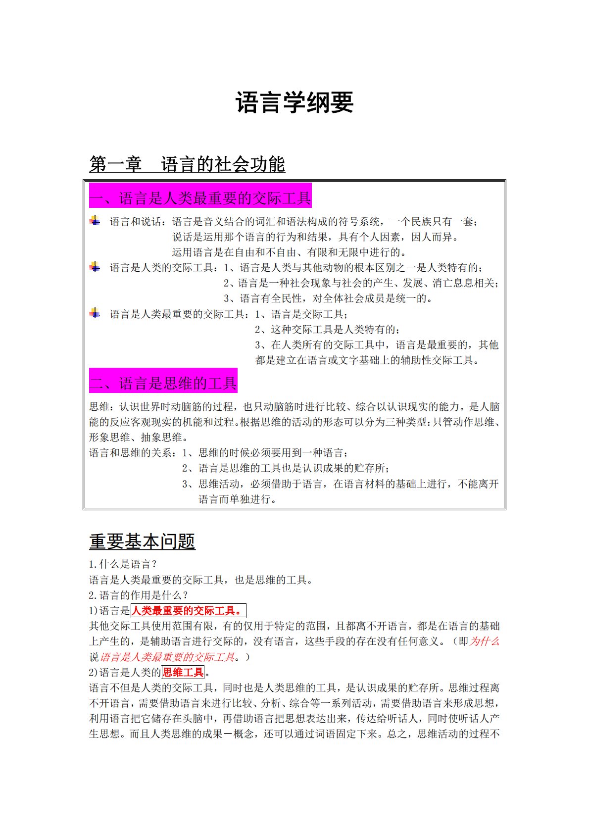
语言学纲要第一章语言的社会功能一、语言是人类最重要的交际工具语言和说话:语言是音义结合的词汇和语法构成的符号系统,一个民族只有一套;说话是运用那个语言的行为和结果,具有个人因素,因人而异。运用语言是在自由和不自由、有限和无限中进行的。语言是人类的交际工具:1、语言是人类与其他动物的根本区别之一是人类特有的;2、语言是一种社会现象与社会的产生、发展、消亡息息相关;3、语言有全民性,对全体社会成员是统一的。语言是人类最重要的交际工具:1、语言是交际工具;2、这种交际工具是人类特有的;3、在人类所有的交际工具中,语言是最重要的,其他都是建立在语言或文字基础上的辅助性交际工具。二、语言是思维的工具思维...
相关推荐
-
北京工业大学812材料力学2021年真题VIP专享
2025-12-29 999+ -
北京工业大学812材料力学2022年真题VIP专享
2025-12-29 999+ -
北京工业大学822信息与系统2021年真题答案VIP专享
2025-12-29 999+ -
北京工业大学822信息与系统2022年真题VIP专享
2025-12-29 999+ -
兰州大学803半导体物理(含晶体管原理)大学2017年真题VIP免费
2025-12-31 999+ -
兰州大学803半导体物理(含晶体管原理)大学2018年真题VIP免费
2025-12-31 999+ -
兰州大学803半导体物理(含晶体管原理)大学2019年真题VIP免费
2025-12-31 999+ -
长安大学838材料科学基础课后习题答案VIP免费
2026-01-13 999+ -
清华大学827电路原理2009年真题免费
2026-02-26 999+ -
清华大学827电路原理2009年真题答案免费
2026-02-26 999+
相关内容
-
宁夏大学电路手写版答案
分类:考研考博类
时间:2026-02-26
标签:无
格式:PDF
价格:免费
-
清华大学827电路原理2008年真题
分类:考研考博类
时间:2026-02-26
标签:清华大学
格式:PDF
价格:免费
-
清华大学827电路原理2008年真题答案
分类:考研考博类
时间:2026-02-26
标签:清华大学
格式:PDF
价格:免费
-
清华大学827电路原理2009年真题
分类:考研考博类
时间:2026-02-26
标签:清华大学
格式:PDF
价格:免费
-
清华大学827电路原理2009年真题答案
分类:考研考博类
时间:2026-02-26
标签:清华大学
格式:PDF
价格:免费

