西南林业大学820机械设计基础2015试卷答案3
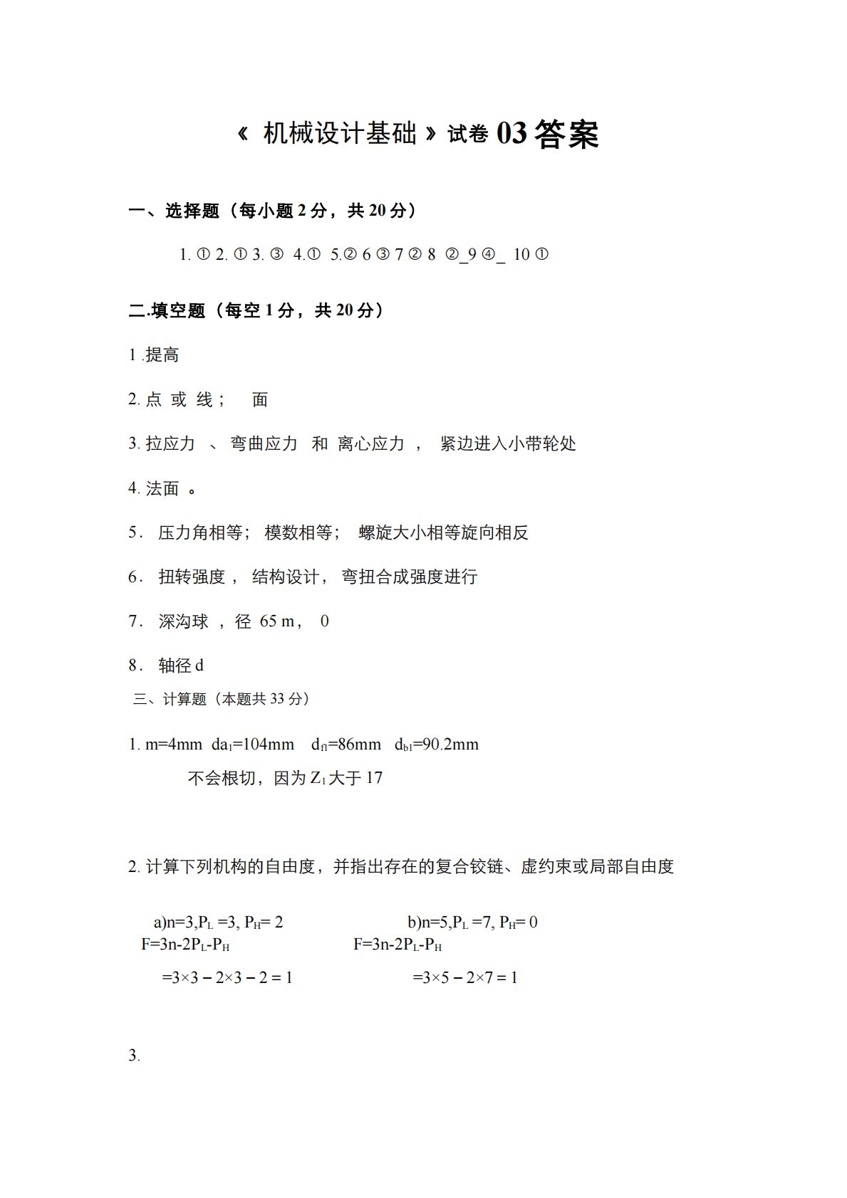
《机械设计基础》试卷03答案一、选择题(每小题2分,共20分)1.①2.①3.③4.①5.②6③7②8②_9④_10①二.填空题(每空1分,共20分)1.提高2.点或线;面3.拉应力、弯曲应力和离心应力,紧边进入小带轮处4.法面。5.压力角相等;模数相等;螺旋大小相等旋向相反6.扭转强度,结构设计,弯扭合成强度进行7.深沟球,径65m,08.轴径d三、计算题(本题共33分)1.m=4mmda1=104mmdf1=86mmdb1=90.2mm不会根切,因为Z1大于172.计算下列机构的自由度,并指出存在的复合铰链、虚约束或局部自由度a)n=3,PL=3,PH=2b)n=5,PL=7,PH=0F=...
相关推荐
-
313历史学基础2020年真题免费
2026-02-05 999+ -
313历史学基础2020年真题答案免费
2026-02-05 999+ -
313历史学基础2021年题库免费
2026-02-05 999+ -
313历史学基础2021年真题免费
2026-02-05 999+ -
313历史学基础2021年真题答案免费
2026-02-05 999+ -
313历史学基础2022年题库免费
2026-02-05 999+ -
313历史学基础2022年真题及答案免费
2026-02-05 999+ -
313历史学基础2023-2024年大纲变化对照表免费
2026-02-05 999+ -
313历史学基础2023年统考真题及答案解析免费
2026-02-05 999+ -
313历史学基础2024年考试大纲免费
2026-02-05 999+
相关内容
-
313历史学基础2025年真题及答案解析
分类:考研考博类
时间:2026-02-06
标签:真题
格式:PDF
价格:免费
-
313历史学基础2024年真题及答案解析
分类:考研考博类
时间:2026-02-06
标签:真题
格式:PDF
价格:免费
-
313历史学基础2013年真题答案
分类:考研考博类
时间:2026-02-06
标签:真题
格式:PDF
价格:免费
-
313历史学基础2013年真题
分类:考研考博类
时间:2026-02-06
标签:真题
格式:PDF
价格:免费
-
313历史学基础2007年真题
分类:考研考博类
时间:2026-02-06
标签:真题
格式:PDF
价格:免费

