西南林业大学820机械设计基础试卷6
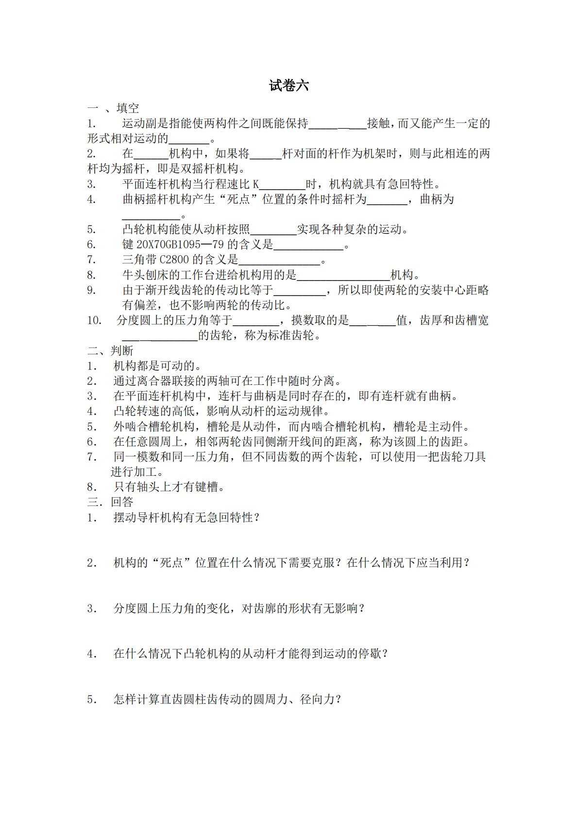
试卷六一、填空1.运动副是指能使两构件之间既能保持________接触,而又能产生一定的形式相对运动的_______。2.在______机构中,如果将_____杆对面的杆作为机架时,则与此相连的两杆均为摇杆,即是双摇杆机构。3.平面连杆机构当行程速比K________时,机构就具有急回特性。4.曲柄摇杆机构产生“死点”位置的条件时摇杆为_______,曲柄为__________。5.凸轮机构能使从动杆按照________实现各种复杂的运动。6.键20X70GB1095—79的含义是____________。7.三角带C2800的含义是______________。8.牛头刨床的工作台进给机构用...
相关推荐
-
313历史学基础2020年真题免费
2026-02-05 999+ -
313历史学基础2020年真题答案免费
2026-02-05 999+ -
313历史学基础2021年题库免费
2026-02-05 999+ -
313历史学基础2021年真题免费
2026-02-05 999+ -
313历史学基础2021年真题答案免费
2026-02-05 999+ -
313历史学基础2022年题库免费
2026-02-05 999+ -
313历史学基础2022年真题及答案免费
2026-02-05 999+ -
313历史学基础2023-2024年大纲变化对照表免费
2026-02-05 999+ -
313历史学基础2023年统考真题及答案解析免费
2026-02-05 999+ -
313历史学基础2024年考试大纲免费
2026-02-05 999+
相关内容
-
313历史学基础2025年真题及答案解析
分类:考研考博类
时间:2026-02-06
标签:真题
格式:PDF
价格:免费
-
313历史学基础2024年真题及答案解析
分类:考研考博类
时间:2026-02-06
标签:真题
格式:PDF
价格:免费
-
313历史学基础2013年真题答案
分类:考研考博类
时间:2026-02-06
标签:真题
格式:PDF
价格:免费
-
313历史学基础2013年真题
分类:考研考博类
时间:2026-02-06
标签:真题
格式:PDF
价格:免费
-
313历史学基础2007年真题
分类:考研考博类
时间:2026-02-06
标签:真题
格式:PDF
价格:免费

