西南林业大学820机械设计基础试卷13
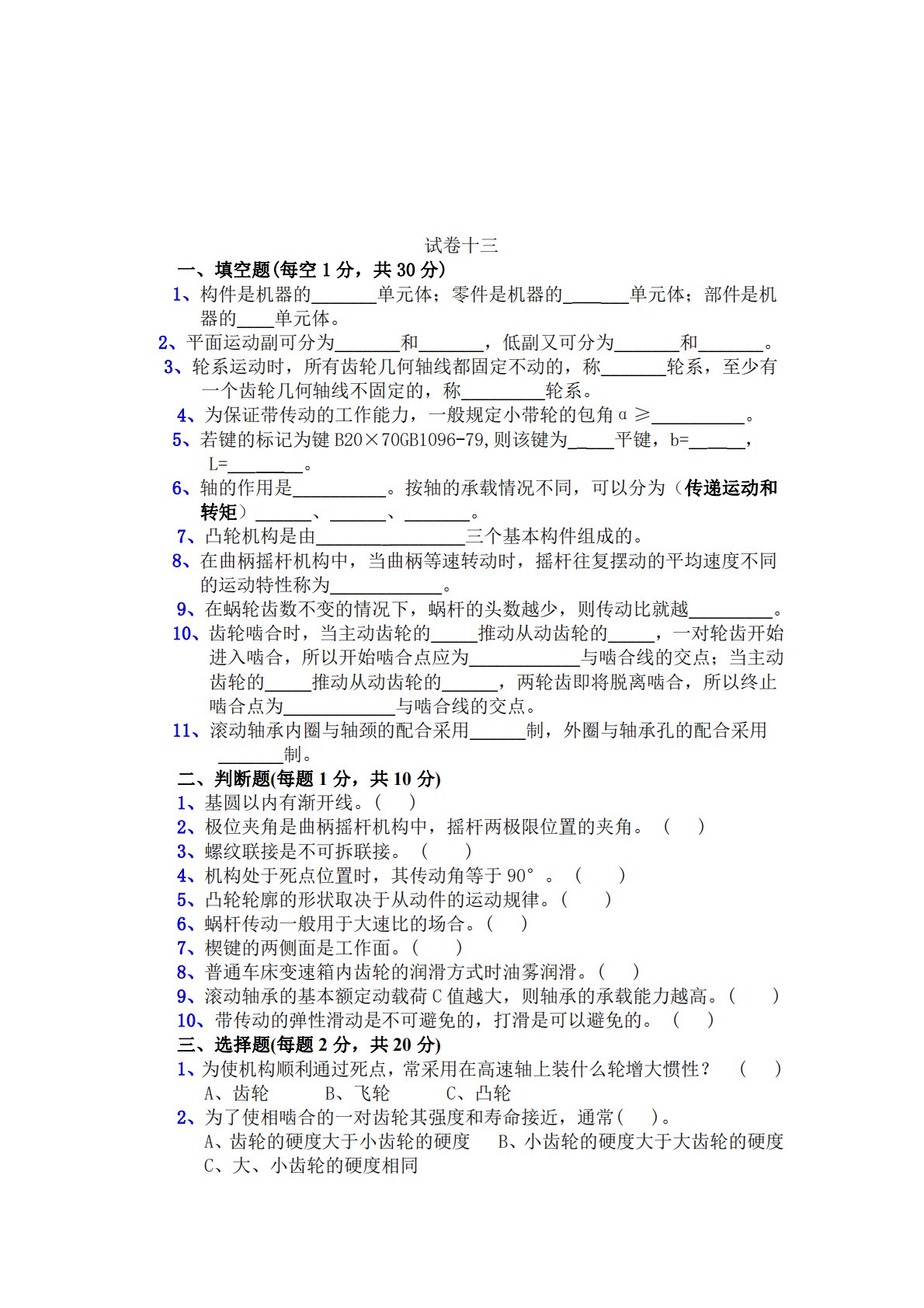
试卷十三一、填空题(每空1分,共30分)1、构件是机器的_______单元体;零件是机器的_______单元体;部件是机器的____单元体。2、平面运动副可分为_______和_______,低副又可分为_______和_______。3、轮系运动时,所有齿轮几何轴线都固定不动的,称_______轮系,至少有一个齿轮几何轴线不固定的,称_________轮系。4、为保证带传动的工作能力,一般规定小带轮的包角α≥__________。5、若键的标记为键B20×70GB1096-79,则该键为_____平键,b=______,L=________。6、轴的作用是__________。按轴的承载情况...
相关推荐
-
313历史学基础2020年真题免费
2026-02-05 999+ -
313历史学基础2020年真题答案免费
2026-02-05 999+ -
313历史学基础2021年题库免费
2026-02-05 999+ -
313历史学基础2021年真题免费
2026-02-05 999+ -
313历史学基础2021年真题答案免费
2026-02-05 999+ -
313历史学基础2022年题库免费
2026-02-05 999+ -
313历史学基础2022年真题及答案免费
2026-02-05 999+ -
313历史学基础2023-2024年大纲变化对照表免费
2026-02-05 999+ -
313历史学基础2023年统考真题及答案解析免费
2026-02-05 999+ -
313历史学基础2024年考试大纲免费
2026-02-05 999+
相关内容
-
313历史学基础2025年真题及答案解析
分类:考研考博类
时间:2026-02-06
标签:真题
格式:PDF
价格:免费
-
313历史学基础2024年真题及答案解析
分类:考研考博类
时间:2026-02-06
标签:真题
格式:PDF
价格:免费
-
313历史学基础2013年真题答案
分类:考研考博类
时间:2026-02-06
标签:真题
格式:PDF
价格:免费
-
313历史学基础2013年真题
分类:考研考博类
时间:2026-02-06
标签:真题
格式:PDF
价格:免费
-
313历史学基础2007年真题
分类:考研考博类
时间:2026-02-06
标签:真题
格式:PDF
价格:免费

