西南石油大学925计算机学科综合(数据结构+操作系统)2021年真题回忆版
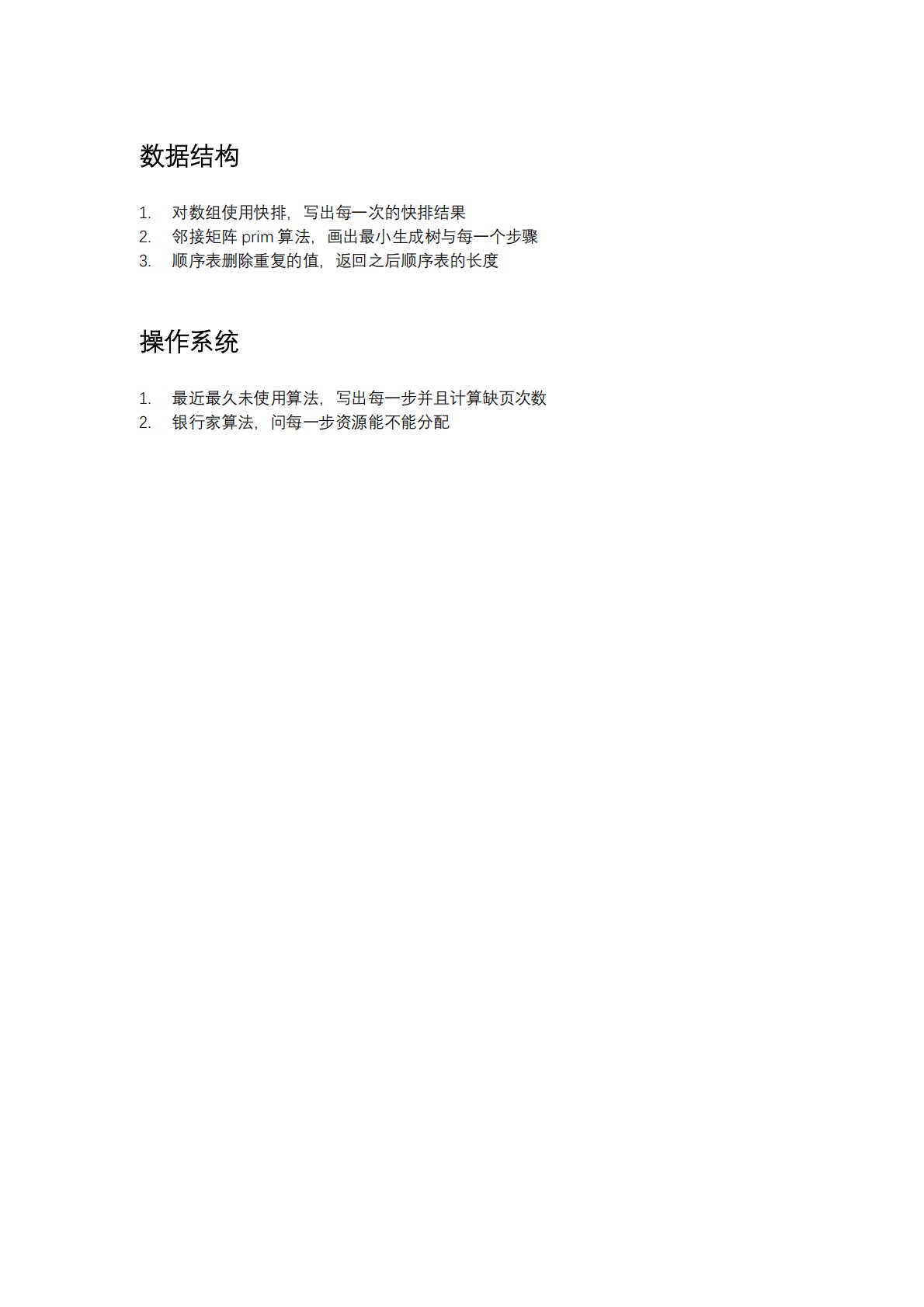
数据结构1.对数组使用快排,写出每一次的快排结果2.邻接矩阵prim算法,画出最小生成树与每一个步骤3.顺序表删除重复的值,返回之后顺序表的长度操作系统1.最近最久未使用算法,写出每一步并且计算缺页次数2.银行家算法,问每一步资源能不能分配数据结构1.对数组使用快排,写出每一次的快排结果2.邻接矩阵prim算法,画出最小生成树与每一个步骤3.顺序表删除重复的值,返回之后顺序表的长度操作系统1.最近最久未使用算法,写出每一步并且计算缺页次数2.银行家算法,问每一步资源能不能分配3.进程、线程、管程区别和联系4.简述假脱机技术的原理,工作流程5.Pv操作,一个教授60个学生,只有一个门,同时只能允...
相关推荐
-
北京工业大学812材料力学2021年真题VIP专享
2025-12-29 999+ -
北京工业大学812材料力学2022年真题VIP专享
2025-12-29 999+ -
北京工业大学822信息与系统2021年真题答案VIP专享
2025-12-29 999+ -
北京工业大学822信息与系统2022年真题VIP专享
2025-12-29 999+ -
兰州大学803半导体物理(含晶体管原理)大学2017年真题VIP免费
2025-12-31 999+ -
兰州大学803半导体物理(含晶体管原理)大学2018年真题VIP免费
2025-12-31 999+ -
兰州大学803半导体物理(含晶体管原理)大学2019年真题VIP免费
2025-12-31 999+ -
清华大学827电路原理2008年真题答案
2026-02-26 999+ -
清华大学827电路原理2009年真题
2026-02-26 999+ -
清华大学827电路原理2009年真题答案
2026-02-26 999+
相关内容
-
厦门大学334新闻与传播专业综合能力2023年真题
分类:考研考博类
时间:2026-02-26
标签:真题
格式:PDF
价格:4.9 知币
-
厦门大学334新闻与传播专业综合能力2024年真题
分类:考研考博类
时间:2026-02-26
标签:真题
格式:PDF
价格:4.9 知币
-
厦门大学334新闻与传播专业综合能力2025年真题
分类:考研考博类
时间:2026-02-26
标签:真题
格式:PDF
价格:4.9 知币
-
厦门大学440新闻与传播专业基础2023年真题
分类:考研考博类
时间:2026-02-26
标签:真题
格式:PDF
价格:4.9 知币
-
厦门大学440新闻与传播专业基础2024年真题
分类:考研考博类
时间:2026-02-26
标签:真题
格式:PDF
价格:4.9 知币

