西南交通大学929管理运筹学2010年真题解析
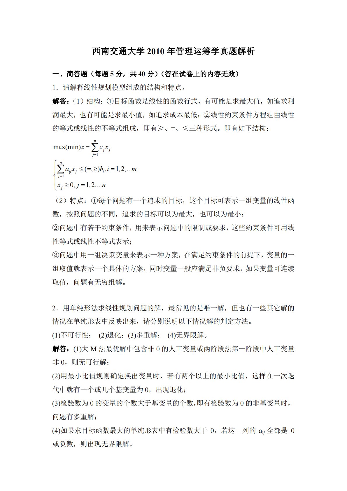
西南交通大学2010年管理运筹学真题解析一、简答题(每题5分,共40分)(答在试卷上的内容无效)1.请解释线性规划模型组成的结构和特点。解答:(1)结构:①目标函数是线性的函数行式,有可能是求最大值,如追求利润最大,也有可能是求最小值,如追求成本最低;②线性约束条件方程组由线性的等式或线性的不等式组成,即有≥、=、≤三种形式。即有如下结构:11max(min)(,),1,2,...0,1,2,...njjjnijjijjzcxaxbimxjn===≤=≥=≥=∑∑(2)特点:①每个问题有一个追求的目标,这个目标可表示一组变量的线性函数,按照问题的不同,追求的目标可以为最大,也可以为最...
相关推荐
-
北京工业大学812材料力学2021年真题VIP专享
2025-12-29 999+ -
北京工业大学812材料力学2022年真题VIP专享
2025-12-29 999+ -
北京工业大学822信息与系统2021年真题答案VIP专享
2025-12-29 999+ -
北京工业大学822信息与系统2022年真题VIP专享
2025-12-29 999+ -
河南理工大学801安全系统工程2021年真题答案
2026-01-14 999+ -
河南理工大学801安全系统工程2022年真题答案
2026-01-14 999+ -
河南理工大学801安全系统工程2022年真题回忆版
2026-01-14 999+ -
河南理工大学828机械设计基础2022年真题
2026-01-14 999+ -
河南理工大学828机械设计基础2022年真题答案
2026-01-14 999+ -
河南理工大学844电路理论2022年真题答案
2026-01-14 999+
相关内容
-
河南理工大学801安全系统工程2022年真题答案
分类:考研考博类
时间:2026-01-14
标签:真题
格式:PDF
价格:3 知币
-
河南理工大学801安全系统工程2022年真题回忆版
分类:考研考博类
时间:2026-01-14
标签:真题
格式:PDF
价格:3 知币
-
河南理工大学828机械设计基础2022年真题
分类:考研考博类
时间:2026-01-14
标签:真题
格式:PDF
价格:3 知币
-
河南理工大学828机械设计基础2022年真题答案
分类:考研考博类
时间:2026-01-14
标签:真题
格式:PDF
价格:3 知币
-
河南理工大学844电路理论2022年真题答案
分类:考研考博类
时间:2026-01-14
标签:真题
格式:PDF
价格:3 知币

