天津师范大学347心理学专业综合2015年真题答案
标签: #真题
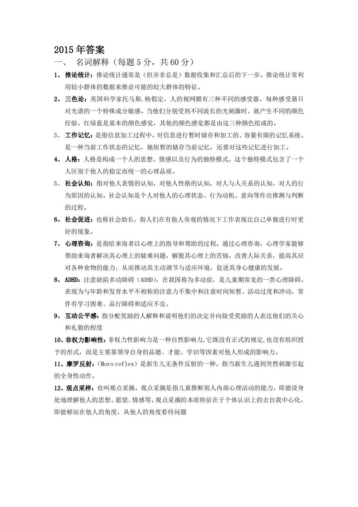
2015年´ð°¸一、名词解释(每题5分,共60分)1、推论统计:推论统计通常是(但并非总是)数据收集和汇总后的下一步。推论统计常利用较小群体的数据来推论可能的较大群体的特征。2、三色论:英国科学家托马斯.杨假定,人的视网膜有三种不同的感受器,每种感受器只对光谱的一个特殊成分敏感。当他们分别受到不同波长的光刺激时,就产生不同的颜色经验。红绿蓝是基本的颜色感觉,其他的颜色感觉都是由这三种颜色组成的。3、工作记忆:是指信息加工过程中,对信息进行暂时储存和加工的、容量有限的记忆系统。是一种当前工作状态的记忆,她短暂的储存当前记忆,还要对这些记忆进行加工。4、人格:人格是构成一个人的思想、情感以及行为...
相关推荐
-
北京工业大学812材料力学2021年真题VIP专享
2025-12-29 999+ -
北京工业大学812材料力学2022年真题VIP专享
2025-12-29 999+ -
北京工业大学822信息与系统2021年真题答案VIP专享
2025-12-29 999+ -
北京工业大学822信息与系统2022年真题VIP专享
2025-12-29 999+ -
兰州大学803半导体物理(含晶体管原理)大学2017年真题VIP免费
2025-12-31 999+ -
兰州大学803半导体物理(含晶体管原理)大学2018年真题VIP免费
2025-12-31 999+ -
兰州大学803半导体物理(含晶体管原理)大学2019年真题VIP免费
2025-12-31 999+ -
长安大学838材料科学基础课后习题答案VIP免费
2026-01-13 999+ -
清华大学827电路原理2009年真题免费
2026-02-26 999+ -
清华大学827电路原理2009年真题答案免费
2026-02-26 999+
相关内容
-
宁夏大学电路手写版答案
分类:考研考博类
时间:2026-02-26
标签:无
格式:PDF
价格:免费
-
清华大学827电路原理2008年真题
分类:考研考博类
时间:2026-02-26
标签:清华大学
格式:PDF
价格:免费
-
清华大学827电路原理2008年真题答案
分类:考研考博类
时间:2026-02-26
标签:清华大学
格式:PDF
价格:免费
-
清华大学827电路原理2009年真题
分类:考研考博类
时间:2026-02-26
标签:清华大学
格式:PDF
价格:免费
-
清华大学827电路原理2009年真题答案
分类:考研考博类
时间:2026-02-26
标签:清华大学
格式:PDF
价格:免费

