武汉科技大学811机械原理2011年真题答案
标签: #真题
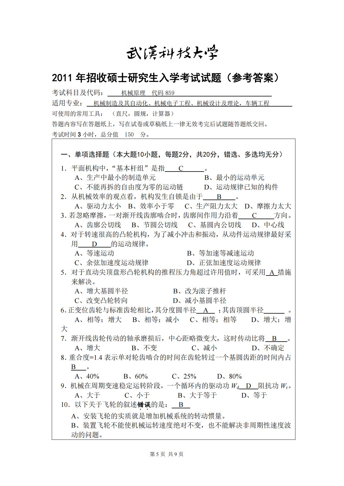
第5页共9页2011年招收硕士研究生入学考试试题(参考答案)考试科目及代码:机械原理代码859适用专业:机械制造及其自动化、机械电子工程、机械设计及理论,车辆工程可使用的常用工具:(直尺,圆规,计算器)答题内容写在答题纸上,写在试卷或草稿纸上一律无效考完后试题随答题纸交回。考试时间3小时,总分值150分。一、单项选择题(本大题10小题,每题2分,共20分,错选、多选均无分)1.平面机构中,“基本杆组”是指C。A、生产中最小的制造单元B、最小的运动单元C、不能再拆的自由度为零的运动链D、运动规律已知的构件2.从机械效率的观点看,机构发生自锁是由于B。A、驱动力太小B、效率小于零C、生产阻力太大D...
相关推荐
-
313历史学基础2020年真题免费
2026-02-05 999+ -
313历史学基础2020年真题答案免费
2026-02-05 999+ -
313历史学基础2021年题库免费
2026-02-05 999+ -
313历史学基础2021年真题免费
2026-02-05 999+ -
313历史学基础2021年真题答案免费
2026-02-05 999+ -
313历史学基础2022年题库免费
2026-02-05 999+ -
313历史学基础2022年真题及答案免费
2026-02-05 999+ -
313历史学基础2023-2024年大纲变化对照表免费
2026-02-05 999+ -
313历史学基础2023年统考真题及答案解析免费
2026-02-05 999+ -
313历史学基础2024年考试大纲免费
2026-02-05 999+
相关内容
-
313历史学基础2025年真题及答案解析
分类:考研考博类
时间:2026-02-06
标签:真题
格式:PDF
价格:免费
-
313历史学基础2024年真题及答案解析
分类:考研考博类
时间:2026-02-06
标签:真题
格式:PDF
价格:免费
-
313历史学基础2013年真题答案
分类:考研考博类
时间:2026-02-06
标签:真题
格式:PDF
价格:免费
-
313历史学基础2013年真题
分类:考研考博类
时间:2026-02-06
标签:真题
格式:PDF
价格:免费
-
313历史学基础2007年真题
分类:考研考博类
时间:2026-02-06
标签:真题
格式:PDF
价格:免费

