西安科技大学809机械设计基础2011年考研真题
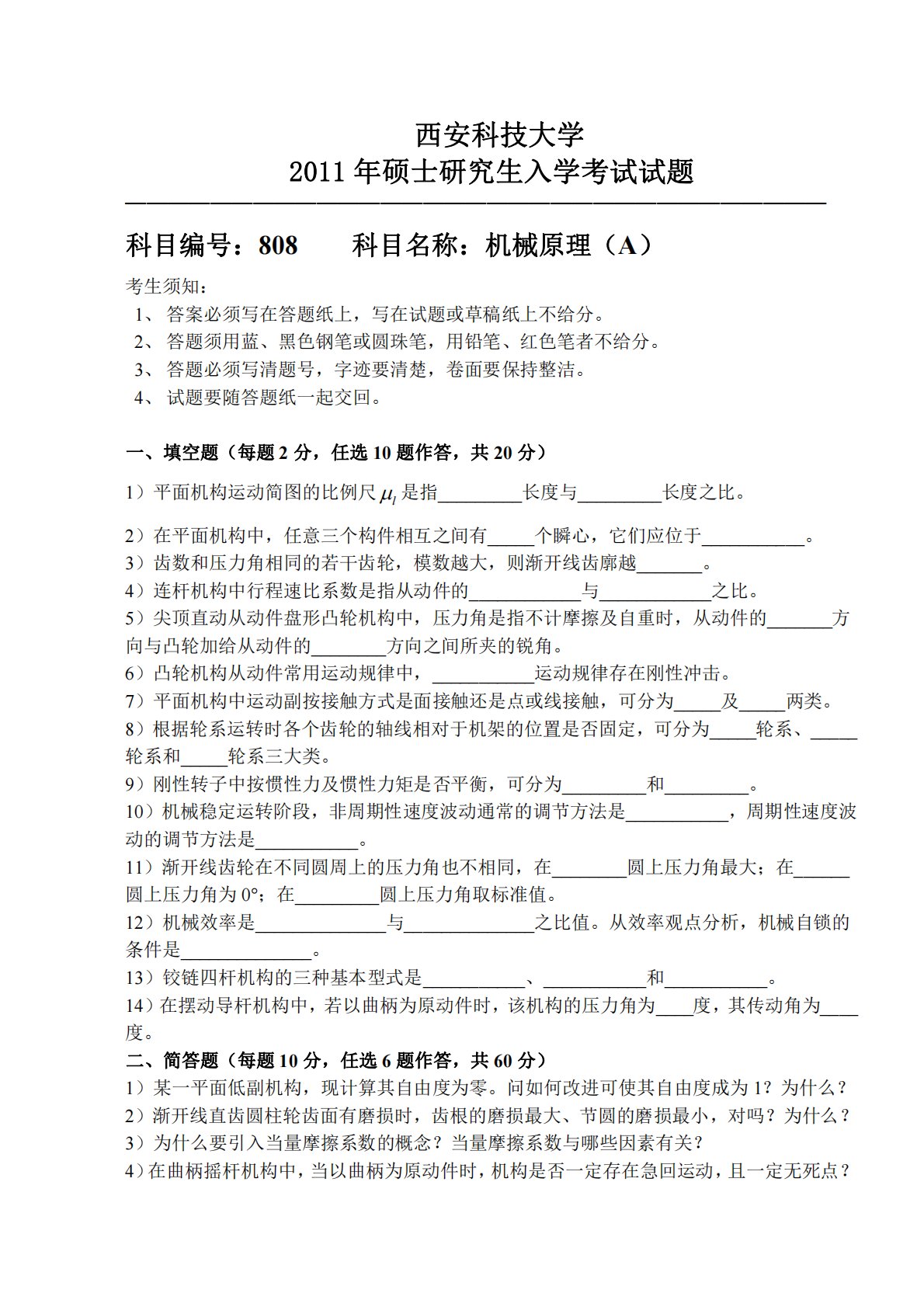
西安科技大学2011年硕士研究生入学考试试题─────────────────────────────────科目编号:808科目名称:机械原理(A)考生须知:1、答案必须写在答题纸上,写在试题或草稿纸上不给分。2、答题须用蓝、黑色钢笔或圆珠笔,用铅笔、红色笔者不给分。3、答题必须写清题号,字迹要清楚,卷面要保持整洁。4、试题要随答题纸一起交回。一、填空题(每题2分,任选10题作答,共20分)1)平面机构运动简图的比例尺l是指_________长度与_________长度之比。2)在平面机构中,任意三个构件相互之间有_____个瞬心,它们应位于___________。3)齿数和压力角相同的若...
相关推荐
-
313历史学基础2020年真题免费
2026-02-05 999+ -
313历史学基础2020年真题答案免费
2026-02-05 999+ -
313历史学基础2021年题库免费
2026-02-05 999+ -
313历史学基础2021年真题免费
2026-02-05 999+ -
313历史学基础2021年真题答案免费
2026-02-05 999+ -
313历史学基础2022年题库免费
2026-02-05 999+ -
313历史学基础2022年真题及答案免费
2026-02-05 999+ -
313历史学基础2023-2024年大纲变化对照表免费
2026-02-05 999+ -
313历史学基础2023年统考真题及答案解析免费
2026-02-05 999+ -
313历史学基础2024年考试大纲免费
2026-02-05 999+
相关内容
-
313历史学基础2025年真题及答案解析
分类:考研考博类
时间:2026-02-06
标签:真题
格式:PDF
价格:免费
-
313历史学基础2024年真题及答案解析
分类:考研考博类
时间:2026-02-06
标签:真题
格式:PDF
价格:免费
-
313历史学基础2013年真题答案
分类:考研考博类
时间:2026-02-06
标签:真题
格式:PDF
价格:免费
-
313历史学基础2013年真题
分类:考研考博类
时间:2026-02-06
标签:真题
格式:PDF
价格:免费
-
313历史学基础2007年真题
分类:考研考博类
时间:2026-02-06
标签:真题
格式:PDF
价格:免费

