西安科技大学809机械设计基础2012年考研真题
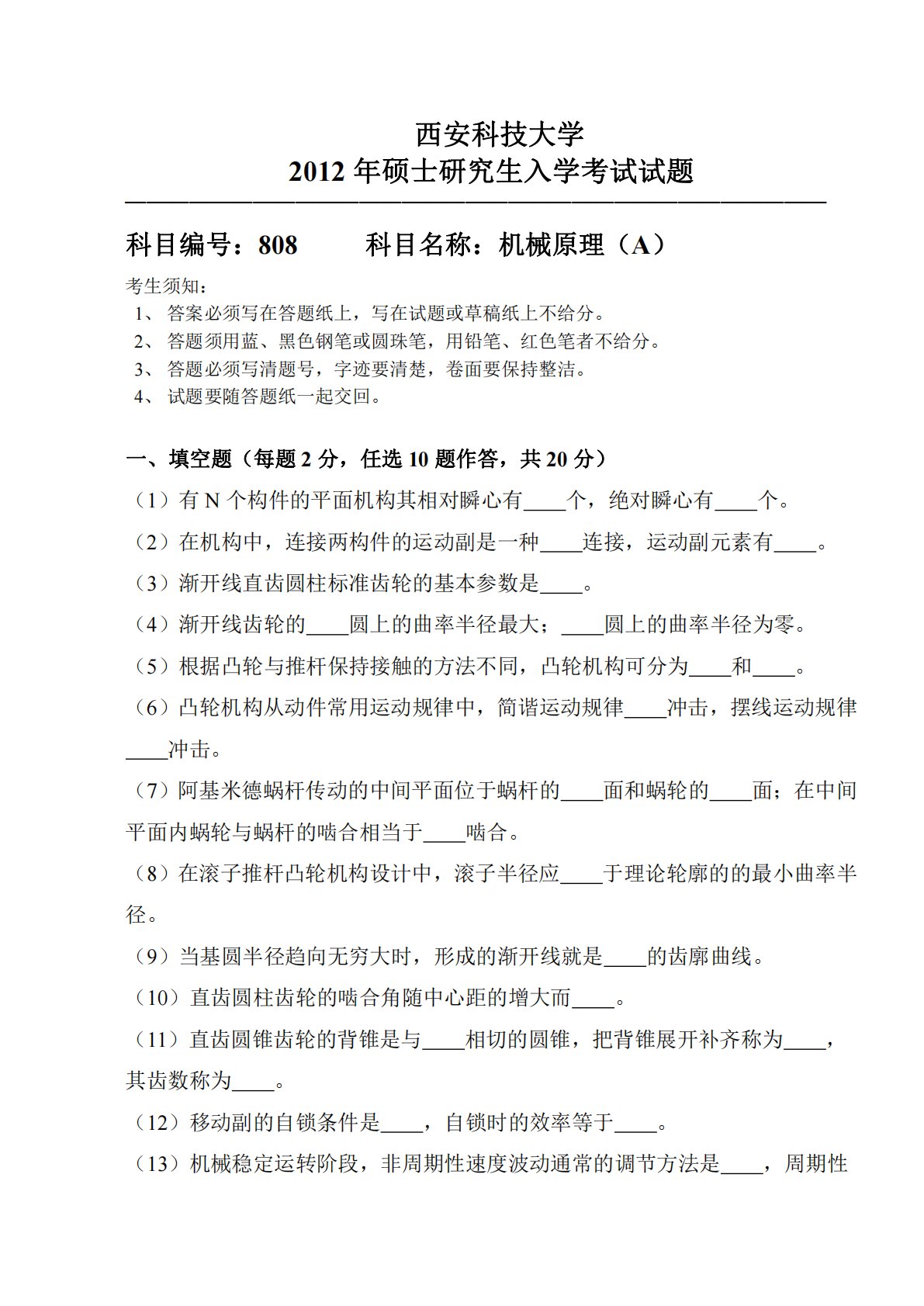
西安科技大学2012年硕士研究生入学考试试题─────────────────────────────────科目编号:808科目名称:机械原理(A)考生须知:1、答案必须写在答题纸上,写在试题或草稿纸上不给分。2、答题须用蓝、黑色钢笔或圆珠笔,用铅笔、红色笔者不给分。3、答题必须写清题号,字迹要清楚,卷面要保持整洁。4、试题要随答题纸一起交回。一、填空题(每题2分,任选10题作答,共20分)(1)有N个构件的平面机构其相对瞬心有个,绝对瞬心有个。(2)在机构中,连接两构件的运动副是一种连接,运动副元素有。(3)渐开线直齿圆柱标准齿轮的基本参数是。(4)渐开线齿轮的圆上的曲率半径最大;圆上的曲...
相关推荐
-
湖北工业大学693马克思主义基本原理综合2016年真题VIP免费
2026-01-16 999+ -
湖北工业大学693马克思主义基本原理综合2017年真题VIP免费
2026-01-16 999+ -
湖北工业大学693马克思主义基本原理综合2018年真题VIP免费
2026-01-16 999+ -
湖北工业大学693马克思主义基本原理综合2019年真题VIP免费
2026-01-16 999+ -
湖北工业大学693马克思主义基本原理综合A2015年真题VIP免费
2026-01-16 999+ -
湖北工业大学693马克思主义基本原理综合B2015年真题VIP免费
2026-01-16 999+ -
湖北工业大学693马克思主义基本原理2021-2022硕士研究生入学考试试题VIP专享
2026-01-16 999+ -
湖北工业大学693马克思主义基本原理综合2012-2020年辨析题VIP专享
2026-01-16 999+ -
湖北工业大学693马克思主义基本原理2008-2020年真题VIP专享
2026-01-16 999+ -
湖北工业大学693马克思主义基本原理2023年真题回忆版VIP专享
2026-01-16 999+
相关内容
-
湖北工业大学693马克思主义基本原理综合B2015年真题
分类:考研考博类
时间:2026-01-16
标签:真题
格式:PDF
价格:2 知币
-
湖北工业大学693马克思主义基本原理2021-2022硕士研究生入学考试试题
分类:考研考博类
时间:2026-01-16
标签:无
格式:PDF
价格:3 知币
-
湖北工业大学693马克思主义基本原理综合2012-2020年辨析题
分类:考研考博类
时间:2026-01-16
标签:2020
格式:PDF
价格:3 知币
-
湖北工业大学693马克思主义基本原理2008-2020年真题
分类:考研考博类
时间:2026-01-16
标签:2020
格式:PDF
价格:4 知币
-
湖北工业大学693马克思主义基本原理2023年真题回忆版
分类:考研考博类
时间:2026-01-16
标签:真题
格式:PDF
价格:4 知币

