西北大学844计算机类专业基础综合2013年真题
标签: #真题
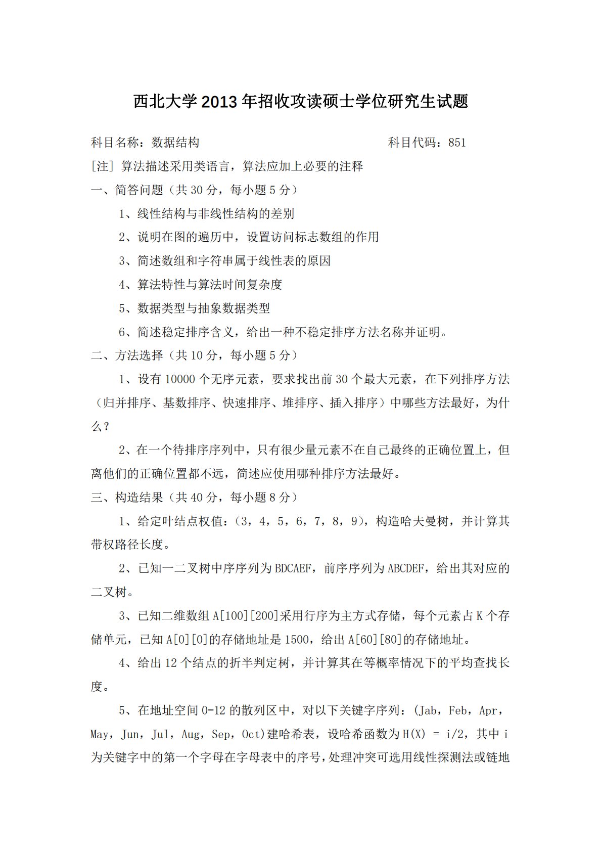
西北大学2013年招收攻读硕士学位研究生试题科目名称:数据结构科目代码:851[注]算法描述采用类语言,算法应加上必要的注释一、简答问题(共30分,每小题5分)1、线性结构与非线性结构的差别2、说明在图的遍历中,设置访问标志数组的作用3、简述数组和字符串属于线性表的原因4、算法特性与算法时间复杂度5、数据类型与抽象数据类型6、简述稳定排序含义,给出一种不稳定排序方法名称并证明。二、方法选择(共10分,每小题5分)1、设有10000个无序元素,要求找出前30个最大元素,在下列排序方法(归并排序、基数排序、快速排序、堆排序、插入排序)中哪些方法最好,为什么?2、在一个待排序序列中,只有很少量元素不...
相关推荐
-
湖北工业大学693马克思主义基本原理综合2016年真题
2026-01-16 999+ -
湖北工业大学693马克思主义基本原理综合2017年真题
2026-01-16 999+ -
湖北工业大学693马克思主义基本原理综合2018年真题
2026-01-16 999+ -
湖北工业大学693马克思主义基本原理综合2019年真题
2026-01-16 999+ -
湖北工业大学693马克思主义基本原理综合A2015年真题
2026-01-16 999+ -
湖北工业大学693马克思主义基本原理综合B2015年真题
2026-01-16 999+ -
湖北工业大学693马克思主义基本原理2021-2022硕士研究生入学考试试题
2026-01-16 999+ -
湖北工业大学693马克思主义基本原理综合2012-2020年辨析题
2026-01-16 999+ -
湖北工业大学693马克思主义基本原理2008-2020年真题
2026-01-16 999+ -
湖北工业大学693马克思主义基本原理2023年真题回忆版
2026-01-16 999+
相关内容
-
湖北工业大学693马克思主义基本原理综合B2015年真题
分类:考研考博类
时间:2026-01-16
标签:真题
格式:PDF
价格:2 知币
-
湖北工业大学693马克思主义基本原理2021-2022硕士研究生入学考试试题
分类:考研考博类
时间:2026-01-16
标签:无
格式:PDF
价格:3 知币
-
湖北工业大学693马克思主义基本原理综合2012-2020年辨析题
分类:考研考博类
时间:2026-01-16
标签:2020
格式:PDF
价格:3 知币
-
湖北工业大学693马克思主义基本原理2008-2020年真题
分类:考研考博类
时间:2026-01-16
标签:2020
格式:PDF
价格:4 知币
-
湖北工业大学693马克思主义基本原理2023年真题回忆版
分类:考研考博类
时间:2026-01-16
标签:真题
格式:PDF
价格:4 知币

