西北大学计算机类专业综合(数据库、计算机组成原理、面向对象程序设计)2013年真题1
标签: #真题
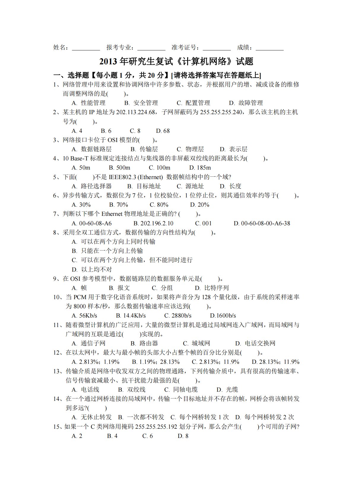
姓名:报考专业:准考证号:成绩:2013年研究生复试《计算机网络》试题一、选择题【每小题1分,共20分】[请将选择答案写在答题纸上]1、网络管理中用来设置和协调网络中许多参数、状态,并根据用户的增、减或设备的维修而调整网络的是()。A.性能管理B.安全管理C.配置管理D.故障管理2、某主机的IP地址为202.113.224.68,子网屏蔽码为255.255.255.240,那么该主机的主机号为()。A.4B.6C.8D.683、网络接口卡位于OSI模型的()。A.数据链路层B.传输层C.物理层D.表示层4、10Base-T标准规定连接结点与集线器的非屏蔽双绞线的距离最长为()。A.50mB.5...
相关推荐
-
北京工业大学812材料力学2021年真题VIP专享
2025-12-29 999+ -
北京工业大学812材料力学2022年真题VIP专享
2025-12-29 999+ -
北京工业大学822信息与系统2021年真题答案VIP专享
2025-12-29 999+ -
北京工业大学822信息与系统2022年真题VIP专享
2025-12-29 999+ -
兰州大学803半导体物理(含晶体管原理)大学2017年真题VIP免费
2025-12-31 999+ -
兰州大学803半导体物理(含晶体管原理)大学2018年真题VIP免费
2025-12-31 999+ -
兰州大学803半导体物理(含晶体管原理)大学2019年真题VIP免费
2025-12-31 999+ -
长安大学838材料科学基础课后习题答案VIP免费
2026-01-13 999+ -
清华大学827电路原理2009年真题免费
2026-02-26 999+ -
清华大学827电路原理2009年真题答案免费
2026-02-26 999+
相关内容
-
宁夏大学电路手写版答案
分类:考研考博类
时间:2026-02-26
标签:无
格式:PDF
价格:免费
-
清华大学827电路原理2008年真题
分类:考研考博类
时间:2026-02-26
标签:清华大学
格式:PDF
价格:免费
-
清华大学827电路原理2008年真题答案
分类:考研考博类
时间:2026-02-26
标签:清华大学
格式:PDF
价格:免费
-
清华大学827电路原理2009年真题
分类:考研考博类
时间:2026-02-26
标签:清华大学
格式:PDF
价格:免费
-
清华大学827电路原理2009年真题答案
分类:考研考博类
时间:2026-02-26
标签:清华大学
格式:PDF
价格:免费

