西北大学计算机类专业综合(数据库、计算机组成原理、面向对象程序设计)试卷四
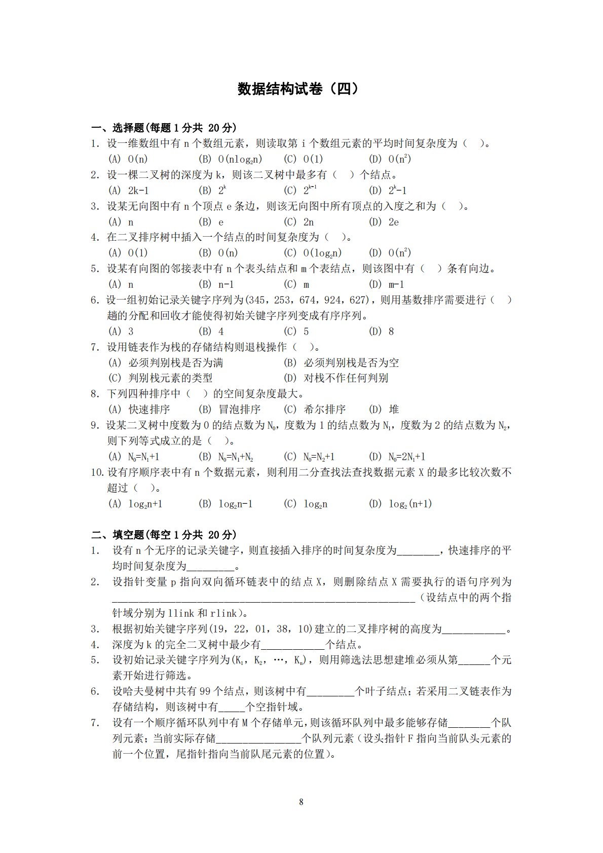
8数据结构试卷(四)一、选择题(每题1分共20分)1.设一维数组中有n个数组元素,则读取第i个数组元素的平均时间复杂度为()。(A)O(n)(B)O(nlog2n)(C)O(1)(D)O(n2)2.设一棵二叉树的深度为k,则该二叉树中最多有()个结点。(A)2k-1(B)2k(C)2k-1(D)2k-13.设某无向图中有n个顶点e条边,则该无向图中所有顶点的入度之和为()。(A)n(B)e(C)2n(D)2e4.在二叉排序树中插入一个结点的时间复杂度为()。(A)O(1)(B)O(n)(C)O(log2n)(D)O(n2)5.设某有向图的邻接表中有n个表头结点和m个表结点,则该图中有()条有向...
相关推荐
-
湖北工业大学693马克思主义基本原理综合2016年真题
2026-01-16 999+ -
湖北工业大学693马克思主义基本原理综合2017年真题
2026-01-16 999+ -
湖北工业大学693马克思主义基本原理综合2018年真题
2026-01-16 999+ -
湖北工业大学693马克思主义基本原理综合2019年真题
2026-01-16 999+ -
湖北工业大学693马克思主义基本原理综合A2015年真题
2026-01-16 999+ -
湖北工业大学693马克思主义基本原理综合B2015年真题
2026-01-16 999+ -
湖北工业大学693马克思主义基本原理2021-2022硕士研究生入学考试试题
2026-01-16 999+ -
湖北工业大学693马克思主义基本原理综合2012-2020年辨析题
2026-01-16 999+ -
湖北工业大学693马克思主义基本原理2008-2020年真题
2026-01-16 999+ -
湖北工业大学693马克思主义基本原理2023年真题回忆版
2026-01-16 999+
相关内容
-
湖北工业大学693马克思主义基本原理综合B2015年真题
分类:考研考博类
时间:2026-01-16
标签:真题
格式:PDF
价格:2 知币
-
湖北工业大学693马克思主义基本原理2021-2022硕士研究生入学考试试题
分类:考研考博类
时间:2026-01-16
标签:无
格式:PDF
价格:3 知币
-
湖北工业大学693马克思主义基本原理综合2012-2020年辨析题
分类:考研考博类
时间:2026-01-16
标签:2020
格式:PDF
价格:3 知币
-
湖北工业大学693马克思主义基本原理2008-2020年真题
分类:考研考博类
时间:2026-01-16
标签:2020
格式:PDF
价格:4 知币
-
湖北工业大学693马克思主义基本原理2023年真题回忆版
分类:考研考博类
时间:2026-01-16
标签:真题
格式:PDF
价格:4 知币

