西北大学计算机类专业综合(数据库、计算机组成原理、面向对象程序设计)网络2.0
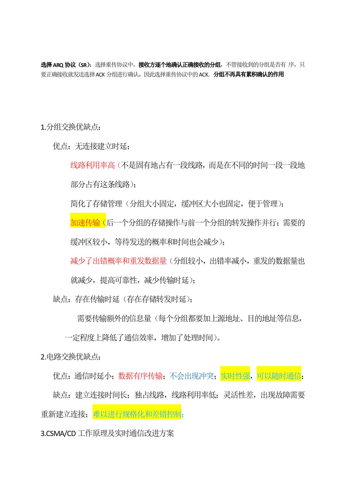
选择ARQ协议(SR):选择重传协议中,接收方逐个地确认正确接收的分组,不管接收到的分组是否有序,只要正确接收就发送选择ACK分组进行确认。因此选择重传协议中的ACK.分组不再具有累积确认的作用1.分组交换优缺点:优点:无连接建立时延;线路利用率高(不是固有地占有一段线路,而是在不同的时间一段一段地部分占有这条线路);简化了存储管理(分组大小固定,缓冲区大小也固定,便于管理);加速传输(后一个分组的存储操作与前一个分组的转发操作并行;需要的缓冲区较小,等待发送的概率和时间也会减少);减少了出错概率和重发数据量(分组较小,出错率减小,重发的数据量也就减少,提高可靠性,减少传输时延);缺点:存在传...
相关推荐
-
湖北工业大学693马克思主义基本原理综合2016年真题
2026-01-16 999+ -
湖北工业大学693马克思主义基本原理综合2017年真题
2026-01-16 999+ -
湖北工业大学693马克思主义基本原理综合2018年真题
2026-01-16 999+ -
湖北工业大学693马克思主义基本原理综合2019年真题
2026-01-16 999+ -
湖北工业大学693马克思主义基本原理综合A2015年真题
2026-01-16 999+ -
湖北工业大学693马克思主义基本原理综合B2015年真题
2026-01-16 999+ -
湖北工业大学693马克思主义基本原理2021-2022硕士研究生入学考试试题
2026-01-16 999+ -
湖北工业大学693马克思主义基本原理综合2012-2020年辨析题
2026-01-16 999+ -
湖北工业大学693马克思主义基本原理2008-2020年真题
2026-01-16 999+ -
湖北工业大学693马克思主义基本原理2023年真题回忆版
2026-01-16 999+
相关内容
-
湖北工业大学693马克思主义基本原理综合B2015年真题
分类:考研考博类
时间:2026-01-16
标签:真题
格式:PDF
价格:2 知币
-
湖北工业大学693马克思主义基本原理2021-2022硕士研究生入学考试试题
分类:考研考博类
时间:2026-01-16
标签:无
格式:PDF
价格:3 知币
-
湖北工业大学693马克思主义基本原理综合2012-2020年辨析题
分类:考研考博类
时间:2026-01-16
标签:2020
格式:PDF
价格:3 知币
-
湖北工业大学693马克思主义基本原理2008-2020年真题
分类:考研考博类
时间:2026-01-16
标签:2020
格式:PDF
价格:4 知币
-
湖北工业大学693马克思主义基本原理2023年真题回忆版
分类:考研考博类
时间:2026-01-16
标签:真题
格式:PDF
价格:4 知币

