西北大学844计算机类专业基础综合2017年学硕真题
标签: #真题
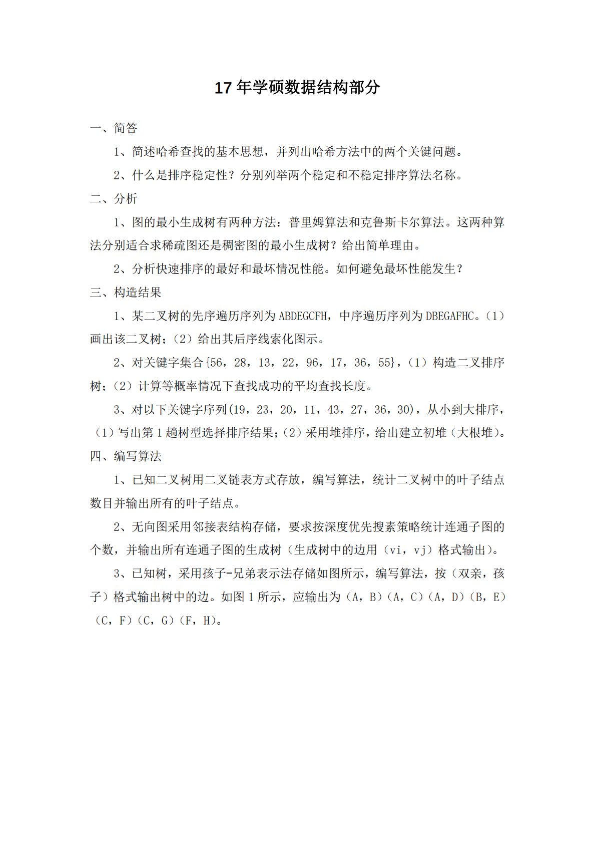
17年学硕数据结构部分一、简答1、简述哈希查找的基本思想,并列出哈希方法中的两个关键问题。2、什么是排序稳定性?分别列举两个稳定和不稳定排序算法名称。二、分析1、图的最小生成树有两种方法:普里姆算法和克鲁斯卡尔算法。这两种算法分别适合求稀疏图还是稠密图的最小生成树?给出简单理由。2、分析快速排序的最好和最坏情况性能。如何避免最坏性能发生?三、构造结果1、某二叉树的先序遍历序列为ABDEGCFH,中序遍历序列为DBEGAFHC。(1)画出该二叉树;(2)给出其后序线索化图示。2、对关键字集合{56,28,13,22,96,17,36,55},(1)构造二叉排序树;(2)计算等概率情况下查找成功的...
相关推荐
-
湖北工业大学693马克思主义基本原理综合2016年真题
2026-01-16 999+ -
湖北工业大学693马克思主义基本原理综合2017年真题
2026-01-16 999+ -
湖北工业大学693马克思主义基本原理综合2018年真题
2026-01-16 999+ -
湖北工业大学693马克思主义基本原理综合2019年真题
2026-01-16 999+ -
湖北工业大学693马克思主义基本原理综合A2015年真题
2026-01-16 999+ -
湖北工业大学693马克思主义基本原理综合B2015年真题
2026-01-16 999+ -
湖北工业大学693马克思主义基本原理2021-2022硕士研究生入学考试试题
2026-01-16 999+ -
湖北工业大学693马克思主义基本原理综合2012-2020年辨析题
2026-01-16 999+ -
湖北工业大学693马克思主义基本原理2008-2020年真题
2026-01-16 999+ -
湖北工业大学693马克思主义基本原理2023年真题回忆版
2026-01-16 999+
相关内容
-
湖北工业大学693马克思主义基本原理综合B2015年真题
分类:考研考博类
时间:2026-01-16
标签:真题
格式:PDF
价格:2 知币
-
湖北工业大学693马克思主义基本原理2021-2022硕士研究生入学考试试题
分类:考研考博类
时间:2026-01-16
标签:无
格式:PDF
价格:3 知币
-
湖北工业大学693马克思主义基本原理综合2012-2020年辨析题
分类:考研考博类
时间:2026-01-16
标签:2020
格式:PDF
价格:3 知币
-
湖北工业大学693马克思主义基本原理2008-2020年真题
分类:考研考博类
时间:2026-01-16
标签:2020
格式:PDF
价格:4 知币
-
湖北工业大学693马克思主义基本原理2023年真题回忆版
分类:考研考博类
时间:2026-01-16
标签:真题
格式:PDF
价格:4 知币

