西北大学850环境工程学(专硕)2019年真题答案回忆版
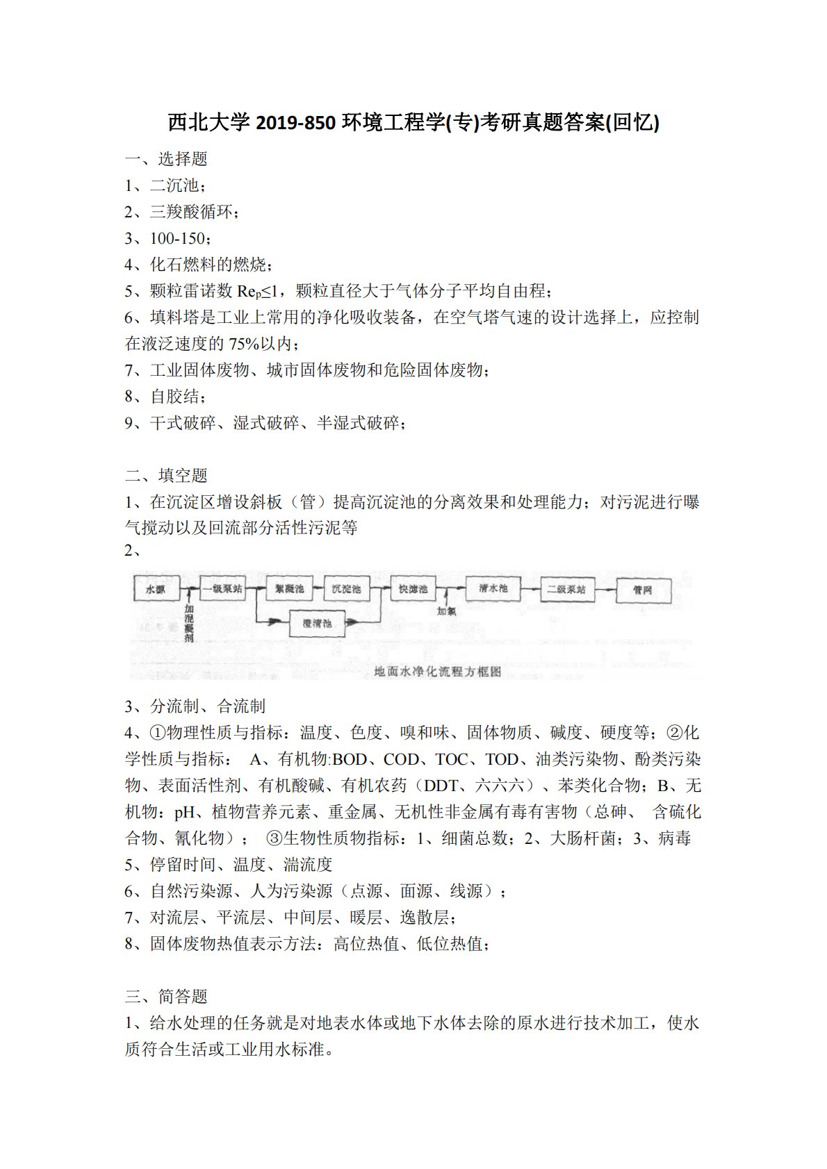
西北大学2019-850环境工程学(专)考研真题答案(回忆)一、选择题1、二沉池;2、三羧酸循环;3、100-150;4、化石燃料的燃烧;5、颗粒雷诺数Rep≤1,颗粒直径大于气体分子平均自由程;6、填料塔是工业上常用的净化吸收装备,在空气塔气速的设计选择上,应控制在液泛速度的75%以内;7、工业固体废物、城市固体废物和危险固体废物;8、自胶结;9、干式破碎、湿式破碎、半湿式破碎;二、填空题1、在沉淀区增设斜板(管)提高沉淀池的分离效果和处理能力;对污泥进行曝气搅动以及回流部分活性污泥等2、3、分流制、合流制4、①物理性质与指标:温度、色度、嗅和味、固体物质、碱度、硬度等;②化学性质与指标:A...
相关推荐
-
湖北工业大学693马克思主义基本原理综合2016年真题
2026-01-16 999+ -
湖北工业大学693马克思主义基本原理综合2017年真题
2026-01-16 999+ -
湖北工业大学693马克思主义基本原理综合2018年真题
2026-01-16 999+ -
湖北工业大学693马克思主义基本原理综合2019年真题
2026-01-16 999+ -
湖北工业大学693马克思主义基本原理综合A2015年真题
2026-01-16 999+ -
湖北工业大学693马克思主义基本原理综合B2015年真题
2026-01-16 999+ -
湖北工业大学693马克思主义基本原理2021-2022硕士研究生入学考试试题
2026-01-16 999+ -
湖北工业大学693马克思主义基本原理综合2012-2020年辨析题
2026-01-16 999+ -
湖北工业大学693马克思主义基本原理2008-2020年真题
2026-01-16 999+ -
湖北工业大学693马克思主义基本原理2023年真题回忆版
2026-01-16 999+
相关内容
-
湖北工业大学693马克思主义基本原理综合B2015年真题
分类:考研考博类
时间:2026-01-16
标签:真题
格式:PDF
价格:2 知币
-
湖北工业大学693马克思主义基本原理2021-2022硕士研究生入学考试试题
分类:考研考博类
时间:2026-01-16
标签:无
格式:PDF
价格:3 知币
-
湖北工业大学693马克思主义基本原理综合2012-2020年辨析题
分类:考研考博类
时间:2026-01-16
标签:2020
格式:PDF
价格:3 知币
-
湖北工业大学693马克思主义基本原理2008-2020年真题
分类:考研考博类
时间:2026-01-16
标签:2020
格式:PDF
价格:4 知币
-
湖北工业大学693马克思主义基本原理2023年真题回忆版
分类:考研考博类
时间:2026-01-16
标签:真题
格式:PDF
价格:4 知币

