西北大学计算机类专业综合(数据库、计算机组成原理、面向对象程序设计)模拟题2
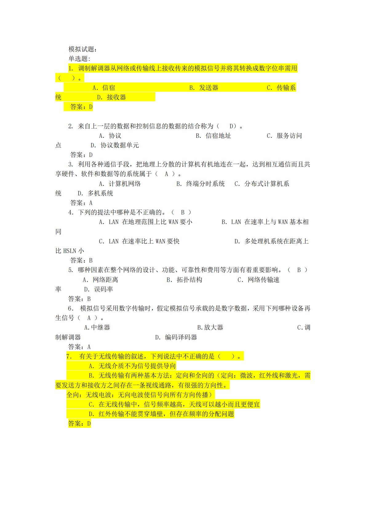
模拟试题:单选题:1.调制解调器从网络或传输线上接收传来的模拟信号并将其转换成数字位串需用()。A.信宿B.发送器C.传输系统D.接收器答案:D2.来自上一层的数据和控制信息的数据的结合称为(D)。A.协议B.信宿地址C.服务访问点D.协议数据单元答案:D3.利用各种通信手段,把地理上分散的计算机有机地连在一起,达到相互通信而且共享硬件、软件和数据等的系统属于(A)。A.计算机网络B.终端分时系统C.分布式计算机系统D.多机系统答案:A4.下列的提法中哪种是不正确的。(B)A.LAN在地理范围上比WAN要小B.LAN在速率上与WAN基本相同C.LAN在速率比上WAN要快D.多处理机系统在距离上...
相关推荐
-
湖北工业大学693马克思主义基本原理综合2016年真题
2026-01-16 999+ -
湖北工业大学693马克思主义基本原理综合2017年真题
2026-01-16 999+ -
湖北工业大学693马克思主义基本原理综合2018年真题
2026-01-16 999+ -
湖北工业大学693马克思主义基本原理综合2019年真题
2026-01-16 999+ -
湖北工业大学693马克思主义基本原理综合A2015年真题
2026-01-16 999+ -
湖北工业大学693马克思主义基本原理综合B2015年真题
2026-01-16 999+ -
湖北工业大学693马克思主义基本原理2021-2022硕士研究生入学考试试题
2026-01-16 999+ -
湖北工业大学693马克思主义基本原理综合2012-2020年辨析题
2026-01-16 999+ -
湖北工业大学693马克思主义基本原理2008-2020年真题
2026-01-16 999+ -
湖北工业大学693马克思主义基本原理2023年真题回忆版
2026-01-16 999+
相关内容
-
湖北工业大学693马克思主义基本原理综合B2015年真题
分类:考研考博类
时间:2026-01-16
标签:真题
格式:PDF
价格:2 知币
-
湖北工业大学693马克思主义基本原理2021-2022硕士研究生入学考试试题
分类:考研考博类
时间:2026-01-16
标签:无
格式:PDF
价格:3 知币
-
湖北工业大学693马克思主义基本原理综合2012-2020年辨析题
分类:考研考博类
时间:2026-01-16
标签:2020
格式:PDF
价格:3 知币
-
湖北工业大学693马克思主义基本原理2008-2020年真题
分类:考研考博类
时间:2026-01-16
标签:2020
格式:PDF
价格:4 知币
-
湖北工业大学693马克思主义基本原理2023年真题回忆版
分类:考研考博类
时间:2026-01-16
标签:真题
格式:PDF
价格:4 知币

