西安科技大学809机械设计基础2008年考研真题
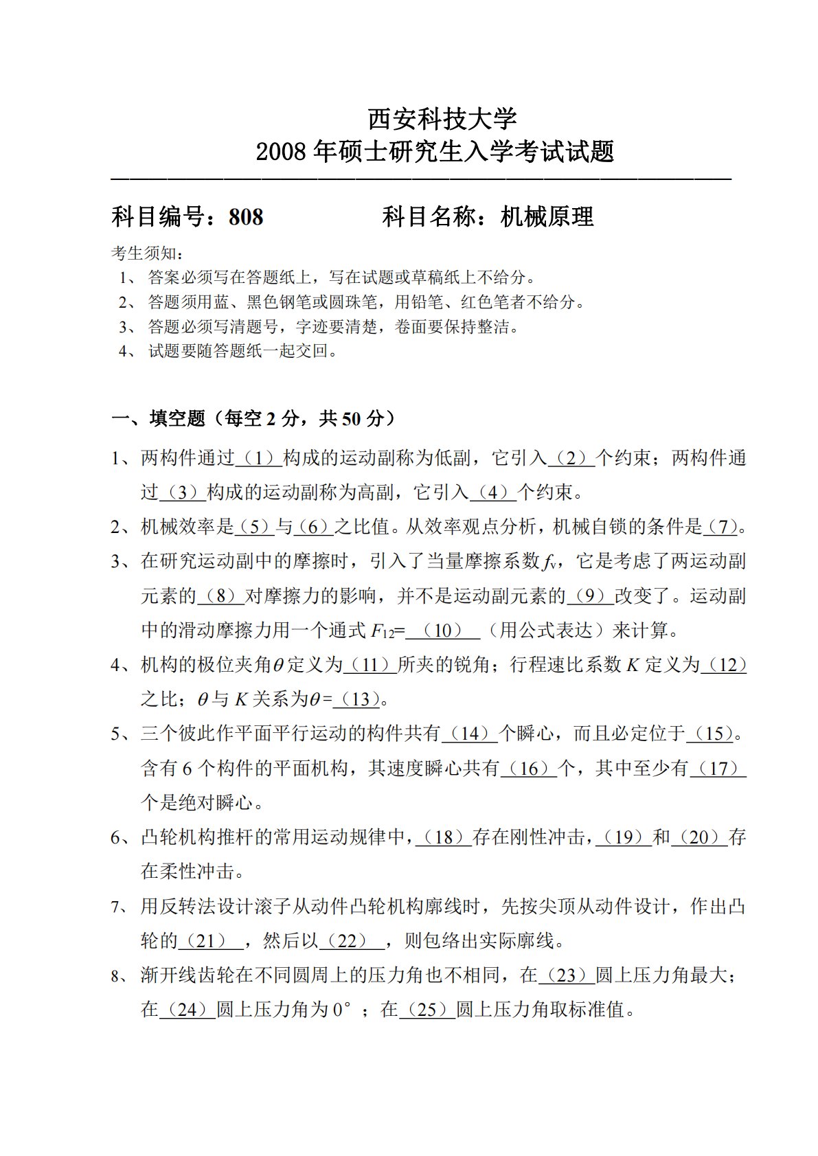
西安科技大学2008年硕士研究生入学考试试题─────────────────────────────────科目编号:808科目名称:机械原理考生须知:1、答案必须写在答题纸上,写在试题或草稿纸上不给分。2、答题须用蓝、黑色钢笔或圆珠笔,用铅笔、红色笔者不给分。3、答题必须写清题号,字迹要清楚,卷面要保持整洁。4、试题要随答题纸一起交回。一、填空题(每空2分,共50分)1、两构件通过(1)构成的运动副称为低副,它引入(2)个约束;两构件通过(3)构成的运动副称为高副,它引入(4)个约束。2、机械效率是(5)与(6)之比值。从效率观点分析,机械自锁的条件是(7)。3、在研究运动副中的摩擦时,引...
相关推荐
-
北京工业大学812材料力学2021年真题VIP专享
2025-12-29 999+ -
北京工业大学812材料力学2022年真题VIP专享
2025-12-29 999+ -
北京工业大学822信息与系统2021年真题答案VIP专享
2025-12-29 999+ -
北京工业大学822信息与系统2022年真题VIP专享
2025-12-29 999+ -
兰州大学803半导体物理(含晶体管原理)大学2017年真题VIP免费
2025-12-31 999+ -
兰州大学803半导体物理(含晶体管原理)大学2018年真题VIP免费
2025-12-31 999+ -
兰州大学803半导体物理(含晶体管原理)大学2019年真题VIP免费
2025-12-31 999+ -
清华大学827电路原理2008年真题答案
2026-02-26 999+ -
清华大学827电路原理2009年真题
2026-02-26 999+ -
清华大学827电路原理2009年真题答案
2026-02-26 999+
相关内容
-
厦门大学334新闻与传播专业综合能力2023年真题
分类:考研考博类
时间:2026-02-26
标签:真题
格式:PDF
价格:4.9 知币
-
厦门大学334新闻与传播专业综合能力2024年真题
分类:考研考博类
时间:2026-02-26
标签:真题
格式:PDF
价格:4.9 知币
-
厦门大学334新闻与传播专业综合能力2025年真题
分类:考研考博类
时间:2026-02-26
标签:真题
格式:PDF
价格:4.9 知币
-
厦门大学440新闻与传播专业基础2023年真题
分类:考研考博类
时间:2026-02-26
标签:真题
格式:PDF
价格:4.9 知币
-
厦门大学440新闻与传播专业基础2024年真题
分类:考研考博类
时间:2026-02-26
标签:真题
格式:PDF
价格:4.9 知币

