西北大学844计算机类专业基础综合2001年真题
标签: #真题
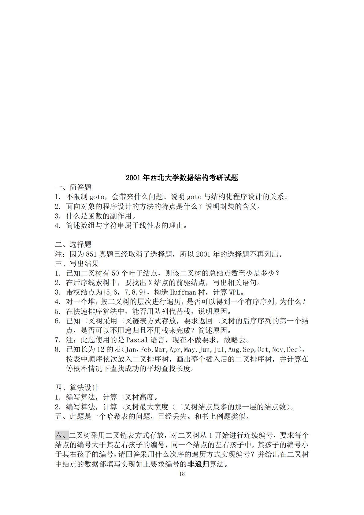
182001年西北大学数据结构考研试题一、简答题1.不限制goto,会带来什么问题。说明goto与结构化程序设计的关系。2.面向对象的程序设计的方法的特点是什么?说明封装的含义。3.什么是函数的副作用。4.简述数组与字符串属于线性表的理由。二、选择题注:因为851真题已经取消了选择题,所以2001年的选择题不再列出。三、写出结果1.已知二叉树有50个叶子结点,则该二叉树的总结点数至少是多少?2.在后序线索树中,要找出X结点的前驱结点,写出相关语句。3.带权结点为{5,6,7,8,9},构造Huffman树,计算WPL。4.对一个堆,按二叉树的层次进行遍历,是否可以得到一个有序序列,为什么?5....
相关推荐
-
北京工业大学812材料力学2021年真题VIP专享
2025-12-29 999+ -
北京工业大学812材料力学2022年真题VIP专享
2025-12-29 999+ -
北京工业大学822信息与系统2021年真题答案VIP专享
2025-12-29 999+ -
北京工业大学822信息与系统2022年真题VIP专享
2025-12-29 999+ -
兰州大学803半导体物理(含晶体管原理)大学2017年真题VIP免费
2025-12-31 999+ -
兰州大学803半导体物理(含晶体管原理)大学2018年真题VIP免费
2025-12-31 999+ -
兰州大学803半导体物理(含晶体管原理)大学2019年真题VIP免费
2025-12-31 999+ -
清华大学827电路原理2008年真题答案
2026-02-26 999+ -
清华大学827电路原理2009年真题
2026-02-26 999+ -
清华大学827电路原理2009年真题答案
2026-02-26 999+
相关内容
-
厦门大学334新闻与传播专业综合能力2023年真题
分类:考研考博类
时间:2026-02-26
标签:真题
格式:PDF
价格:4.9 知币
-
厦门大学334新闻与传播专业综合能力2024年真题
分类:考研考博类
时间:2026-02-26
标签:真题
格式:PDF
价格:4.9 知币
-
厦门大学334新闻与传播专业综合能力2025年真题
分类:考研考博类
时间:2026-02-26
标签:真题
格式:PDF
价格:4.9 知币
-
厦门大学440新闻与传播专业基础2023年真题
分类:考研考博类
时间:2026-02-26
标签:真题
格式:PDF
价格:4.9 知币
-
厦门大学440新闻与传播专业基础2024年真题
分类:考研考博类
时间:2026-02-26
标签:真题
格式:PDF
价格:4.9 知币

