西北大学计算机类专业综合(数据库、计算机组成原理、面向对象程序设计)2002考卷(A111)
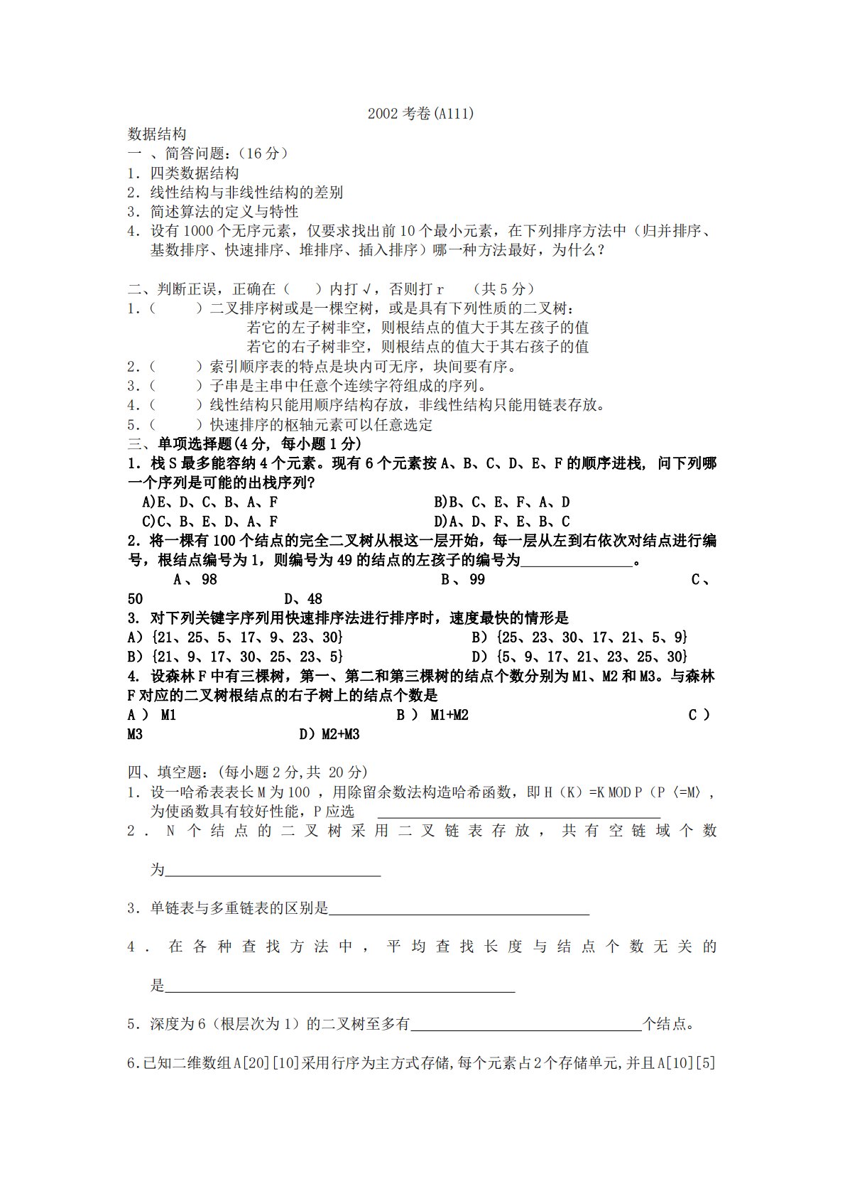
2002考卷(A111)数据结构一、简答问题:(16分)1.四类数据结构2.线性结构与非线性结构的差别3.简述算法的定义与特性4.设有1000个无序元素,仅要求找出前10个最小元素,在下列排序方法中(归并排序、基数排序、快速排序、堆排序、插入排序)哪一种方法最好,为什么?二、判断正误,正确在()内打√,否则打r(共5分)1.()二叉排序树或是一棵空树,或是具有下列性质的二叉树:若它的左子树非空,则根结点的值大于其左孩子的值若它的右子树非空,则根结点的值大于其右孩子的值2.()索引顺序表的特点是块内可无序,块间要有序。3.()子串是主串中任意个连续字符组成的序列。4.()线性结构只能用顺序结构存...
相关推荐
-
北京工业大学812材料力学2021年真题VIP专享
2025-12-29 999+ -
北京工业大学812材料力学2022年真题VIP专享
2025-12-29 999+ -
北京工业大学822信息与系统2021年真题答案VIP专享
2025-12-29 999+ -
北京工业大学822信息与系统2022年真题VIP专享
2025-12-29 999+ -
兰州大学803半导体物理(含晶体管原理)大学2017年真题VIP免费
2025-12-31 999+ -
兰州大学803半导体物理(含晶体管原理)大学2018年真题VIP免费
2025-12-31 999+ -
兰州大学803半导体物理(含晶体管原理)大学2019年真题VIP免费
2025-12-31 999+ -
清华大学827电路原理2008年真题答案
2026-02-26 999+ -
清华大学827电路原理2009年真题
2026-02-26 999+ -
清华大学827电路原理2009年真题答案
2026-02-26 999+
相关内容
-
厦门大学334新闻与传播专业综合能力2023年真题
分类:考研考博类
时间:2026-02-26
标签:真题
格式:PDF
价格:4.9 知币
-
厦门大学334新闻与传播专业综合能力2024年真题
分类:考研考博类
时间:2026-02-26
标签:真题
格式:PDF
价格:4.9 知币
-
厦门大学334新闻与传播专业综合能力2025年真题
分类:考研考博类
时间:2026-02-26
标签:真题
格式:PDF
价格:4.9 知币
-
厦门大学440新闻与传播专业基础2023年真题
分类:考研考博类
时间:2026-02-26
标签:真题
格式:PDF
价格:4.9 知币
-
厦门大学440新闻与传播专业基础2024年真题
分类:考研考博类
时间:2026-02-26
标签:真题
格式:PDF
价格:4.9 知币

