西北大学计算机类专业综合(数据库、计算机组成原理、面向对象程序设计)2002年期中
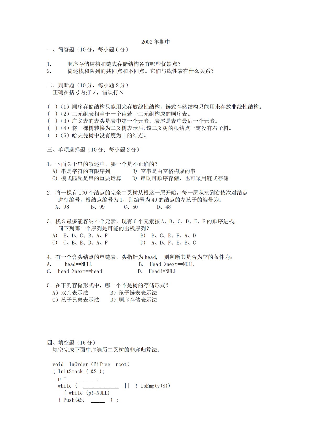
2002年期中一、简答题(10分,每小题5分)1.顺序存储结构和链式存储结构各有哪些优缺点?2.简述栈和队列的共同点和不同点。它们与线性表有什么关系?二、判断题(10分,每小题2分)正确在括号内打√,错误打×()(1)顺序存储结构只能用来存放线性结构,链式存储结构只能用来存放非线性结构。()(2)三元组表相当于一个由若干三元组构成的顺序表。()(3)广义表的表头是表中第一个元素,表尾是表中最后一个元素。()(4)将一棵树转换为二叉树表示后,该二叉树的根结点一定没有右子树。()(5)哈夫曼树中没有度为1的结点。三、单项选择题(10分,每小题2分)1.下面关于串的叙述中,哪一个是不正确的?A)串是...
相关推荐
-
北京工业大学812材料力学2021年真题VIP专享
2025-12-29 999+ -
北京工业大学812材料力学2022年真题VIP专享
2025-12-29 999+ -
北京工业大学822信息与系统2021年真题答案VIP专享
2025-12-29 999+ -
北京工业大学822信息与系统2022年真题VIP专享
2025-12-29 999+ -
兰州大学803半导体物理(含晶体管原理)大学2017年真题VIP免费
2025-12-31 999+ -
兰州大学803半导体物理(含晶体管原理)大学2018年真题VIP免费
2025-12-31 999+ -
兰州大学803半导体物理(含晶体管原理)大学2019年真题VIP免费
2025-12-31 999+ -
清华大学827电路原理2008年真题答案
2026-02-26 999+ -
清华大学827电路原理2009年真题
2026-02-26 999+ -
清华大学827电路原理2009年真题答案
2026-02-26 999+
相关内容
-
厦门大学334新闻与传播专业综合能力2023年真题
分类:考研考博类
时间:2026-02-26
标签:真题
格式:PDF
价格:4.9 知币
-
厦门大学334新闻与传播专业综合能力2024年真题
分类:考研考博类
时间:2026-02-26
标签:真题
格式:PDF
价格:4.9 知币
-
厦门大学334新闻与传播专业综合能力2025年真题
分类:考研考博类
时间:2026-02-26
标签:真题
格式:PDF
价格:4.9 知币
-
厦门大学440新闻与传播专业基础2023年真题
分类:考研考博类
时间:2026-02-26
标签:真题
格式:PDF
价格:4.9 知币
-
厦门大学440新闻与传播专业基础2024年真题
分类:考研考博类
时间:2026-02-26
标签:真题
格式:PDF
价格:4.9 知币

