西北大学计算机类专业综合(数据库、计算机组成原理、面向对象程序设计)2006A卷答案
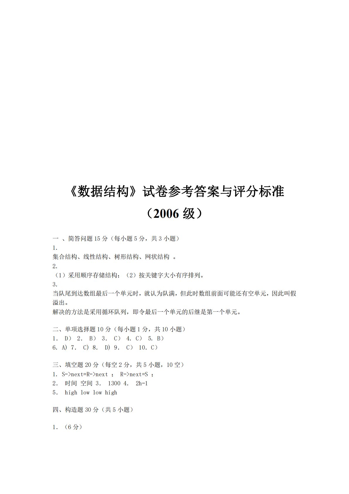
《数据结构》试卷参考答案与评分标准(2006级)一、简答问题15分(每小题5分,共3小题)1.集合结构、线性结构、树形结构、网状结构。2.(1)采用顺序存储结构;(2)按关键字大小有序排列。3.当队尾到达数组最后一个单元时,就认为队满,但此时数组前面可能还有空单元,因此叫假溢出。解决的方法是采用循环队列,即令最后一个单元的后继是第一个单元。二、单项选择题10分(每小题1分,共10小题)1.D)2.B)3.C)4.C)5.B)6.A)7.C)8.D)9.C)10.C)三、填空题20分(每空2分,共5小题,10空)1.S->next=R->next;R->next=S;2.时间空间3.13004....
相关推荐
-
北京工业大学812材料力学2021年真题VIP专享
2025-12-29 999+ -
北京工业大学812材料力学2022年真题VIP专享
2025-12-29 999+ -
北京工业大学822信息与系统2021年真题答案VIP专享
2025-12-29 999+ -
北京工业大学822信息与系统2022年真题VIP专享
2025-12-29 999+ -
兰州大学803半导体物理(含晶体管原理)大学2017年真题VIP免费
2025-12-31 999+ -
兰州大学803半导体物理(含晶体管原理)大学2018年真题VIP免费
2025-12-31 999+ -
兰州大学803半导体物理(含晶体管原理)大学2019年真题VIP免费
2025-12-31 999+ -
清华大学827电路原理2008年真题答案
2026-02-26 999+ -
清华大学827电路原理2009年真题
2026-02-26 999+ -
清华大学827电路原理2009年真题答案
2026-02-26 999+
相关内容
-
厦门大学334新闻与传播专业综合能力2023年真题
分类:考研考博类
时间:2026-02-26
标签:真题
格式:PDF
价格:4.9 知币
-
厦门大学334新闻与传播专业综合能力2024年真题
分类:考研考博类
时间:2026-02-26
标签:真题
格式:PDF
价格:4.9 知币
-
厦门大学334新闻与传播专业综合能力2025年真题
分类:考研考博类
时间:2026-02-26
标签:真题
格式:PDF
价格:4.9 知币
-
厦门大学440新闻与传播专业基础2023年真题
分类:考研考博类
时间:2026-02-26
标签:真题
格式:PDF
价格:4.9 知币
-
厦门大学440新闻与传播专业基础2024年真题
分类:考研考博类
时间:2026-02-26
标签:真题
格式:PDF
价格:4.9 知币

