西北大学计算机类专业综合(数据库、计算机组成原理、面向对象程序设计)2006年B
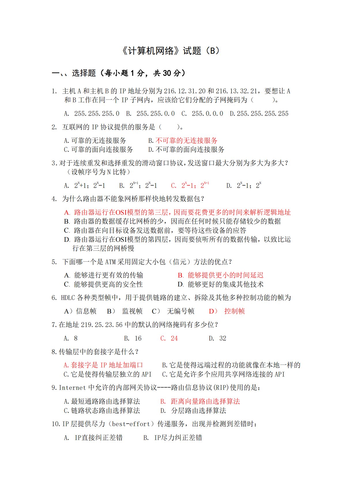
《计算机网络》试题(B)一、、选择题(每小题1分,共30分)1.主机A和主机B的IP地址分别为216.12.31.20和216.13.32.21,要想让A和B工作在同一个IP子网内,应该给它们分配的子网掩码为()。A.255.255.255.0B.255.255.0.0C.255.0.0.0D.255.255.255.2552.互联网的IP协议提供的服务是()。A.可靠的无连接服务B.不可靠的无连接服务C.可靠的面向连接服务D.不可靠的面向连接服务3.对于连续重发和选择重发的滑动窗口协议,发送窗口最大分别为多大为多大?(设帧序号为N比特)A.2N+1;2N-1B.2N-1;2N-1C.2N-1...
相关推荐
-
北京工业大学812材料力学2021年真题VIP专享
2025-12-29 999+ -
北京工业大学812材料力学2022年真题VIP专享
2025-12-29 999+ -
北京工业大学822信息与系统2021年真题答案VIP专享
2025-12-29 999+ -
北京工业大学822信息与系统2022年真题VIP专享
2025-12-29 999+ -
兰州大学803半导体物理(含晶体管原理)大学2017年真题VIP免费
2025-12-31 999+ -
兰州大学803半导体物理(含晶体管原理)大学2018年真题VIP免费
2025-12-31 999+ -
兰州大学803半导体物理(含晶体管原理)大学2019年真题VIP免费
2025-12-31 999+ -
清华大学827电路原理2008年真题答案
2026-02-26 999+ -
清华大学827电路原理2009年真题
2026-02-26 999+ -
清华大学827电路原理2009年真题答案
2026-02-26 999+
相关内容
-
厦门大学334新闻与传播专业综合能力2023年真题
分类:考研考博类
时间:2026-02-26
标签:真题
格式:PDF
价格:4.9 知币
-
厦门大学334新闻与传播专业综合能力2024年真题
分类:考研考博类
时间:2026-02-26
标签:真题
格式:PDF
价格:4.9 知币
-
厦门大学334新闻与传播专业综合能力2025年真题
分类:考研考博类
时间:2026-02-26
标签:真题
格式:PDF
价格:4.9 知币
-
厦门大学440新闻与传播专业基础2023年真题
分类:考研考博类
时间:2026-02-26
标签:真题
格式:PDF
价格:4.9 知币
-
厦门大学440新闻与传播专业基础2024年真题
分类:考研考博类
时间:2026-02-26
标签:真题
格式:PDF
价格:4.9 知币

