西北大学计算机类专业综合(数据库、计算机组成原理、面向对象程序设计)2006年真题
标签: #真题
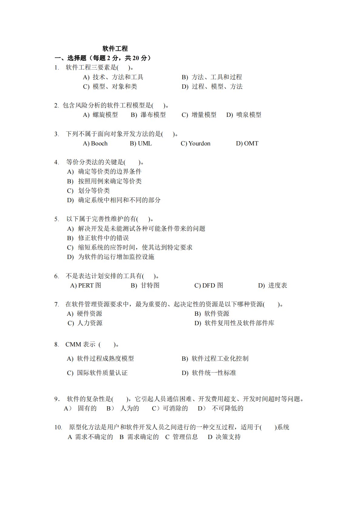
软件工程一、选择题(每题2分,共20分)1.软件工程三要素是()。A)技术、方法和工具B)方法、工具和过程C)模型、对象和类D)过程、模型、方法2.包含风险分析的软件工程模型是()。A)螺旋模型B)瀑布模型C)增量模型D)喷泉模型3.下列不属于面向对象开发方法的是()。A)BoochB)UMLC)YourdonD)OMT4.等价分类法的关键是()。A)确定等价类的边界条件B)按照用例来确定等价类C)划分等价类D)确定系统中相同和不同的部分5.以下属于完善性维护的有()。A)解决开发是未能测试各种可能条件带来的问题B)修正软件中的错误C)缩短系统的应答时间,使其达到特定要求D)为软件的运行增加监...
相关推荐
-
北京工业大学812材料力学2021年真题VIP专享
2025-12-29 999+ -
北京工业大学812材料力学2022年真题VIP专享
2025-12-29 999+ -
北京工业大学822信息与系统2021年真题答案VIP专享
2025-12-29 999+ -
北京工业大学822信息与系统2022年真题VIP专享
2025-12-29 999+ -
兰州大学803半导体物理(含晶体管原理)大学2017年真题VIP免费
2025-12-31 999+ -
兰州大学803半导体物理(含晶体管原理)大学2018年真题VIP免费
2025-12-31 999+ -
兰州大学803半导体物理(含晶体管原理)大学2019年真题VIP免费
2025-12-31 999+ -
清华大学827电路原理2008年真题答案
2026-02-26 999+ -
清华大学827电路原理2009年真题
2026-02-26 999+ -
清华大学827电路原理2009年真题答案
2026-02-26 999+
相关内容
-
厦门大学334新闻与传播专业综合能力2023年真题
分类:考研考博类
时间:2026-02-26
标签:真题
格式:PDF
价格:4.9 知币
-
厦门大学334新闻与传播专业综合能力2024年真题
分类:考研考博类
时间:2026-02-26
标签:真题
格式:PDF
价格:4.9 知币
-
厦门大学334新闻与传播专业综合能力2025年真题
分类:考研考博类
时间:2026-02-26
标签:真题
格式:PDF
价格:4.9 知币
-
厦门大学440新闻与传播专业基础2023年真题
分类:考研考博类
时间:2026-02-26
标签:真题
格式:PDF
价格:4.9 知币
-
厦门大学440新闻与传播专业基础2024年真题
分类:考研考博类
时间:2026-02-26
标签:真题
格式:PDF
价格:4.9 知币

