西北大学计算机类专业综合(数据库、计算机组成原理、面向对象程序设计)2009年真题
标签: #真题
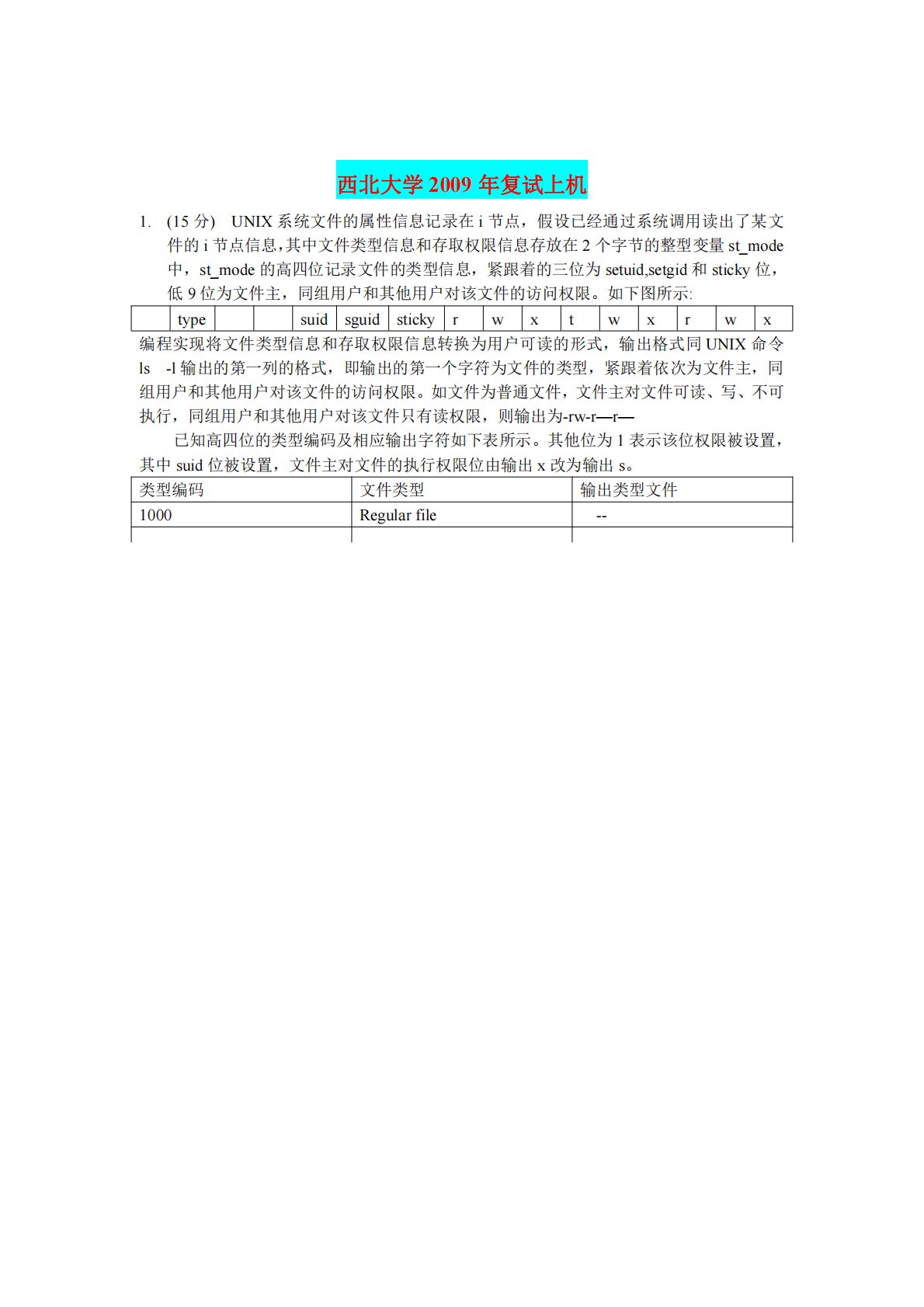
西北大学2009年复试上机1.(15分)UNIX系统文件的属性信息记录在i节点,假设已经通过系统调用读出了某文件的i节点信息,其中文件类型信息和存取权限信息存放在2个字节的整型变量st_mode中,st_mode的高四位记录文件的类型信息,紧跟着的三位为setuid,setgid和sticky位,低9位为文件主,同组用户和其他用户对该文件的访问权限。如下图所示:typesuidsguidstickyrwxtwxrwx编程实现将文件类型信息和存取权限信息转换为用户可读的形式,输出格式同UNIX命令ls-l输出的第一列的格式,即输出的第一个字符为文件的类型,紧跟着依次为文件主,同组用户和其他用户对...
相关推荐
-
北京工业大学812材料力学2021年真题VIP专享
2025-12-29 999+ -
北京工业大学812材料力学2022年真题VIP专享
2025-12-29 999+ -
北京工业大学822信息与系统2021年真题答案VIP专享
2025-12-29 999+ -
北京工业大学822信息与系统2022年真题VIP专享
2025-12-29 999+ -
兰州大学803半导体物理(含晶体管原理)大学2017年真题VIP免费
2025-12-31 999+ -
兰州大学803半导体物理(含晶体管原理)大学2018年真题VIP免费
2025-12-31 999+ -
兰州大学803半导体物理(含晶体管原理)大学2019年真题VIP免费
2025-12-31 999+ -
清华大学827电路原理2008年真题答案
2026-02-26 999+ -
清华大学827电路原理2009年真题
2026-02-26 999+ -
清华大学827电路原理2009年真题答案
2026-02-26 999+
相关内容
-
厦门大学334新闻与传播专业综合能力2023年真题
分类:考研考博类
时间:2026-02-26
标签:真题
格式:PDF
价格:4.9 知币
-
厦门大学334新闻与传播专业综合能力2024年真题
分类:考研考博类
时间:2026-02-26
标签:真题
格式:PDF
价格:4.9 知币
-
厦门大学334新闻与传播专业综合能力2025年真题
分类:考研考博类
时间:2026-02-26
标签:真题
格式:PDF
价格:4.9 知币
-
厦门大学440新闻与传播专业基础2023年真题
分类:考研考博类
时间:2026-02-26
标签:真题
格式:PDF
价格:4.9 知币
-
厦门大学440新闻与传播专业基础2024年真题
分类:考研考博类
时间:2026-02-26
标签:真题
格式:PDF
价格:4.9 知币

