西北大学计算机类专业综合(数据库、计算机组成原理、面向对象程序设计)习题
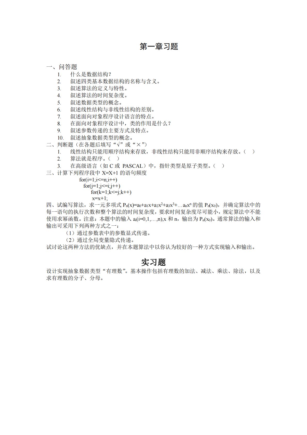
第一章习题一、问答题1.什么是数据结构?2.叙述四类基本数据结构的名称与含义。3.叙述算法的定义与特性。4.叙述算法的时间复杂度。5.叙述数据类型的概念。6.叙述线性结构与非线性结构的差别。7.叙述面向对象程序设计语言的特点。8.在面向对象程序设计中,类的作用是什么?9.叙述参数传递的主要方式及特点。10.叙述抽象数据类型的概念。二、判断题(在各题后填写“√”或“×”)1.线性结构只能用顺序结构来存放,非线性结构只能用非顺序结构来存放。()2.算法就是程序。()3.在高级语言(如C或PASCAL)中,指针类型是原子类型。()三、计算下列程序段中X=X+1的语句频度for(i=1;i
相关推荐
-
湖北工业大学693马克思主义基本原理综合2016年真题
2026-01-16 999+ -
湖北工业大学693马克思主义基本原理综合2017年真题
2026-01-16 999+ -
湖北工业大学693马克思主义基本原理综合2018年真题
2026-01-16 999+ -
湖北工业大学693马克思主义基本原理综合2019年真题
2026-01-16 999+ -
湖北工业大学693马克思主义基本原理综合A2015年真题
2026-01-16 999+ -
湖北工业大学693马克思主义基本原理综合B2015年真题
2026-01-16 999+ -
湖北工业大学693马克思主义基本原理2021-2022硕士研究生入学考试试题
2026-01-16 999+ -
湖北工业大学693马克思主义基本原理综合2012-2020年辨析题
2026-01-16 999+ -
湖北工业大学693马克思主义基本原理2008-2020年真题
2026-01-16 999+ -
湖北工业大学693马克思主义基本原理2023年真题回忆版
2026-01-16 999+
相关内容
-
湖北工业大学693马克思主义基本原理综合B2015年真题
分类:考研考博类
时间:2026-01-16
标签:真题
格式:PDF
价格:2 知币
-
湖北工业大学693马克思主义基本原理2021-2022硕士研究生入学考试试题
分类:考研考博类
时间:2026-01-16
标签:无
格式:PDF
价格:3 知币
-
湖北工业大学693马克思主义基本原理综合2012-2020年辨析题
分类:考研考博类
时间:2026-01-16
标签:2020
格式:PDF
价格:3 知币
-
湖北工业大学693马克思主义基本原理2008-2020年真题
分类:考研考博类
时间:2026-01-16
标签:2020
格式:PDF
价格:4 知币
-
湖北工业大学693马克思主义基本原理2023年真题回忆版
分类:考研考博类
时间:2026-01-16
标签:真题
格式:PDF
价格:4 知币

