复旦大学876基础物理考纲
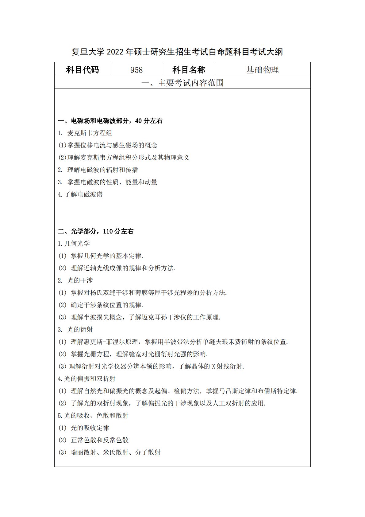
复旦大学2022年硕士研究生招生考试自命题科目考试大纲科目代码958科目名称基础物理一、主要考试内容范围一、电磁场和电磁波部分,40分左右1.麦克斯韦方程组(1)掌握位移电流与感生磁场的概念(2)理解麦克斯韦方程组积分形式及其物理意义2.理解电磁波的辐射和传播3.掌握电磁波的性质、能量和动量4.了解电磁波谱二、光学部分,110分左右1.几何光学(1)掌握几何光学的基本定律.(2)理解近轴光线成像的规律和分析方法.2.光的干涉(1)掌握对杨氏双缝干涉和薄膜等厚干涉光程差的分析方法.(2)确定干涉条纹位置的规律.(3)理解半波损失概念,了解迈克耳孙干涉仪的工作原理.3.光的衍射(1)理解惠更斯-菲...
相关推荐
-
湖北工业大学693马克思主义基本原理综合2016年真题
2026-01-16 999+ -
湖北工业大学693马克思主义基本原理综合2017年真题
2026-01-16 999+ -
湖北工业大学693马克思主义基本原理综合2018年真题
2026-01-16 999+ -
湖北工业大学693马克思主义基本原理综合2019年真题
2026-01-16 999+ -
湖北工业大学693马克思主义基本原理综合A2015年真题
2026-01-16 999+ -
湖北工业大学693马克思主义基本原理综合B2015年真题
2026-01-16 999+ -
湖北工业大学693马克思主义基本原理2021-2022硕士研究生入学考试试题
2026-01-16 999+ -
湖北工业大学693马克思主义基本原理综合2012-2020年辨析题
2026-01-16 999+ -
湖北工业大学693马克思主义基本原理2008-2020年真题
2026-01-16 999+ -
湖北工业大学693马克思主义基本原理2023年真题回忆版
2026-01-16 999+
相关内容
-
湖北工业大学693马克思主义基本原理综合B2015年真题
分类:考研考博类
时间:2026-01-16
标签:真题
格式:PDF
价格:2 知币
-
湖北工业大学693马克思主义基本原理2021-2022硕士研究生入学考试试题
分类:考研考博类
时间:2026-01-16
标签:无
格式:PDF
价格:3 知币
-
湖北工业大学693马克思主义基本原理综合2012-2020年辨析题
分类:考研考博类
时间:2026-01-16
标签:2020
格式:PDF
价格:3 知币
-
湖北工业大学693马克思主义基本原理2008-2020年真题
分类:考研考博类
时间:2026-01-16
标签:2020
格式:PDF
价格:4 知币
-
湖北工业大学693马克思主义基本原理2023年真题回忆版
分类:考研考博类
时间:2026-01-16
标签:真题
格式:PDF
价格:4 知币

