湖南大学801结构力学考研大纲
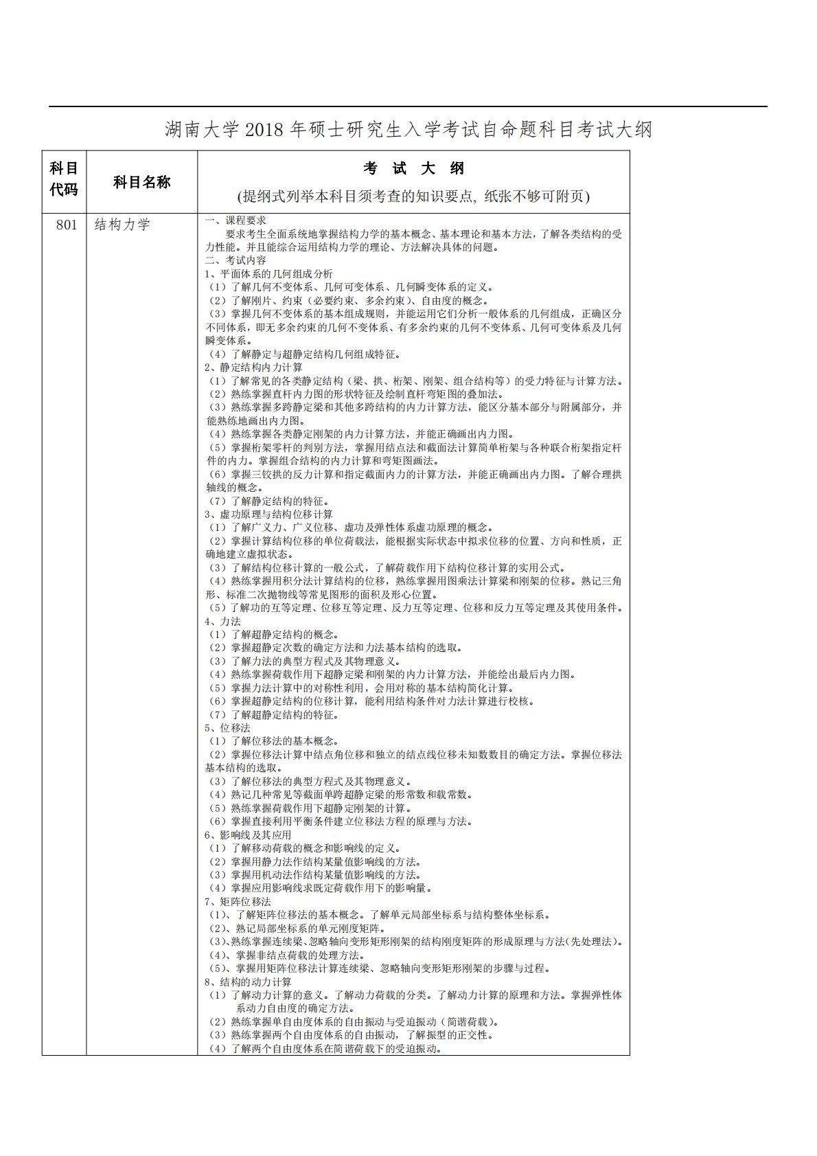
湖南大学2018年硕士研究生入学考试自命题科目考试大纲科目代码科目名称考试大纲(提纲式列举本科目须考查的知识要点,纸张不够可附页)801结构力学一、课程要求要求考生全面系统地掌握结构力学的基本概念、基本理论和基本方法,了解各类结构的受力性能。并且能综合运用结构力学的理论、方法解决具体的问题。二、考试内容1、平面体系的几何组成分析(1)了解几何不变体系、几何可变体系、几何瞬变体系的定义。(2)了解刚片、约束(必要约束、多余约束)、自由度的概念。(3)掌握几何不变体系的基本组成规则,并能运用它们分析一般体系的几何组成,正确区分不同体系,即无多余约束的几何不变体系、有多余约束的几何不变体系、几何可变...
相关推荐
-
湖北工业大学693马克思主义基本原理综合2016年真题
2026-01-16 999+ -
湖北工业大学693马克思主义基本原理综合2017年真题
2026-01-16 999+ -
湖北工业大学693马克思主义基本原理综合2018年真题
2026-01-16 999+ -
湖北工业大学693马克思主义基本原理综合2019年真题
2026-01-16 999+ -
湖北工业大学693马克思主义基本原理综合A2015年真题
2026-01-16 999+ -
湖北工业大学693马克思主义基本原理综合B2015年真题
2026-01-16 999+ -
湖北工业大学693马克思主义基本原理2021-2022硕士研究生入学考试试题
2026-01-16 999+ -
湖北工业大学693马克思主义基本原理综合2012-2020年辨析题
2026-01-16 999+ -
湖北工业大学693马克思主义基本原理2008-2020年真题
2026-01-16 999+ -
湖北工业大学693马克思主义基本原理2023年真题回忆版
2026-01-16 999+
相关内容
-
湖北工业大学693马克思主义基本原理综合B2015年真题
分类:考研考博类
时间:2026-01-16
标签:真题
格式:PDF
价格:2 知币
-
湖北工业大学693马克思主义基本原理2021-2022硕士研究生入学考试试题
分类:考研考博类
时间:2026-01-16
标签:无
格式:PDF
价格:3 知币
-
湖北工业大学693马克思主义基本原理综合2012-2020年辨析题
分类:考研考博类
时间:2026-01-16
标签:2020
格式:PDF
价格:3 知币
-
湖北工业大学693马克思主义基本原理2008-2020年真题
分类:考研考博类
时间:2026-01-16
标签:2020
格式:PDF
价格:4 知币
-
湖北工业大学693马克思主义基本原理2023年真题回忆版
分类:考研考博类
时间:2026-01-16
标签:真题
格式:PDF
价格:4 知币

